Salve a tutti.
Ho realizzato questo circuito :
Il problema è che non riesco a limitare la corrente con il potenziometro, come carico di prova ho utilizzato una striscia led, una ventola da PC ed anche una resistenza da 5W, regolo la tensione ma non riesco a limitare la corrente.
Regolazione corrente LM723
Moderatori:
carloc,
g.schgor,
BrunoValente,
IsidoroKZ
0
voti
Dove hai preso quello schema?
Ora non ho tempo per guardarlo bene, ma ci sono alcune cose che mi convincono poco; vedro' di farlo domani.
A parte questo, sei sicuro di aver fatto tutti i collegamenti come da schema?
Hai costruito su PCB o su millefori?
Magari una foto della realizzazione potrebbe aiutare.
Ora non ho tempo per guardarlo bene, ma ci sono alcune cose che mi convincono poco; vedro' di farlo domani.
A parte questo, sei sicuro di aver fatto tutti i collegamenti come da schema?
Hai costruito su PCB o su millefori?
Magari una foto della realizzazione potrebbe aiutare.
marco
0
voti
una cosa è sicura, r4 non serve a nulla (se non a dissipare potenza - si usa solo quando hai più finali in parallelo ed ogni finale ha la resistenza di compensazione del guadagno che è diverso da transistor a transistor anche se identici ) e dubito anche di r5 , mai vista. poi potrebbe esserci altro. il consiglio di marco è validissimo, se fatta su millefori si è convinti di aver fatto tutti i collegamenti e che è impossibile aver sbagliato qualcosa , non sempre è vero.
0
voti
La limitazione di corrente in questa configurazione inizia quando tra i terminali CL e CS ci sono circa 0.6/0.7V. Eliminando R6 ed R7 la limitazione inizierà intorno a 1.2A, col potenziometro potrai solo aumentare la corrente massima, non diminuirla. Sempre che il circuito sia stato cablato correttamente 

0
voti
Intanto grazie per le risposte.
Da come si evince NON sono certamente un'elettronico ma uno che NON vuole andare SOLO a lavorare.
Da qui http://vasileelettronic.altervista.org/progetti%20elettronica/Alimentatore%20Regolabile.htm
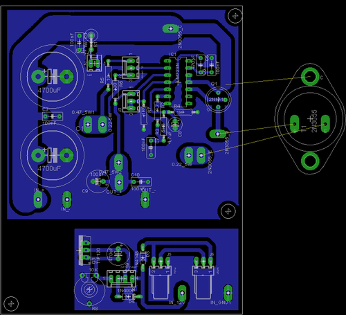
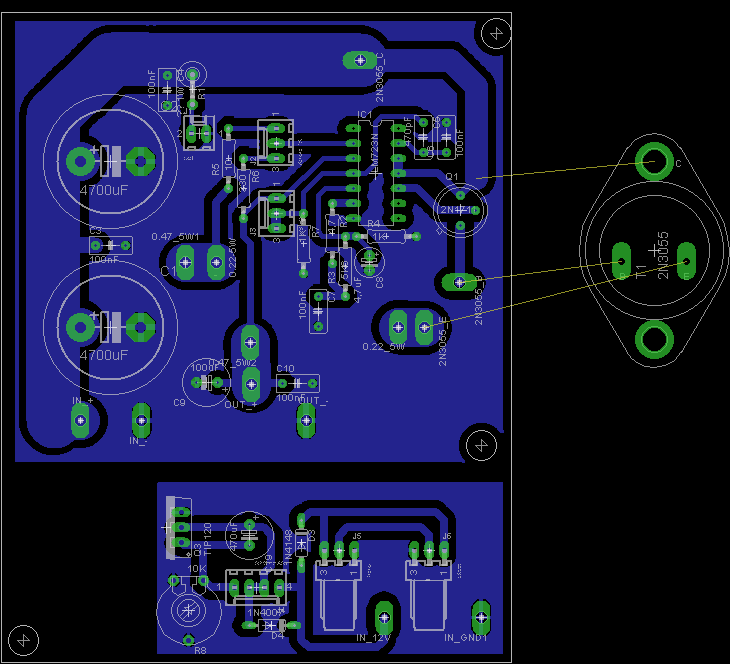
Si l'ho realizzato su PCB :
Solo stamani mi sono accorto di NON aver messo R5 nel PCB
Da come si evince NON sono certamente un'elettronico ma uno che NON vuole andare SOLO a lavorare.
Dove hai preso quello schema?
Da qui http://vasileelettronic.altervista.org/progetti%20elettronica/Alimentatore%20Regolabile.htm
Si l'ho realizzato su PCB :
Solo stamani mi sono accorto di NON aver messo R5 nel PCB
0
voti
Concordo sul cortocircuitare la R4 e non mettere la R5, ma penso che ciò abbia poco a che vedere con la regolazione della corrente.
Come hai fatto a verificare che la limitazione di corrente non funziona? Con che carico? Come hai collegato il tester?
E, per favore, esprimi anche le tue aspettative da quel circuito (tensione e corrente) e descrivi cosa c'è a monte del circuito riportato (caratteristiche di trasformatore e ponte).
Come hai fatto a verificare che la limitazione di corrente non funziona? Con che carico? Come hai collegato il tester?
E, per favore, esprimi anche le tue aspettative da quel circuito (tensione e corrente) e descrivi cosa c'è a monte del circuito riportato (caratteristiche di trasformatore e ponte).
-

FedericoSibona
5.022 3 5 8 - Master

- Messaggi: 3951
- Iscritto il: 19 mar 2013, 11:43
0
voti
Ho provato a dare on'occhiata per cercare incongruenze tra schema e stampato ma, con quei colori e la mia poca vista, ho dovuto rinunciare.
Voglio solo fare alcune osservazioni di carattere generico e poi lascio la parola ad altri che, forse, sapranno aiutarti meglio di me.
Intanto, al tuo posto e prima di spendere tempo e denaro per PCB e varie, avrei sottoposto il caso al forum prima di cominciare; quando si decide di procedere alla realizzazione, bisogna essere sicuri che il circuito funzioni e questo e' possibile farlo o tramite consiglio dei piu' esperti o mediante prove preventive.
Se ci si deve servire di schemi di altri, meglio copiare dai datasheet e/o applicaton note.
Ora ti trovi un PCB fatto e montato e, molto probabilmente, dovrai ricominciare da capo, magari con componenti diversi.
Avrei voluto fare di piu', ma come detto mi resta troppo difficile.

Voglio solo fare alcune osservazioni di carattere generico e poi lascio la parola ad altri che, forse, sapranno aiutarti meglio di me.
Intanto, al tuo posto e prima di spendere tempo e denaro per PCB e varie, avrei sottoposto il caso al forum prima di cominciare; quando si decide di procedere alla realizzazione, bisogna essere sicuri che il circuito funzioni e questo e' possibile farlo o tramite consiglio dei piu' esperti o mediante prove preventive.
Se ci si deve servire di schemi di altri, meglio copiare dai datasheet e/o applicaton note.
Ora ti trovi un PCB fatto e montato e, molto probabilmente, dovrai ricominciare da capo, magari con componenti diversi.
Avrei voluto fare di piu', ma come detto mi resta troppo difficile.

marco
0
voti
marco438 ha scritto:Se ci si deve servire di schemi di altri, meglio copiare dai datasheet e/o applicaton note

"Non farei mai parte di un club che accettasse la mia iscrizione" (G. Marx)
-

claudiocedrone
21,3k 4 7 9 - Master EY

- Messaggi: 15300
- Iscritto il: 18 gen 2012, 13:36
0
voti
claudiocedrone ha scritto: O almeno provare a usare gli schemi altrui tal quali... lo schema originale nel link ha tre transistor p. es. (da cui il resistore di emettitore "inutile e dannoso" nel tuo) etc.
Ma infatti, per quello chiedevo del trasformatore e delle aspettative. Se ci si accontenta di correnti inferiori al progetto originale si può anche mettere un solo pass transistor, ma allora forse i circa 10 mF di livellamento sono un po' esuberanti.
-

FedericoSibona
5.022 3 5 8 - Master

- Messaggi: 3951
- Iscritto il: 19 mar 2013, 11:43
Chi c’è in linea
Visitano il forum: Nessuno e 104 ospiti

Elettrotecnica e non solo (admin)
Un gatto tra gli elettroni (IsidoroKZ)
Esperienza e simulazioni (g.schgor)
Moleskine di un idraulico (RenzoDF)
Il Blog di ElectroYou (webmaster)
Idee microcontrollate (TardoFreak)
PICcoli grandi PICMicro (Paolino)
Il blog elettrico di carloc (carloc)
DirtEYblooog (dirtydeeds)
Di tutto... un po' (jordan20)
AK47 (lillo)
Esperienze elettroniche (marco438)
Telecomunicazioni musicali (clavicordo)
Automazione ed Elettronica (gustavo)
Direttive per la sicurezza (ErnestoCappelletti)
EYnfo dall'Alaska (mir)
Apriamo il quadro! (attilio)
H7-25 (asdf)
Passione Elettrica (massimob)
Elettroni a spasso (guidob)
Bloguerra (guerra)






