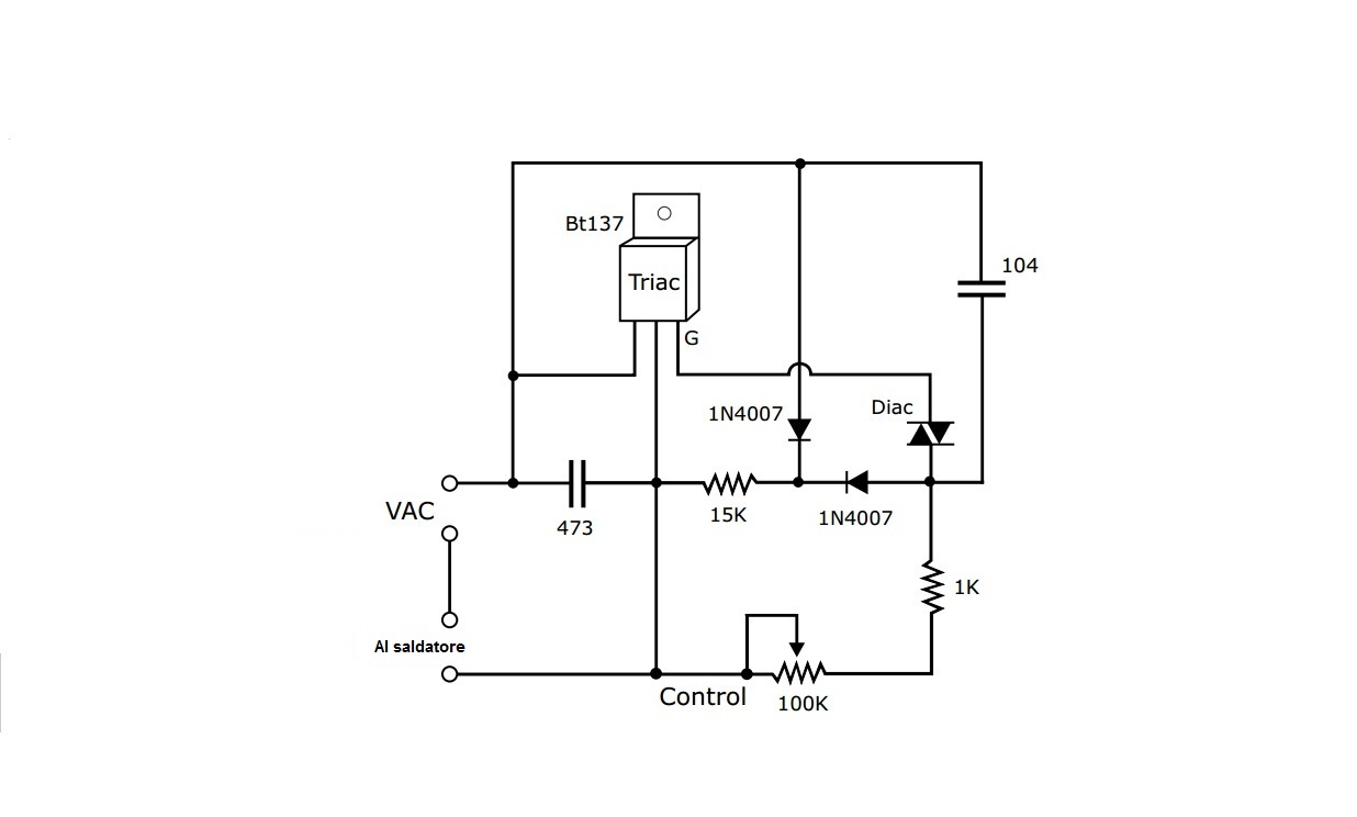
Salve a tutti. Tempo fa avevo in mente di costruire un dimmer per regolare la temperatura del mio saldatore. Ho cercato uno schemino semplice, dunque, ed ho trovato quello che vi propongo qui sotto. Il problema è che l'ho provato e riprovato su una breadbord ma nulla. Mi da 230 V fissi. Le resistenze le avevo da 1 watt, per cui ho usato quelle. I condensatori sono uno in poliestere (473) e l'altro ceramico (104). L'SCR l'ho corredato, ovviamente, con un bel dissipatorino. Lo schema l'ho trovato, infine, su di un sito spagnolo in cui c'era un tutorial per costruirlo, ma li usavano 120 VAC come alimentazione.
Dimmer
Moderatori:
carloc,
g.schgor,
BrunoValente,
IsidoroKZ
5 messaggi
• Pagina 1 di 1
0
voti
[2] Re: Dimmer
Gino93 ha scritto:Salve a tutti.
Salve!
Gino93 ha scritto:Tempo fa avevo in mente di costruire un dimmer per regolare la temperatura del mio saldatore. Ho cercato uno schemino semplice, dunque, ed ho trovato quello che vi propongo qui sotto.
Mbha, va beh...
Gino93 ha scritto:Il problema è che l'ho provato e riprovato su una breadbord ma nulla.
Are you nut?
E leggersi le specifiche della bread-board prima di infilarci la tensione di rete sopra?
La bread-board è un componente (penoso) come tutti gli altri e va utilizzato all'interno delle sue specifiche di funzionamento.
Le bread-board commerciali sono vendute per sopportare non più di 50 V e non più di 500 mA.
Dovevi usare una 1k fori.
Gino93 ha scritto:Mi da 230 V fissi. Le resistenze le avevo da 1 watt, per cui ho usato quelle.
Quindi per sapere se le resistenze sopportano la potenza che vuoi far loro dissipare le inserisci nel circuito e controlli se fumano? Bravo...
Gino93 ha scritto:I condensatori sono uno in poliestere (473) e l'altro ceramico (104).
Non stai regolando nulla.
Gino93 ha scritto:L'SCR
nello schema che hai postato c'è un TRIAC
Gino93 ha scritto:l'ho corredato, ovviamente, con un bel dissipatorino.
che, ovviamente, è del tutto inutile, in questo caso.
Gino93 ha scritto:Lo schema l'ho trovato, infine, su di un sito spagnolo
quale? Cita la fonte.
Gino93 ha scritto:in cui c'era un tutorial per costruirlo, ma li usavano 120 VAC come alimentazione.
Direi che la tensione utilizzata sia l'ultimo dei tuoi problemi.
Dammi retta, vai in un negozio di articoli elettrici e comprati un dimmer per lampade al costo di pochi euro. Spendi meno e hai qualcosa di sicuro funzionamento.
Ciao,
Pietro.
-

PietroBaima
90,7k 7 12 13 - G.Master EY

- Messaggi: 12206
- Iscritto il: 12 ago 2012, 1:20
- Località: Londra
0
voti
[3] Re: Dimmer
Questo è il video di cui parlavo:
Il sito non lo trovo (sta roba l'ho provata un po' di mesi fa). Si, in effetti è un triac, pardon. Comunque sia ho utilizzato le resistenze da 1 watt solo perché avevo quelle e volevo vedere se il tutto funzionava. Stessa cosa per quanto riguarda la breadbord. Il mio scopo era quello di accendere per pochissimo tempo il tutto e avere la certezza che funzionasse. La breadbord, in ogni caso, non mi ha dato alcun problema. Si, alla fine il dimmer l'ho comprato su ebay e mi arriverà a breve, quello che mi interessa sapere è perché questo circuito non va dato che nel video funziona eccome. Vi ringrazio per il tempo dedicatomi.
Il sito non lo trovo (sta roba l'ho provata un po' di mesi fa). Si, in effetti è un triac, pardon. Comunque sia ho utilizzato le resistenze da 1 watt solo perché avevo quelle e volevo vedere se il tutto funzionava. Stessa cosa per quanto riguarda la breadbord. Il mio scopo era quello di accendere per pochissimo tempo il tutto e avere la certezza che funzionasse. La breadbord, in ogni caso, non mi ha dato alcun problema. Si, alla fine il dimmer l'ho comprato su ebay e mi arriverà a breve, quello che mi interessa sapere è perché questo circuito non va dato che nel video funziona eccome. Vi ringrazio per il tempo dedicatomi.
Ultima modifica di
PietroBaima il 6 ott 2015, 23:18, modificato 2 volte in totale.
Motivazione: sistemato tag Youtube
Motivazione: sistemato tag Youtube
0
voti
[4] Re: Dimmer
Ripeto: le bread-board non si usano al di fuori delle specifiche.
Smonta tutto e, ricontrollado lo schema, monta il circuito su 1k fori.
sapresti dirmi a che capacità corrisponde 473? Lo sai?
Smonta tutto e, ricontrollado lo schema, monta il circuito su 1k fori.
sapresti dirmi a che capacità corrisponde 473? Lo sai?
-

PietroBaima
90,7k 7 12 13 - G.Master EY

- Messaggi: 12206
- Iscritto il: 12 ago 2012, 1:20
- Località: Londra
5 messaggi
• Pagina 1 di 1
Chi c’è in linea
Visitano il forum: Nessuno e 68 ospiti

Elettrotecnica e non solo (admin)
Un gatto tra gli elettroni (IsidoroKZ)
Esperienza e simulazioni (g.schgor)
Moleskine di un idraulico (RenzoDF)
Il Blog di ElectroYou (webmaster)
Idee microcontrollate (TardoFreak)
PICcoli grandi PICMicro (Paolino)
Il blog elettrico di carloc (carloc)
DirtEYblooog (dirtydeeds)
Di tutto... un po' (jordan20)
AK47 (lillo)
Esperienze elettroniche (marco438)
Telecomunicazioni musicali (clavicordo)
Automazione ed Elettronica (gustavo)
Direttive per la sicurezza (ErnestoCappelletti)
EYnfo dall'Alaska (mir)
Apriamo il quadro! (attilio)
H7-25 (asdf)
Passione Elettrica (massimob)
Elettroni a spasso (guidob)
Bloguerra (guerra)
pigreco]=π