Salve a tutti,
Sto cercando di realizzare un controller gestito da Arduino, per l'azionamento di un motore passo passo bipolare.
Cercando in internet non ho trovato niente che fa al caso mio, l'unico link da cui mi sono inspirato è questo qua: http://pptea.altervista.org/stepmotor.html
Secondo voi, lo schema che ho disegnato può funzionare?
Controller motore passo passo bipolare
Moderatori:
carloc,
g.schgor,
BrunoValente,
IsidoroKZ
23 messaggi
• Pagina 1 di 3 • 1, 2, 3
0
voti
Ci sono alternative? Sono abbastanza ignorante in materia.. Se ci sono altri modi per collegare un motore passo passo ad un micro vi prego di aiutarmi....
-

panorantini
10 1 4 - Messaggi: 46
- Iscritto il: 20 feb 2012, 12:56
0
voti
Vedi se questo sito ti può essere d'aiuto visto che hai detto che lo vuoi collegare ad arduino.
Il futuro appartiene a coloro che credono nella bellezza dei propri sogni.
Formule LaTeX
Uso di LaTeX sul forum
⋮ƎlectroYou
Formule LaTeX
Uso di LaTeX sul forum
⋮ƎlectroYou
0
voti
Ho trovato anche questi altri 2 siti e una piccola guida.
Comunque basta che guardi su internet e ne trovi molti.

Comunque basta che guardi su internet e ne trovi molti.

Il futuro appartiene a coloro che credono nella bellezza dei propri sogni.
Formule LaTeX
Uso di LaTeX sul forum
⋮ƎlectroYou
Formule LaTeX
Uso di LaTeX sul forum
⋮ƎlectroYou
0
voti
Grazie mille wall87, ma il mio problema è che queste schede reggono al massimo 1A o poco più, io dovrei comandare un Nema23 da 3,2V e 2,8A.
Questo è quello che ho acquistato: http://www.ebay.it/itm/NEMA23-motore-stepper-1-9Nm-passo-passo-235Oz-CNC-/121568984466?hash=item1c4e137d92:g:alAAAOSw34FVAghO
Questo è quello che ho acquistato: http://www.ebay.it/itm/NEMA23-motore-stepper-1-9Nm-passo-passo-235Oz-CNC-/121568984466?hash=item1c4e137d92:g:alAAAOSw34FVAghO
-

panorantini
10 1 4 - Messaggi: 46
- Iscritto il: 20 feb 2012, 12:56
0
voti
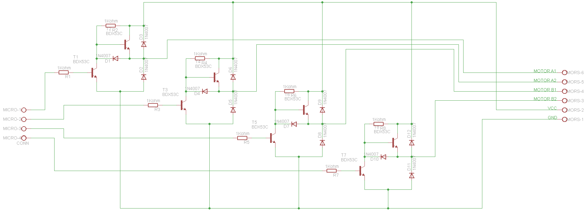
Scusate, ma visto che i BJT BDX53C ed il resto del materiale già ce l'ho, non potrei fare un circuito come quello sopra citato? Funzionerà??
-

panorantini
10 1 4 - Messaggi: 46
- Iscritto il: 20 feb 2012, 12:56
2
voti
panorantini ha scritto:... Funzionerà??
Ehh
O meglio non funzionerà in modo soddisfacente con quel motore che è a "bassa" tensione ed "alta" corrente.
Il problema principale è che un BDX53, anche fosse ben acceso, si prende un paio di volt di caduta CE e per di più nel tuo circuito ne i driver low side ne gli high side sono ben accesi
"Quelli sotto" avrebbero bisogno di una decina di milliampere in base per essere nelle condizioni di far passare alcuni ampere di collettore con i 2V di caduta che dicevo.
Invece 1kohm in base tra una uscita digitale (max 5V) e la base (circa 2V) forniscono 3mA ad esser ottimisti... troppo pochi per un funzionamento efficiente e sicuro
Poi ci sono pure i diodi D1, D7, D10 anche loro in serie al carico che in primis si bruciano subito dato che gli 1N4007 sono dati per 1A e lì ne passerebbero tre. Comunque anche mettendo dei diodi adatti anche loro si prendono otre 1V.
Riassumendo sui driver low side cadrebbero almeno 4V
Per gli high side è pure peggio
Riassumendo cadono almeno 8V per averne 3
Insomma quel circuito può ancora andare se hai un motore ad "alta tensione", tipo 12V o 24 V e poche centinaia di milliampere di corrente, ma per il tuo occorre indubbiamente un driver fatto con dei buoni MOS logic level e bassa rds_on

Se ti serve il valore di beta: hai sbagliato il progetto!
0
voti
Il problema è che 2 ponti H per comandare 2 avvolgimenti si fanno con 4 soldi e vanno bene, basta guardare la parte destra dello schema qui sotto, ma non te lo posso consigliare perché non è protetto né dal cortocircuito, anche se un po' regge, né soprattutto dai comandi impropri che possono mandare tutto in corto permanente
(un transistor ha la base disegnata in corto, ovviamente è una svista del disegno)
(un transistor ha la base disegnata in corto, ovviamente è una svista del disegno)
0
voti
Grazie mille per le vostre risposte illuminanti!
Purtroppo ci capisco veramente poco di BJT..
Io sarei disposto anche ad acquistare una scheda già bella che pronta, ma guardando in rete non ho trovato niente che va con una tensione così bassa....
Conoscete qualche scheda che possa fare al caso mio?
altrimenti potrei anche realizzarla ma non saprei proprio dove mettermi le mani, partendo dai componenti da utilizzare!
L'unica cosa che mi riesce bene è realizzare i PCB con il mio controllo numerico!!
Sto realizzando un Dolly per la fotografia, e ho pensato di acquistare questo motore per la sua forza, visto che dovrà trainare qualche kg, senza preoccuparmi di come alimentarlo...
Qualcuno può gentilmente indicarmi una scheda adatta da acquistare o uno schema di partenza per realizzare il mio PCB?
Vi ringrazio in anticipo per il vostro aiuto!!
Buon Weekend
Purtroppo ci capisco veramente poco di BJT..
Io sarei disposto anche ad acquistare una scheda già bella che pronta, ma guardando in rete non ho trovato niente che va con una tensione così bassa....
Conoscete qualche scheda che possa fare al caso mio?
altrimenti potrei anche realizzarla ma non saprei proprio dove mettermi le mani, partendo dai componenti da utilizzare!
L'unica cosa che mi riesce bene è realizzare i PCB con il mio controllo numerico!!
Sto realizzando un Dolly per la fotografia, e ho pensato di acquistare questo motore per la sua forza, visto che dovrà trainare qualche kg, senza preoccuparmi di come alimentarlo...
Qualcuno può gentilmente indicarmi una scheda adatta da acquistare o uno schema di partenza per realizzare il mio PCB?
Vi ringrazio in anticipo per il vostro aiuto!!
Buon Weekend
-

panorantini
10 1 4 - Messaggi: 46
- Iscritto il: 20 feb 2012, 12:56
23 messaggi
• Pagina 1 di 3 • 1, 2, 3
Chi c’è in linea
Visitano il forum: Nessuno e 63 ospiti

Elettrotecnica e non solo (admin)
Un gatto tra gli elettroni (IsidoroKZ)
Esperienza e simulazioni (g.schgor)
Moleskine di un idraulico (RenzoDF)
Il Blog di ElectroYou (webmaster)
Idee microcontrollate (TardoFreak)
PICcoli grandi PICMicro (Paolino)
Il blog elettrico di carloc (carloc)
DirtEYblooog (dirtydeeds)
Di tutto... un po' (jordan20)
AK47 (lillo)
Esperienze elettroniche (marco438)
Telecomunicazioni musicali (clavicordo)
Automazione ed Elettronica (gustavo)
Direttive per la sicurezza (ErnestoCappelletti)
EYnfo dall'Alaska (mir)
Apriamo il quadro! (attilio)
H7-25 (asdf)
Passione Elettrica (massimob)
Elettroni a spasso (guidob)
Bloguerra (guerra)






