Buongiorno a tutti,
Ho una domanda banale, ma che mi mette un pochino in difficoltà.
Ho un sistema di 4 resistenze da 4kW alimentate a 230V, ma collegate ad un sistema trifase 400V (3 FASI + NEUTRO), quindi ognuna di esse è collegata ad una fase, chiaramente una fase ne avrà 2 collegate.
Il dubbio sta nel calcolo della corrente; Essendo alimentate a 230V, ma collegate a sistema trifase ho pensato di utilizzare la formula I=P/(rad3*230).
E' corretta?
Ringrazio in anticipo chiunque risponderà, eliminandomi così ogni dubbio.
Grazie.
Mirko
Calcolo corrente assorbita resistenza in sistema trifase
Moderatori:
g.schgor,
IsidoroKZ
13 messaggi
• Pagina 1 di 2 • 1, 2
0
voti
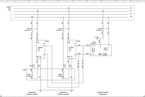
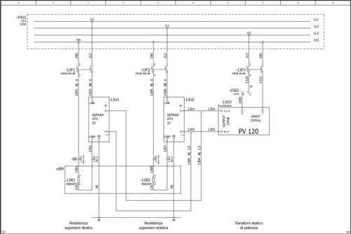
Allego due immagini che fanno vedere i collegamenti.
0
voti
mirkino91 ha scritto:Essendo alimentate a 230V, ma collegate a sistema trifase ho pensato di utilizzare la formula I=P/(rad3*230).
E' corretta?
I=P/230 per le due fasi alle quali viene attaccata una sola resistenza. Per la terza fase la corrente sarà doppia (in carichi puramente resistivi si somma semplicemente), Anche nel neutro (obbligatorio altrimenti si avrà sbilanciamneto) la corrente sarà data da P/230 dove P è la potenza di una singola resistenza.
Ultima modifica di
admin il 29 feb 2016, 11:48, modificato 1 volta in totale.
Motivazione: eliminata parte inutile della citazione integrale. Usare "Cita" con criterio
Motivazione: eliminata parte inutile della citazione integrale. Usare "Cita" con criterio
-

kyexim
213 3 - CRU - Account cancellato su Richiesta utente
- Messaggi: 153
- Iscritto il: 8 feb 2016, 13:46
0
voti
La formula che hai utilizzato non è corretta.
La corrente assorbita da ogni resistenza è semplicemente 4000/230=17,3A.
Due resistenze sono collegate alla fase L1 che sarà la più carica con assorbimento 17,3x2A=34,6A
Ciao,
Dario
La corrente assorbita da ogni resistenza è semplicemente 4000/230=17,3A.
Due resistenze sono collegate alla fase L1 che sarà la più carica con assorbimento 17,3x2A=34,6A
Ciao,
Dario
⋮ƎlectroYou e non smetti mai di imparare!
0
voti
kyexim ha scritto:Cosa è attaccato alla terza fase? Non mi sembra un carico resistivo, in questo caso come non detto quanto sopra.
Si hai ragione, ma le resistenze sono disposte su due pagine nelle quali si vedono le fasi a cui sono state collegate.
In merito alla mia domanda non centra nulla lo strumento PV120
0
voti
DarioDT ha scritto:La formula che hai utilizzato non è corretta.
...
Ok, perfetto ti ringrazio

Ultima modifica di
admin il 29 feb 2016, 11:47, modificato 1 volta in totale.
Motivazione: eliminata parte inutile della citazione integrale. Usare "Cita" con criterio
Motivazione: eliminata parte inutile della citazione integrale. Usare "Cita" con criterio
0
voti
Quello che pensavo io è che essendo collegate ad un sistema trifase ed essendo della stessa potenza si annullasse quasi del tutto la corrente circolante sul neutro.
Il mio sezionatore è trifase, ammettiamo che io abbia solo 3 resistenze preleverei 4kW per fase perciò la corrente viene suddivisa sulle 3 fasi.
Per calcolare ciò serve la radice di 3.
Quindi o I=P/230*3, oppure I=P/230*rad3
Il mio sezionatore è trifase, ammettiamo che io abbia solo 3 resistenze preleverei 4kW per fase perciò la corrente viene suddivisa sulle 3 fasi.
Per calcolare ciò serve la radice di 3.
Quindi o I=P/230*3, oppure I=P/230*rad3
1
voti
mirkino91 ha scritto:Il mio sezionatore è trifase, ammettiamo che io abbia solo 3 resistenze preleverei 4kW per fase perciò la corrente viene suddivisa sulle 3 fasi.Per calcolare ciò serve la radice di 3.
Quindi o I=P/230*3, oppure I=P/230*rad3
Il carico è equilibrato e dunque I=P/230*3, ma la potenza da considerare è quella complessiva, ovvero P=3x4000W=12000W.
Ciao,
Dario
⋮ƎlectroYou e non smetti mai di imparare!
13 messaggi
• Pagina 1 di 2 • 1, 2
Torna a Elettrotecnica generale
Chi c’è in linea
Visitano il forum: Nessuno e 23 ospiti

Elettrotecnica e non solo (admin)
Un gatto tra gli elettroni (IsidoroKZ)
Esperienza e simulazioni (g.schgor)
Moleskine di un idraulico (RenzoDF)
Il Blog di ElectroYou (webmaster)
Idee microcontrollate (TardoFreak)
PICcoli grandi PICMicro (Paolino)
Il blog elettrico di carloc (carloc)
DirtEYblooog (dirtydeeds)
Di tutto... un po' (jordan20)
AK47 (lillo)
Esperienze elettroniche (marco438)
Telecomunicazioni musicali (clavicordo)
Automazione ed Elettronica (gustavo)
Direttive per la sicurezza (ErnestoCappelletti)
EYnfo dall'Alaska (mir)
Apriamo il quadro! (attilio)
H7-25 (asdf)
Passione Elettrica (massimob)
Elettroni a spasso (guidob)
Bloguerra (guerra)

