Grazie
Cicalino al ricevimento di telefonata al telefono fisso
Moderatori:
carloc,
g.schgor,
BrunoValente,
IsidoroKZ
6 messaggi
• Pagina 1 di 1
0
voti
Ciao a tutti, mio padre è un po duro d'orecchi e quando riposa in camera non sente il telefono che squilla in cucina. In camera c'è una presa del telefono ma non volevo comprare un altro telefono. Mi servirebbe un circuito, magari autoalimentato dalla presa stessa, che faccia suonare un cicalino all'arrivo della telefonata, mi sapete aiutare?
Grazie
Grazie
1
voti
Puoi usare anche questo schema, che va collegato ai fili della linea telefonica (fili bianco e rosso, corrispondenti ai due spinotti più vicini di una spina telefonica tripolare, o ai due contatti centrali dei connettori modulari RJ11):
La pila durerà parecchi anni, perché il circuito consuma solo durante gli squilli.
Vedi anche il circuito "Telephone ring repeater" alla fine di questa pagina. È la versione originale di un circuito che ho realizzato circa 25 anni fa in due copie per i miei nonni e zii, che ha funzionato egregiamente per molti anni.
Ti consiglio comunque di usare la versione migliorata disegnata sopra, che non contiene diodi zener né condensatori elettrolitici.
La pila durerà parecchi anni, perché il circuito consuma solo durante gli squilli.
Vedi anche il circuito "Telephone ring repeater" alla fine di questa pagina. È la versione originale di un circuito che ho realizzato circa 25 anni fa in due copie per i miei nonni e zii, che ha funzionato egregiamente per molti anni.
Ti consiglio comunque di usare la versione migliorata disegnata sopra, che non contiene diodi zener né condensatori elettrolitici.
Big fan of ⋮ƎlectroYou! Ausili per disabili e anziani su ⋮ƎlectroYou
Caratteri utili: À È É Ì Ò Ó Ù α β γ δ ε η θ λ μ π ρ σ τ φ ω Ω º ª ² ³ √ ∛ ∜ ₀ ₁ ₂ ₃ ₄ ₅ ₆ ∃ ∄ ∆ ∈ ∉ ± ∓ ∾ ≃ ≈ ≠ ≤ ≥
Caratteri utili: À È É Ì Ò Ó Ù α β γ δ ε η θ λ μ π ρ σ τ φ ω Ω º ª ² ³ √ ∛ ∜ ₀ ₁ ₂ ₃ ₄ ₅ ₆ ∃ ∄ ∆ ∈ ∉ ± ∓ ∾ ≃ ≈ ≠ ≤ ≥
1
voti
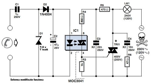
Se il cicalino da fastidio o uno sente veramente poco, con questo circuito puoi far accendere una lampadina o mettere un campanello esterno L'ho modificato e funziona veramente.
-

elektronik
7.800 4 6 7 - Master

- Messaggi: 3836
- Iscritto il: 12 mag 2015, 22:26
0
voti
Direi che una resistenza di limitazione in serie al LED non farebbe male...
Big fan of ⋮ƎlectroYou! Ausili per disabili e anziani su ⋮ƎlectroYou
Caratteri utili: À È É Ì Ò Ó Ù α β γ δ ε η θ λ μ π ρ σ τ φ ω Ω º ª ² ³ √ ∛ ∜ ₀ ₁ ₂ ₃ ₄ ₅ ₆ ∃ ∄ ∆ ∈ ∉ ± ∓ ∾ ≃ ≈ ≠ ≤ ≥
Caratteri utili: À È É Ì Ò Ó Ù α β γ δ ε η θ λ μ π ρ σ τ φ ω Ω º ª ² ³ √ ∛ ∜ ₀ ₁ ₂ ₃ ₄ ₅ ₆ ∃ ∄ ∆ ∈ ∉ ± ∓ ∾ ≃ ≈ ≠ ≤ ≥
0
voti
se metti la resistenza non sente il ring
-

elektronik
7.800 4 6 7 - Master

- Messaggi: 3836
- Iscritto il: 12 mag 2015, 22:26
6 messaggi
• Pagina 1 di 1
Chi c’è in linea
Visitano il forum: Nessuno e 63 ospiti

Elettrotecnica e non solo (admin)
Un gatto tra gli elettroni (IsidoroKZ)
Esperienza e simulazioni (g.schgor)
Moleskine di un idraulico (RenzoDF)
Il Blog di ElectroYou (webmaster)
Idee microcontrollate (TardoFreak)
PICcoli grandi PICMicro (Paolino)
Il blog elettrico di carloc (carloc)
DirtEYblooog (dirtydeeds)
Di tutto... un po' (jordan20)
AK47 (lillo)
Esperienze elettroniche (marco438)
Telecomunicazioni musicali (clavicordo)
Automazione ed Elettronica (gustavo)
Direttive per la sicurezza (ErnestoCappelletti)
EYnfo dall'Alaska (mir)
Apriamo il quadro! (attilio)
H7-25 (asdf)
Passione Elettrica (massimob)
Elettroni a spasso (guidob)
Bloguerra (guerra)




