Buongiorno, vorrei sapere se a valle di un UPS, il quale durante il funzionamento in batteria realizza un sistema di alimentazione IT, devono essere installati interruttori magnetotermici bipolari oppure si possono utilizzare interruttori (1P+N).
Vi chiederei di darmi qualche riferimento normativo.
Grazie
Protezione bipolare sistemi IT
Moderatori:
sebago,
MASSIMO-G,
lillo,
Mike
13 messaggi
• Pagina 1 di 2 • 1, 2
0
voti
Bellissimo!!
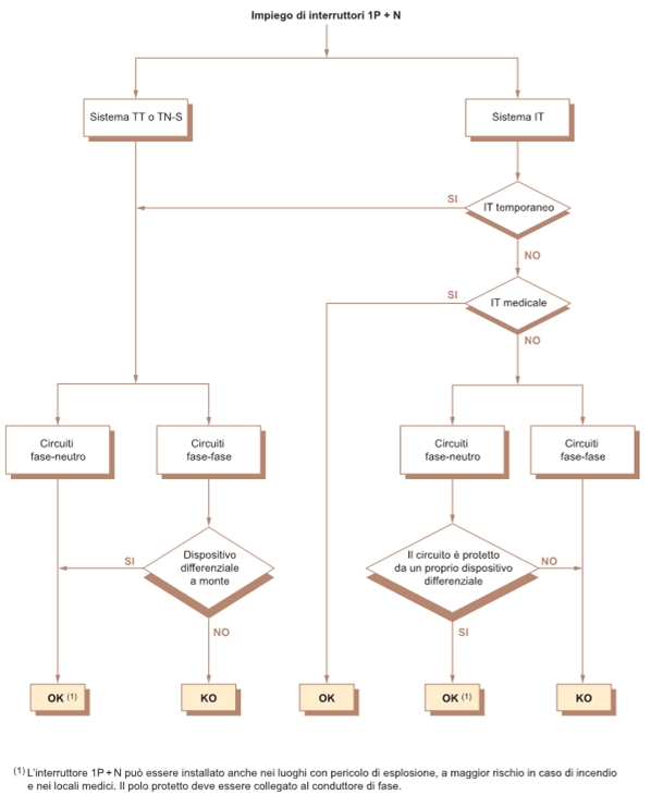
scusa ancora, In fondo dove c'è scritto ok
c'è un "1" tra parentesi come per indicare una nota al testo.
Che dice?
grazie
scusa ancora, In fondo dove c'è scritto ok
c'è un "1" tra parentesi come per indicare una nota al testo.
Che dice?
grazie
-

arabino1983
568 3 4 8 - Sostenitore

- Messaggi: 2000
- Iscritto il: 30 ott 2009, 18:28
0
voti
Candy ha scritto:Se usi una protezione 1P+N, le sovracorrenti sono monitorate in tutti i casi di guasto possibile?
Sono curioso di sapere dove volevi arrivare.
-

arabino1983
568 3 4 8 - Sostenitore

- Messaggi: 2000
- Iscritto il: 30 ott 2009, 18:28
0
voti
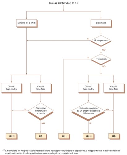
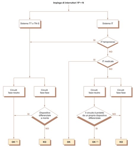
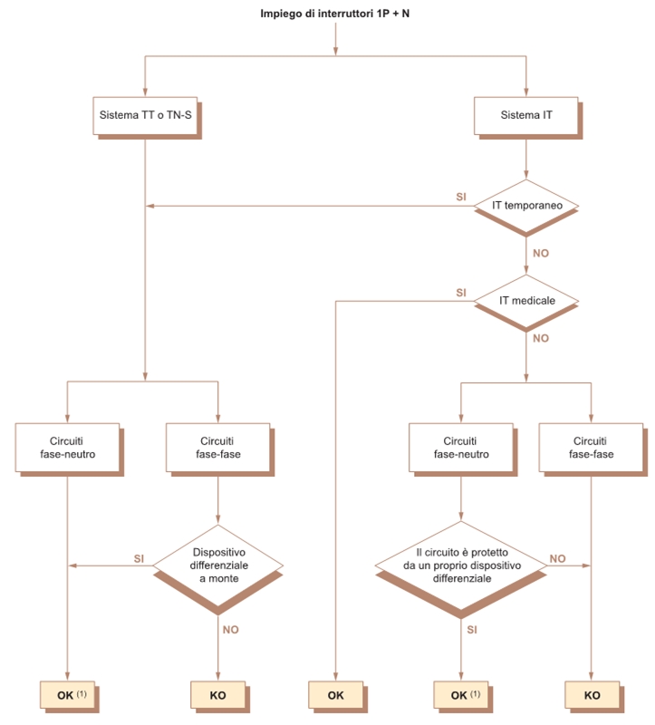
iosolo35 ha scritto:Ti rispondo in maniera sintetica tramite questo diagramma tratto da Tuttonormel.....
E scusa se ti rompo.
Li c'è scritto "circuiti fase-neutro" e "circuiti Fase-fase". Per fase-fase che si intende?
Avresti mica il riferimento normativo in cui si capisce che per un IT temporaneo non c'è obbligo del 2P?
grazie
-

arabino1983
568 3 4 8 - Sostenitore

- Messaggi: 2000
- Iscritto il: 30 ott 2009, 18:28
1
voti
arabino1983 ha scritto:Sono curioso di sapere dove volevi arrivare.
Vi chiederei di darmi qualche riferimento normativo.
Non esiste un riferimento normativo per tutti i mal di pancia che passano per la mente.
Candy ha scritto:Se usi una protezione 1P+N, le sovracorrenti sono monitorate in tutti i casi di guasto possibile?
Il riferimento normativo e` quello di proteggere i conduttori dalle sovracorrenti.
Ne le norme, ne il forum, puo` sostituirsi alla perizia dell'installatore che esegue l'opera: possono questi due soggetti conoscere l'architettura del tuo impianto? Sappaimo, ad esempio, (prime cose che mi vengono in mente), se lo UPS e` di tipo off-line, oppure on-line? Sappiamo noi dove transita e come e` posato il conduttore di neutro? E altre valutazioni tutte da verificare.
Ma nenanche un flow-chart puo` essere la panacea di tutti gli elementi di valutazione, anche se arriva dai paranormatori di Torino.
-

Candy
32,5k 7 10 13 - CRU - Account cancellato su Richiesta utente
- Messaggi: 10123
- Iscritto il: 14 giu 2010, 22:54
0
voti
iosolo35 ha scritto:off-line, oppure on-line?
Che cosa cambia scusa? e comunque ho fatto riferimento a quando l'UPS funziona in batteria.
Candy ha scritto:Sappiamo noi dove transita e come e` posato il conduttore di neutro? E altre valutazioni tutte da verificare.
Candy ha scritto:Il riferimento normativo e` quello di proteggere i conduttori dalle sovracorrenti.
Qui, con le mie carenze elettrotecniche mi potrei sbagliare, e forse non sono stato chiaro nel primo post.
Si tratta di un UPS monofase, quindi la corrente che passa nella fase è la solita che passa nel neutro in caso di sovraccarico o cortocircuito, quindi se proteggo la fase ho risolto. O sbaglio?
-

arabino1983
568 3 4 8 - Sostenitore

- Messaggi: 2000
- Iscritto il: 30 ott 2009, 18:28
13 messaggi
• Pagina 1 di 2 • 1, 2
Torna a Impianti, sicurezza e quadristica
Chi c’è in linea
Visitano il forum: Nessuno e 44 ospiti

Elettrotecnica e non solo (admin)
Un gatto tra gli elettroni (IsidoroKZ)
Esperienza e simulazioni (g.schgor)
Moleskine di un idraulico (RenzoDF)
Il Blog di ElectroYou (webmaster)
Idee microcontrollate (TardoFreak)
PICcoli grandi PICMicro (Paolino)
Il blog elettrico di carloc (carloc)
DirtEYblooog (dirtydeeds)
Di tutto... un po' (jordan20)
AK47 (lillo)
Esperienze elettroniche (marco438)
Telecomunicazioni musicali (clavicordo)
Automazione ed Elettronica (gustavo)
Direttive per la sicurezza (ErnestoCappelletti)
EYnfo dall'Alaska (mir)
Apriamo il quadro! (attilio)
H7-25 (asdf)
Passione Elettrica (massimob)
Elettroni a spasso (guidob)
Bloguerra (guerra)
