
Moderatori:
sebago,
MASSIMO-G,
lillo,
Mike

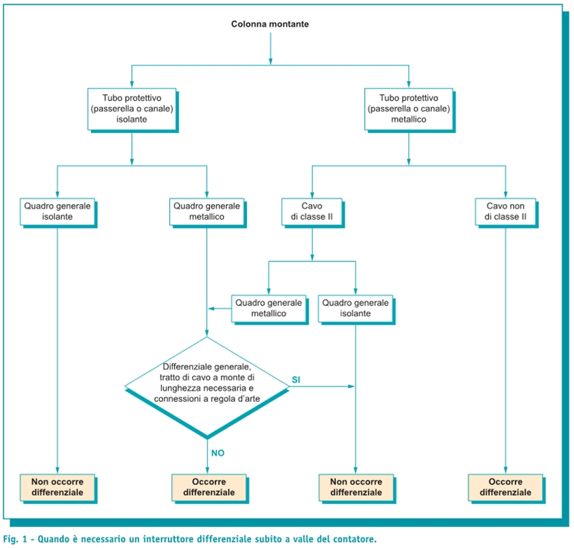
ithanith ha scritto:Salve ragazzi, domanda al volo... esiste l' obbligo di installazione di un differenziale a valle del contatore se la montante per un tratto passa da canale metallico e arriva a quadro elettrico anch'esso metallico anche se uso cavi fg7or? Grazie in anticipo a chi voglia aiutarmi!![]()


Torna a Impianti, sicurezza e quadristica
Visitano il forum: Nessuno e 82 ospiti