Cos'è ElectroYou | Login Iscriviti

ElectroYou - la comunità dei professionisti del mondo elettrico

comando gestione scintilla bobina-candele

Elettronica lineare e digitale: didattica ed applicazioni

Moderatori: Foto Utentecarloc, Foto Utenteg.schgor, Foto UtenteBrunoValente, Foto UtenteIsidoroKZ

0
voti

[1] comando gestione scintilla bobina-candele

Messaggioda Foto Utenteira83 » 8 dic 2016, 20:59

Ciao a tutti,

vi riassumo brevemente ciò che sto provando a fare: realizzare con un micro controllore attiny85 una sorta di mini-centralina per l'attivazione della scintilla su una candela auto sfruttando una bobina tradizionale.

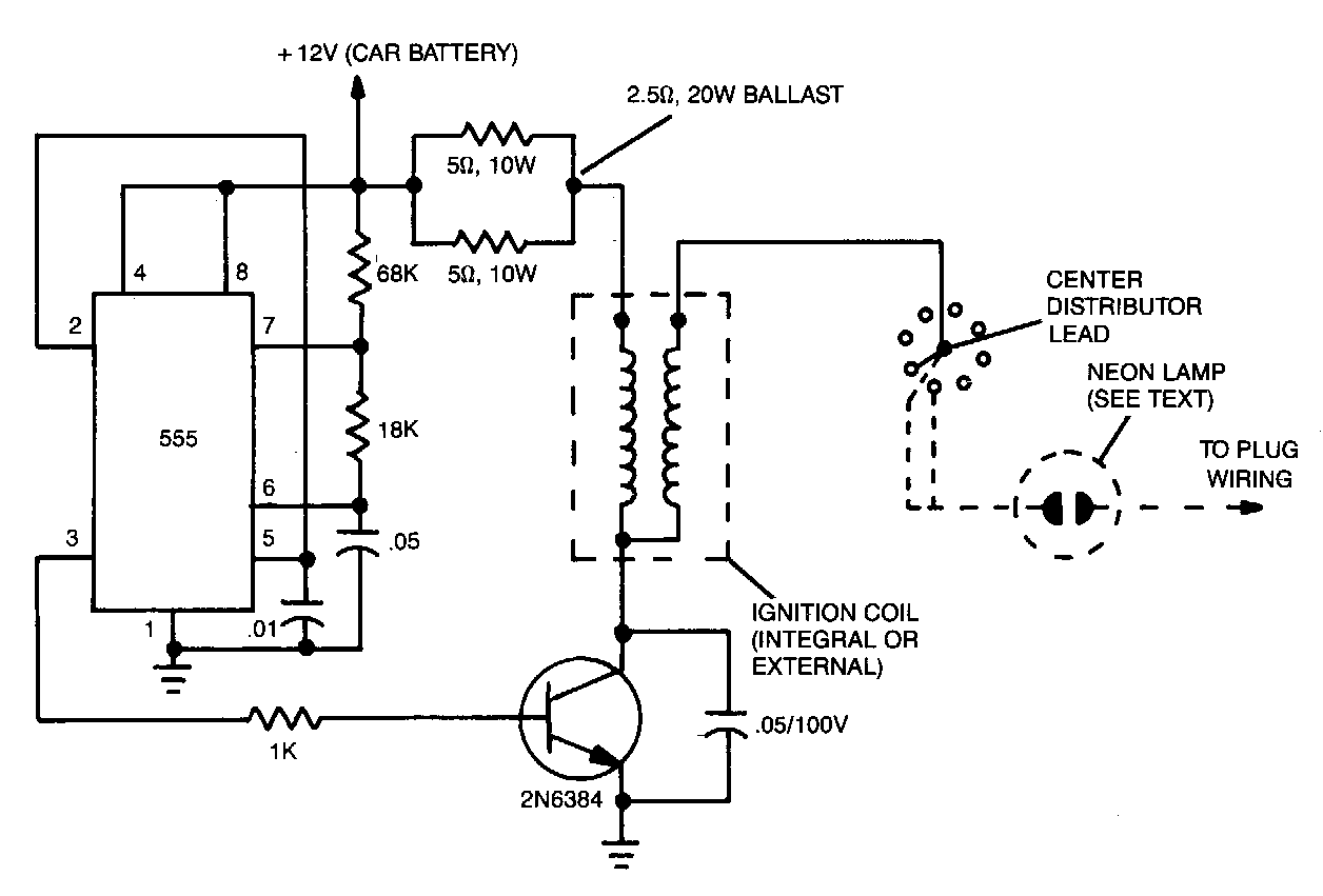
sono partito dal seguente schema reperito sul web:
schema gestione candele 555.png


e ho modificato il tutto al fine di utilizzare un attiny85 programmato da me:


dove ho 2 trimmer: uno per la regolazione della frequenza, uno per la regolazione del dutycycle. Poi ho due uscite digitali una su led (mi serve per aver una idea visiva della frequenza/duty impostato) e l'altra che attiva/disattiva un mosfet che apre/chiude il circuito primario della bobina.

Allo stato attuale il sistema funziona in modo anomalo... la scintilla avviene solo se do alimentazione 12V per pochi secondi... invece la scintilla dovrebbe avvenire con la medesima frequenza del led.
Dove sto sbagliando secondo voi?
Unico dato aggiuntivo è che ai capi della bobina (lato primario) ho circa 7V... ho provato anche a cortocircuitare le resistenze non ottenendo miglioramenti.

NB. ovviamente la candela poi chiude su GND ;-)

datasheet irlz4n: link


Ringrazio in anticipo chiunque abbia voglia di aiutarmi in questa impresa
Avatar utente
Foto Utenteira83
45 1 7
Frequentatore
Frequentatore
 
Messaggi: 185
Iscritto il: 12 gen 2011, 16:56

0
voti

[2] Re: comando gestione scintilla bobina-candele

Messaggioda Foto UtenteEcoTan » 8 dic 2016, 22:14

ira83 ha scritto:candela auto

Io non capisco. Se la candela sta su un'auto, l'anticipo all'accensione da cosa è dato?
Avatar utente
Foto UtenteEcoTan
7.720 4 12 13
Expert EY
Expert EY
 
Messaggi: 5420
Iscritto il: 29 gen 2014, 8:54

0
voti

[3] Re: comando gestione scintilla bobina-candele

Messaggioda Foto Utenteira83 » 8 dic 2016, 22:24

forse non mi sono espresso bene... l'intero circuito è totalmente smontato su un banco da lavoro... il collegamento effettivo è quello riportato nello schema ovvero solo batteria bobina candela e ed il mio circuito di controllo.

per rendere l'idea volevo una cosa simile a quanto segue in questo video
Avatar utente
Foto Utenteira83
45 1 7
Frequentatore
Frequentatore
 
Messaggi: 185
Iscritto il: 12 gen 2011, 16:56

1
voti

[4] Re: comando gestione scintilla bobina-candele

Messaggioda Foto Utenteedgar » 8 dic 2016, 22:39

ira83 ha scritto:invece la scintilla dovrebbe avvenire con la medesima frequenza del led

Nel video la frequenza sembra di diverse centinaia di Hz, il led già a 20/30 Hz appare fisso all'occhio e non te ne fai nulla. Per capire cosa non funziona sarebbe meglio usare un oscilloscopio. Potrebbe benissimo essere un problema di disturbi irradiati, la scarica della candela emette disturbi che potrebbero anche inchiodare il micro. Per tagliare la testa al toro io proverei con lo schema originale col 555
Avatar utente
Foto Utenteedgar
10,0k 4 5 8
Master
Master
 
Messaggi: 5229
Iscritto il: 15 set 2012, 22:59

1
voti

[5] Re: comando gestione scintilla bobina-candele

Messaggioda Foto UtenteCarloCoriolano » 8 dic 2016, 22:44

Da quanto scrivi, a naso, senza oscilloscopio, si potrebbe dire che stai pilotando il transistor ad una frequenza troppo elevata.
Poi, detto questo, bisognerebbe capire e vedere tutto il circuito, la stabilita' della tensione, la capacita' di erogare la corrente di carica della bobina, disturbi verso la zona logica, ecc, ecc.
Avatar utente
Foto UtenteCarloCoriolano
1.446 3 4 7
---
 
Messaggi: 1023
Iscritto il: 24 mag 2016, 13:08

0
voti

[6] Re: comando gestione scintilla bobina-candele

Messaggioda Foto Utenteira83 » 8 dic 2016, 23:05

lo so ma volevo stare sul micro perché ho la possibilità di aver una logica molto "forte" e modificabile...

Le frequenze dubito di averle sbagliate... ho fatto i seguenti ragionamenti (IPOTESI SISTEMA 4 CILINDRI):

Il tempo di carica di questa tipologia di bobine è compreso tra 1,5 e 4 ms (dato preso dai datasheet della BERU).
Le scintille sono funzione del numero di giri (nell'autoveicolo) di conseguenza volendo simulare frequenze reali basta utilizzare la relazione

numero scintille = numero giri * numero cilindri / 2

di conseguenza ho il regime minimo (800 giri/min) con 1600 scintille/min (27 scintille/secondo) e un regime elevato (3000 giri/min) comporta 6000 scintille/min (100 scintille secondo)
quindi ottengo che in regime minimo ho una scintilla ogni 0,037 secondi e in regime di 3000giri/min ho una scintilla ogni 0,010 secondi...

di conseguenza ricavo periodo e dutycycle dell'onda quadra che comanda il transistor....


se facessi tutto con l'NE555 non potrei sfruttare solo due potenziometri per simulare il numero di giri e il tempo di carica....

costruttivamente parlando ho messo la scheda di comando all'interno di una scatola della gewiss, e all'esterno, con distanza di circa 20 cm bobina e candela (utilizzando i cavi automotive).
Avatar utente
Foto Utenteira83
45 1 7
Frequentatore
Frequentatore
 
Messaggi: 185
Iscritto il: 12 gen 2011, 16:56

0
voti

[7] Re: comando gestione scintilla bobina-candele

Messaggioda Foto UtentePixy » 8 dic 2016, 23:10

Dire perché non funziona, non è molto semplice se non si fanno misurazioni oscilloscopiche.

Le frequenze limite quali sono ?
Dalle caratteristiche del MOS usato, sembrerebbe che possa andare in saturazione senza problemi, ma la scintilla avviene nel momento che il mosfet si interdice.
Se l' interdizione non è immediata e perfetta, la sovratensione può non essere sufficiente a far scoccare la scintilla.
Le cause possibili si sarebbero viste con un oscilloscopio.
Può darsi che il gate oscilli, oppure la corrente di sink della porta sia troppo bassa per la frequenza di lavoro e non scarichi totalmente il gate e il mosfet rimane in zona attiva.
Secondo me, se usi un darlington invece del mosfet,come dallo schema iniziale, hai più probabilità di successo

P.S.
Ho fatto caso solo adesso.
Ma la resistenza da 1k sul gate a che serve !?
A ritardare la carica e la scarica del gate !?
Togli la resistenza dal gate. Al limite si mettono resistenze in serie al gate di basso valore se questo tende ad oscillare.
Al limite, quella resistenza mettila tra gate e massa che così aiuta a scaricare il gate
Avatar utente
Foto UtentePixy
559 2 7
Expert EY
Expert EY
 
Messaggi: 478
Iscritto il: 20 nov 2012, 20:14

0
voti

[8] Re: comando gestione scintilla bobina-candele

Messaggioda Foto Utenteira83 » 8 dic 2016, 23:23

Pixy ha scritto:Dire perché non funziona, non è molto semplice se non si fanno misurazioni oscilloscopiche.

Le frequenze limite quali sono ?
Dalle caratteristiche del MOS usato, sembrerebbe che possa andare in saturazione senza problemi, ma la scintilla avviene nel momento che il mosfet si interdice.
Se l' interdizione non è immediata e perfetta, la sovratensione può non essere sufficiente a far scoccare la scintilla.
Le cause possibili si sarebbero viste con un oscilloscopio.
Può darsi che il gate oscilli, oppure la corrente di sink della porta sia troppo bassa per la frequenza di lavoro e non scarichi totalmente il gate e il mosfet rimane in zona attiva.
Secondo me, se usi un darlington invece del mosfet,come dallo schema iniziale, hai più probabilità di successo

P.S.
Ho fatto caso solo adesso.
Ma la resistenza da 1k sul gate a che serve !?
A ritardare la carica e la scarica del gate !?
Togli la resistenza dal gate. Al limite si mettono resistenze in serie al gate di basso valore se questo tende ad oscillare.


Ti ringrazio per la risposta. Appena mi è possibile (probabilmente giro di qualche giorno) faccio una misura con l'oscilloscopio sul transistor. Forse può tornare utile come informazione ma, se sul transistor come carico metto un ulteriore led anziché la bobina, questo funziona alla stessa frequenza del led presente sull'uscita 5 del micro

provo domani anche a bypassare la resistenza 1k in serie al gate
Avatar utente
Foto Utenteira83
45 1 7
Frequentatore
Frequentatore
 
Messaggi: 185
Iscritto il: 12 gen 2011, 16:56

0
voti

[9] Re: comando gestione scintilla bobina-candele

Messaggioda Foto Utentesetteali » 8 dic 2016, 23:36

E' vero che c'è uno zener tra drain & sosrce del mosfet, ma io proverei a mettere un diodo in parallelo al primario della bobina, con il K sul positivo.

O_/
Alex
https://www.facebook.com/Elettronicaeelettrotecnica

<< vedi di pigliare arditamente in mano, il dizionario che ti suona in bocca,
se non altro è schietto e paesano.
(Giuseppe Giusti) <<
Avatar utente
Foto Utentesetteali
11,9k 5 5 9
Master
Master
 
Messaggi: 5921
Iscritto il: 15 dic 2013, 21:09

0
voti

[10] Re: comando gestione scintilla bobina-candele

Messaggioda Foto Utenteira83 » 8 dic 2016, 23:42

setteali ha scritto:E' vero che c'è uno zener tra drain & sosrce del mosfet, ma io proverei a mettere un diodo in parallelo al primario della bobina, con il K sul positivo.

O_/

che avrebbe la medesima funzione del classico diodo di ricircolo sulle bobine dei relè comandati da BJT? può andare un banale 1n4007?
Avatar utente
Foto Utenteira83
45 1 7
Frequentatore
Frequentatore
 
Messaggi: 185
Iscritto il: 12 gen 2011, 16:56

Prossimo

Torna a Elettronica generale

Chi c’è in linea

Visitano il forum: Google [Bot] e 67 ospiti