Cos'è ElectroYou | Login Iscriviti

ElectroYou - la comunità dei professionisti del mondo elettrico

tracce e quesiti d'esame vari:reti in c.a.s.,circuti trifase

Circuiti, campi elettromagnetici e teoria delle linee di trasmissione e distribuzione dell’energia elettrica

Moderatori: Foto Utenteg.schgor, Foto UtenteIsidoroKZ

0
voti

[1] tracce e quesiti d'esame vari:reti in c.a.s.,circuti trifase

Messaggioda Foto Utentemusica94 » 5 feb 2017, 17:56

Salve ragazzi ! :D :D
Del primo esercizio che vi allego sono un po' dubbiosa sulla \text{Z}_\text{th} e sulla \text{E}_\text{th}
Sarei interessata anche solamente al procedimento...
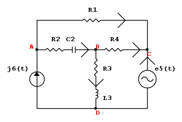
l' esercizio è il seguente:
Il circuito in figura è a regime sinusoidale. Calcolare:
1.1) i parametri del circuito equivalente alla
Thévenin visto dal resistore R3 posto sul lato 3
del circuito;
1.2) il fasore della corrente che interessa tale
resistore e la corrispondente funzione del
tempo;
1.3) la potenza complessa assorbita dal ramo 3.
\text{DATI}
\text{R1}=\text{R4}=40{\Omega}
\text{R2}=\text{R3}=20{\Omega}
\text{C2}=33 \mu\text{F}
\text{L3}=20\text{mH}
\omega=1000 \frac{rad}{s}
\text{e}_5(t)=20\sqrt{2}\cos(\omega t-\frac{\pi}{2})\text{V}
j_6(t)=2\sqrt{2}\cos(\omega t)\text{A}


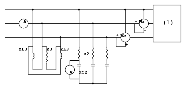
\text{es.trifase 2009}
Del seguente esercizio mi piacerebbe confrontarmi sui risultati... :D
Il circuito in figura, alimentato da una terna di tensioni simmetrica diretta, è a regime sinusoidale.
2.1)calcolare la lettura \text{I}_\text{A} dell'amperometro;
2.2)calcolare la potenza attiva totale assorbita dai tre carichi.
Dati
\text{W}_\text{a}=20 \text{kW}
\text{W}_\text{b}=14 \text{kVA}
\text{R}_\text{2}=10 \Omega
\text{X}_\text{C2}=15 \Omega
\text{V}_\text{2}=100 \text{V} lettura del voltmetro
\text{R}_\text{3}=50 {\Omega}
\text{X}_\text{L3}=15 {\Omega}
Avatar utente
Foto Utentemusica94
141 4 6
Sostenitore
Sostenitore
 
Messaggi: 552
Iscritto il: 13 set 2016, 11:44

2
voti

[2] Re: tracce e quesiti d'esame vari:reti in c.a.s.,circuti tri

Messaggioda Foto Utenteg.schgor » 5 feb 2017, 18:53

Ciao Foto Utentemusica94 vedo che vuoi prendere 30 e lode,..

Facciamo una cosa per volta.
Per il primo problema la procedura è la solita per Thevenin:
togli R3 e calcoli la tensione risultante (E_{TH}),
poi spegni i generator e calcoli l'impedenza equivalente (Z_{Th}).

Se vuoi confrontare i risultati, posso farti una simuòazione.
Avatar utente
Foto Utenteg.schgor
57,8k 9 12 13
G.Master EY
G.Master EY
 
Messaggi: 16971
Iscritto il: 25 ott 2005, 9:58
Località: MILANO

0
voti

[3] Re: tracce e quesiti d'esame vari:reti in c.a.s.,circuti tri

Messaggioda Foto Utentemusica94 » 5 feb 2017, 20:22

va benissimo, la ringrazio ! :D
A breve inserisco il procedimento...
Avatar utente
Foto Utentemusica94
141 4 6
Sostenitore
Sostenitore
 
Messaggi: 552
Iscritto il: 13 set 2016, 11:44

0
voti

[4] Re: tracce e quesiti d'esame vari:reti in c.a.s.,circuti tri

Messaggioda Foto Utentemusica94 » 5 feb 2017, 22:32

Calcolo della \text{Z}_\text{th}

\text{Z}_\text{th}=\text{R}_\text{4} \parallel (\text{R}_\text{1}+\text{Z}_\text{2})=(25,3-\text{j}4,44){\Omega}
Dove \text{Z}_\text{2}=\text{R}_\text{2}-\text{j}\text{X}_\text{C2}
Avatar utente
Foto Utentemusica94
141 4 6
Sostenitore
Sostenitore
 
Messaggi: 552
Iscritto il: 13 set 2016, 11:44

2
voti

[5] Re: tracce e quesiti d'esame vari:reti in c.a.s.,circuti tri

Messaggioda Foto Utenteg.schgor » 5 feb 2017, 23:20

Ecco la simulazione relatva:
fORUM060217B.gif
fORUM060217B.gif (14.12 KiB) Osservato 4912 volte


Un grneratore di corrente (1A a 1000r/s) determina
la tensione numericamente corrispondente a ZTh
Z_{Th}=(25.346-4.441)-(0-20i)=25.346+15.559

Ed ora ETh.
Avatar utente
Foto Utenteg.schgor
57,8k 9 12 13
G.Master EY
G.Master EY
 
Messaggi: 16971
Iscritto il: 25 ott 2005, 9:58
Località: MILANO

0
voti

[6] Re: tracce e quesiti d'esame vari:reti in c.a.s.,circuti tri

Messaggioda Foto Utentemusica94 » 6 feb 2017, 8:04

Mi perdoni ma nel calcolo della \text{Z}_\text{th} avete inserito anche \text{L}_\text{3}?
Io l'avevo vista cosi' \text{Z}_\text{th}=\text{R}_\text{4} \parallel (\text{R}_\text{1}+\text{Z}_\text{2})
Dove \text{Z}_\text{2}=\text{R}_\text{2}-\text{j}\text{X}_\text{C2} dove inserisco \text{L}_\text{3}? Possiamo vederla insieme ?
Avatar utente
Foto Utentemusica94
141 4 6
Sostenitore
Sostenitore
 
Messaggi: 552
Iscritto il: 13 set 2016, 11:44

2
voti

[7] Re: tracce e quesiti d'esame vari:reti in c.a.s.,circuti tri

Messaggioda Foto Utenteg.schgor » 6 feb 2017, 9:45

Nel circuito equivalente "in parallelo" ad R3 c'è anche L3
(indicato come L1 nella simulazione),quindi va aggiunto.
Avatar utente
Foto Utenteg.schgor
57,8k 9 12 13
G.Master EY
G.Master EY
 
Messaggi: 16971
Iscritto il: 25 ott 2005, 9:58
Località: MILANO

0
voti

[8] Re: tracce e quesiti d'esame vari:reti in c.a.s.,circuti tri

Messaggioda Foto Utentemusica94 » 6 feb 2017, 10:29

Ok rivedo i calcoli e inserisco la \text{E}_\text{th}
Avatar utente
Foto Utentemusica94
141 4 6
Sostenitore
Sostenitore
 
Messaggi: 552
Iscritto il: 13 set 2016, 11:44

0
voti

[9] Re: tracce e quesiti d'esame vari:reti in c.a.s.,circuti tri

Messaggioda Foto Utentemusica94 » 6 feb 2017, 10:46

vedo la \text{Z}_\text{th} da sinistra verso destra
\text{Z}_\text{th}=\text{Z}_\text{L3}+[\text{R}_\text{4} \parallel (\text{R}_\text{1} + \text{Z}_\text{2})]=(25,3+\text{j}15,6) {\Omega}
Avatar utente
Foto Utentemusica94
141 4 6
Sostenitore
Sostenitore
 
Messaggi: 552
Iscritto il: 13 set 2016, 11:44

0
voti

[10] Re: tracce e quesiti d'esame vari:reti in c.a.s.,circuti tri

Messaggioda Foto Utentemusica94 » 6 feb 2017, 11:10

Il valore che ho trovato di \text{E}_\text{th}=(11,2+\text{j}29,3)\text{V}
Avatar utente
Foto Utentemusica94
141 4 6
Sostenitore
Sostenitore
 
Messaggi: 552
Iscritto il: 13 set 2016, 11:44

Prossimo

Torna a Elettrotecnica generale

Chi c’è in linea

Visitano il forum: Nessuno e 59 ospiti