Salve a tutti, sto provando da diversi giorni a realizzare un alimentatore duale stabilizzato +-12V ma nel momento in cui cerco di realizzarlo su OrCAD Caputure (17.2) e vado a visualizzarne i valori ottengo sempre uno shift verso l'alto o verso il basso di diversi volt.
A questo punto credo sia un problema derivante da quale parametro che non imposto correttamente, ma fino all'inserimento dei regolatori di tensione i valori in uscita sono corretti.
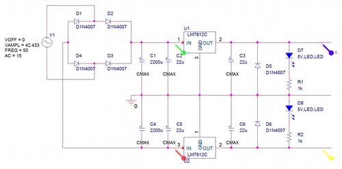
Questo è il circuito, ho utilizzato come sorgente una Vsin uguale al secondario del trasformatore teorico.
Questa è l'uscita a 1 secondo
Questa è l'uscita a 60 secondi
Ogni suggerimento è prezioso, grazie.
[OrCAD] Problema alimentatore duale stabilizzato
Moderatori:
carloc,
g.schgor,
BrunoValente,
IsidoroKZ
2 messaggi
• Pagina 1 di 1
0
voti
C'è un errore concettuale in quello schema e che (credo) metta in crisi il simulatore di OrCad.
Per l'alimentazione duale occorre che anche il generatore sia "doppio".
In quelle configurazioni, in pratica, si usa un trasformatore con presa centrale.
Bye
Ser.Tom
Per l'alimentazione duale occorre che anche il generatore sia "doppio".
In quelle configurazioni, in pratica, si usa un trasformatore con presa centrale.
Bye
Ser.Tom
2 messaggi
• Pagina 1 di 1
Chi c’è in linea
Visitano il forum: Nessuno e 73 ospiti

Elettrotecnica e non solo (admin)
Un gatto tra gli elettroni (IsidoroKZ)
Esperienza e simulazioni (g.schgor)
Moleskine di un idraulico (RenzoDF)
Il Blog di ElectroYou (webmaster)
Idee microcontrollate (TardoFreak)
PICcoli grandi PICMicro (Paolino)
Il blog elettrico di carloc (carloc)
DirtEYblooog (dirtydeeds)
Di tutto... un po' (jordan20)
AK47 (lillo)
Esperienze elettroniche (marco438)
Telecomunicazioni musicali (clavicordo)
Automazione ed Elettronica (gustavo)
Direttive per la sicurezza (ErnestoCappelletti)
EYnfo dall'Alaska (mir)
Apriamo il quadro! (attilio)
H7-25 (asdf)
Passione Elettrica (massimob)
Elettroni a spasso (guidob)
Bloguerra (guerra)

