Cos'è ElectroYou | Login Iscriviti

ElectroYou - la comunità dei professionisti del mondo elettrico

Teorema di Miller applicato ad un BJT CC

Elettronica lineare e digitale: didattica ed applicazioni

Moderatori: Foto Utentecarloc, Foto Utenteg.schgor, Foto UtenteBrunoValente, Foto UtenteIsidoroKZ

0
voti

[1] Teorema di Miller applicato ad un BJT CC

Messaggioda Foto Utentepolaris006 » 14 mag 2017, 13:38

Buongiorno a tutti!
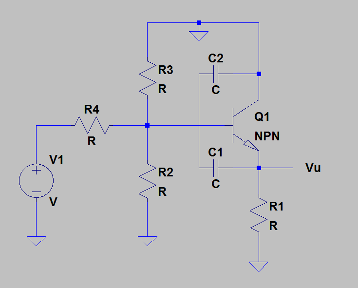
Sto studiando un BJT a collettore comune in alta frequenza, come quello in allegato ( ho messo in evidenza le capacità parassite C_{\pi} e C_{\mu}. Sarebbe possibile applicare il teorema di Miller relativamente alla capacità C_{\pi} ? Avrei detto di sì, visto che è collegata tra ingresso e uscita.
Nel caso si possa usare Miller :
C^{'}_{\pi} = C_{\pi}*(1-K) e C^{"}_{\pi} = C_{\pi} * \frac{K-1}{K}
giusto?
Però K nel common collector è circa 1, nel mio caso K \sim 0.91. Se faccio il calcolo:
C^{'}_{\pi} = 0.675 pF e C^{"}_{\pi} = -0.74 pF.
A questo punto, però, non posso dire, come nell'emettitore comune, che C^{"}_{\pi} è trascurabile, vero? Oppure sì?

( In allegato: C_{\pi} = C_1 e C_{\mu} = C_2 )
Allegati
Immagine.png
Immagine.png (10.37 KiB) Osservato 7233 volte
Avatar utente
Foto Utentepolaris006
58 2 6
Frequentatore
Frequentatore
 
Messaggi: 106
Iscritto il: 20 ago 2015, 18:09

1
voti

[2] Re: Teorema di Miller applicato ad un BJT CC

Messaggioda Foto UtenteIsidoroKZ » 14 mag 2017, 16:19

Se si calcola il guadagno in forma reale, C" deve essere trascurata perche' non interviene quando il guadagno e` reale. E quando interviene non e` piu` una capacita` perche' il guadagno non e` piu` reale.
Per usare proficuamente un simulatore, bisogna sapere molta più elettronica di lui
Plug it in - it works better!
Il 555 sta all'elettronica come Arduino all'informatica! (entrambi loro malgrado)
Se volete risposte rispondete a tutte le mie domande
Avatar utente
Foto UtenteIsidoroKZ
121,2k 1 3 8
G.Master EY
G.Master EY
 
Messaggi: 21059
Iscritto il: 17 ott 2009, 0:00

0
voti

[3] Re: Teorema di Miller applicato ad un BJT CC

Messaggioda Foto Utentepolaris006 » 14 mag 2017, 16:53

Perfetto, grazie! :ok:
Se invece uno volesse usare il metodo delle costanti di tempo, quale sarebbe in questo caso l'impedenza che la capacità C_{\pi} = C_1 vede ai suoi capi (espressa in modo letterale) quando C_{\mu} = C_2 è un circuito aperto?
perché ho provato a calcolarla con i generatori pilotati per controllare che più o meno la frequenza di taglio sia simile al valore calcolato usando Miller, ma non sono sicura.
Avatar utente
Foto Utentepolaris006
58 2 6
Frequentatore
Frequentatore
 
Messaggi: 106
Iscritto il: 20 ago 2015, 18:09

0
voti

[4] Re: Teorema di Miller applicato ad un BJT CC

Messaggioda Foto Utentepolaris006 » 16 mag 2017, 18:15

... Mi spiego meglio: per calcolare la resistenza che C_{\pi} vede ai suoi capi, ho introdotto un generatore DI PROVA (non pilotato) di corrente, che poi ho sdoppiato in due, e poi ho usato la sovrapposizione degli effetti. Quando però calcolo il contributo di I_{p2} (dalla figura), considero zero I_{p1}, e quindi non avrei più corrente entrante dalla base.
A questo punto però non posso dire che il transistor è spento, vero?
All'inizio avevo detto di sì, ma poi i conti non mi tornavano.
Allegati
20170516_180538 - Copia.jpg
Avatar utente
Foto Utentepolaris006
58 2 6
Frequentatore
Frequentatore
 
Messaggi: 106
Iscritto il: 20 ago 2015, 18:09

1
voti

[5] Re: Teorema di Miller applicato ad un BJT CC

Messaggioda Foto UtenteIsidoroKZ » 16 mag 2017, 22:33

La corrente di Ip2 si divide fra la resistenza di emettitore Re e l'impedenza vista nell'emettitore. La parte di corrente che entra nell'emettitore fa scorrere una corrente di base beta+1 volte piu` piccola, anche e Ip1 e` spento c'e` tensione ai capi di Ip1.
Per usare proficuamente un simulatore, bisogna sapere molta più elettronica di lui
Plug it in - it works better!
Il 555 sta all'elettronica come Arduino all'informatica! (entrambi loro malgrado)
Se volete risposte rispondete a tutte le mie domande
Avatar utente
Foto UtenteIsidoroKZ
121,2k 1 3 8
G.Master EY
G.Master EY
 
Messaggi: 21059
Iscritto il: 17 ott 2009, 0:00

0
voti

[6] Re: Teorema di Miller applicato ad un BJT CC

Messaggioda Foto Utentepolaris006 » 16 mag 2017, 22:35

Sì, infatti, grazie mille!!! :D Molto gentile!
Avatar utente
Foto Utentepolaris006
58 2 6
Frequentatore
Frequentatore
 
Messaggi: 106
Iscritto il: 20 ago 2015, 18:09


Torna a Elettronica generale

Chi c’è in linea

Visitano il forum: Nessuno e 51 ospiti