Salve.
Sarebbe possibile intercettare la commutazione delle spazzole di un miniutensile tipo Dremel?
Il fine sarebbe la costruzione di un regolatore di velocita' con retroazione.
Esiste letteratura in proposito?
Regolatore velocita' con retroazione
Moderatori:
carloc,
g.schgor,
BrunoValente,
IsidoroKZ
16 messaggi
• Pagina 1 di 2 • 1, 2
0
voti
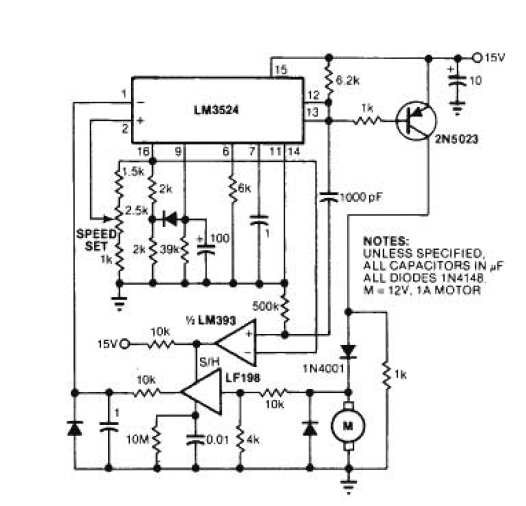
Più che la commutazione delle spazzole puoi rilevare la f.c.e.m. pilotando il motore con un segnale rettangolare.
Nel momento in cui il segnale non è presente, dopo che il diodo di ricircolo ha fatto il suo dovere durante il Toff), ai capi del motore trovi una tensione che è proporzionale alla sua velocità di rotazione.
Nel momento in cui il segnale non è presente, dopo che il diodo di ricircolo ha fatto il suo dovere durante il Toff), ai capi del motore trovi una tensione che è proporzionale alla sua velocità di rotazione.
-

AjeieBrazov
1.460 4 10 - ---
- Messaggi: 586
- Iscritto il: 23 mag 2017, 21:53
0
voti
Questa è la migliore a meno che tu non abbia una dinamo tachimetrica connessa al motore.
-

AjeieBrazov
1.460 4 10 - ---
- Messaggi: 586
- Iscritto il: 23 mag 2017, 21:53
0
voti
Sicuramente in rete trovi diversi circuiti che usano questo sistema. Se riesco a trovare il numero di Elektor che ne presentava uno (utilizzando un microcontrollore) te lo posto con tutti i valori.
Sappi che questo è il sistema che si usava già più di 40 anni fa per la regolazione della velocità dei motori dei mangiadischi e dei mangiacassette. Impiegavano un integrato a 3 pin (un TDA o TBA qualchecosa, non ricordo ma di sicuro è fuori produzione).
Se ti basta una corrente max 800mA c'è il TDA1151 che fa questo lavoro.
Sappi che questo è il sistema che si usava già più di 40 anni fa per la regolazione della velocità dei motori dei mangiadischi e dei mangiacassette. Impiegavano un integrato a 3 pin (un TDA o TBA qualchecosa, non ricordo ma di sicuro è fuori produzione).
Se ti basta una corrente max 800mA c'è il TDA1151 che fa questo lavoro.
-

AjeieBrazov
1.460 4 10 - ---
- Messaggi: 586
- Iscritto il: 23 mag 2017, 21:53
0
voti
Tempo fa mi ero imbattuto in questo articolo che misura la frequenza di commutazione delle spazzole per determinare la velocità angolare del motore.
Non so se può fare al caso tuo.
Andrebbe fatta un po' di analisi.
Ciao.
Paolo.
Non so se può fare al caso tuo.
Andrebbe fatta un po' di analisi.
Ciao.
Paolo.
"Houston, Tranquillity Base here. The Eagle has landed." - Neil A.Armstrong
-------------------------------------------------------------
PIC Experience - http://www.picexperience.it
-------------------------------------------------------------
PIC Experience - http://www.picexperience.it
-

Paolino
32,6k 8 12 13 - G.Master EY

- Messaggi: 4226
- Iscritto il: 20 gen 2006, 11:42
- Località: Vigevano (PV)
1
voti
In ogni caso il principio di funzionamento è questo
L'ingresso Pulse manda in conduzione il mosfet che alimenta il motore. Durante il tempo in cui il mosfet è interdetto trovi per un certo tempo una tensione negativa dovuta al diodo di ricircolo D1. Finito il ricircolo con l'oscilloscopio vedi una tensione (dapprima un'oscillazione smorzata che poi si stabilizza) che è proporzionale alla velocità angolare del motore e che puoi misurare mediante il partitore formato da R1 e R2, la Vf dello schema.
Va da se che la frequenza di pilotaggio deve essere bassa. Si parla di qualche decina di hertz.
Non sono un elettronico quindi non posso andare oltre.
L'ingresso Pulse manda in conduzione il mosfet che alimenta il motore. Durante il tempo in cui il mosfet è interdetto trovi per un certo tempo una tensione negativa dovuta al diodo di ricircolo D1. Finito il ricircolo con l'oscilloscopio vedi una tensione (dapprima un'oscillazione smorzata che poi si stabilizza) che è proporzionale alla velocità angolare del motore e che puoi misurare mediante il partitore formato da R1 e R2, la Vf dello schema.
Va da se che la frequenza di pilotaggio deve essere bassa. Si parla di qualche decina di hertz.
Non sono un elettronico quindi non posso andare oltre.
-

AjeieBrazov
1.460 4 10 - ---
- Messaggi: 586
- Iscritto il: 23 mag 2017, 21:53
1
voti
*** Regolazione con Back EFM
Spiegone (pag 63) A tachless motor controller
http://www.introni.it/pdf/Williams%2006 ... rcuits.pdf
*** Regolazione Negative Resistance
- Teoria (sezione Analogue Speed Controller with Negative Resistance)
https://www.precisionmicrodrives.com/ap ... a-dc-motor
- Circuito Reale
Spiegone (pag 12) Motor speed control
http://www.thinksrs.com/downloads/PDFs/ ... SR540m.pdf
Spiegone (pag 63) A tachless motor controller
http://www.introni.it/pdf/Williams%2006 ... rcuits.pdf
*** Regolazione Negative Resistance
- Teoria (sezione Analogue Speed Controller with Negative Resistance)
https://www.precisionmicrodrives.com/ap ... a-dc-motor
- Circuito Reale
Spiegone (pag 12) Motor speed control
http://www.thinksrs.com/downloads/PDFs/ ... SR540m.pdf
16 messaggi
• Pagina 1 di 2 • 1, 2
Chi c’è in linea
Visitano il forum: Nessuno e 64 ospiti

Elettrotecnica e non solo (admin)
Un gatto tra gli elettroni (IsidoroKZ)
Esperienza e simulazioni (g.schgor)
Moleskine di un idraulico (RenzoDF)
Il Blog di ElectroYou (webmaster)
Idee microcontrollate (TardoFreak)
PICcoli grandi PICMicro (Paolino)
Il blog elettrico di carloc (carloc)
DirtEYblooog (dirtydeeds)
Di tutto... un po' (jordan20)
AK47 (lillo)
Esperienze elettroniche (marco438)
Telecomunicazioni musicali (clavicordo)
Automazione ed Elettronica (gustavo)
Direttive per la sicurezza (ErnestoCappelletti)
EYnfo dall'Alaska (mir)
Apriamo il quadro! (attilio)
H7-25 (asdf)
Passione Elettrica (massimob)
Elettroni a spasso (guidob)
Bloguerra (guerra)


