Manuale FBD
Moderatori:
dimaios,
carlomariamanenti
3 messaggi
• Pagina 1 di 1
0
voti
[1] Manuale FBD
Qualcuno ha da consigliarmi un manuale per la programnazione FBD? Sto provando Logo!siemens e ho installato il software soft confort ,nella guida spiega che è possibile usare sia FBD che Kop ladder, solo che quando fa gli esempi li mette in FBD senza troppe spiegazioni...
Il blog degli impianti
di enea pacini - firenze
di enea pacini - firenze
1
voti
[2] Re: Manuale FBD
Logosoft comfort ti da già un bel po di aiuto, spiegando abbastanza decentemente le varie funzioni che ti mette a disposizione.
Per programmare il logo facendo uno schema FBD è abbastanza semplice, a prescindere dalla complessità delle azioni che gli vuoi far fare.
Ora come ora ho le versioni 3, 6 ed 8 installate; per quanto segue prendo come riferimento la versione 8 del software.
Quando crei un nuovo file/programma, dopo aver messo un nome, la prima cosa che ti consiglio di fare è quella di impostare il tipo di logo che andrai ad usare, sotto alla linguetta "tipo di Hardware".
Sebbene tutte le impostazioni possano essere modificate in seguito, (premendo alt+invio) facendo questa operazione subito, il software applica un filtro sulle funzioni utilizzabili, in modo da lasciarti solo quelle che sono supportate dall'hardware che userai.
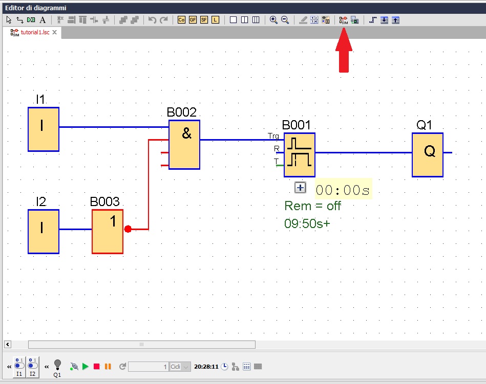
Per esempio creiamo un programma banale, due ingressi, un timer ed un uscita.
L'uscita Q1 si attiva per 10 secondi se Pulsante1 alto e Pulsante2 basso.
La regola da tenere in mente è che i "piedini" nei blocchi che sono disegnati a sinistra, sono ingressi, mentre quelli disegnati a destra sono uscite.
Solitamente io parto inserendo nell'area di disegno tutti gli ingressi e tutte le uscite che dovrò utilizzare, una volta inseriti, procedo subito ad aggiungere un commento significativo per ogni ingresso o uscita, in modo da sapere sempre a cosa è associato nella realtà.
Per esempio, commenti tipo "start" "pompa1" "elettrovalvola" ecc...
Per fare ciò basta semplicemente cliccare col destro sopra al blocco da editale, selezionare la voce "proprietà del blocco...", e dalla finestra che si apre, andare sulla sezione "commento". una volta scritto il commento premi "ok" ed il commento appare nello schema.
Bando alle ciance e partiamo col nostro esempio banale, trasciniamo sul piano dello schema due ingressi e li lasciamo sulla parte sinistra, un uscita che andiamo a posizionare più a destra possibile, ed un "timer spegnimento ritardato" che posizioniamo al centro tra gli ingressi e le uscite.
Come già avrai notato, in automatico il sw provvede a dare un numero crescente agli elementi che utilizzi.
Se fai lo zoom sopra al B001 (ctrl+rotella mouse) noterai che alcuni piedini sono Neri ed uno è Verde, i piedini NERI di sinistra riportano delle sigle significative; nella fattispecie il "timer" usato ha le sigle Trg ed R che indicano il Trigger ed il Reset, mentre il pin di destra che non ha indicazioni ed è l'uscita, il pin VERDE che ha il marchio T è un pin fittizio, fisicamente non lo puoi collegare a nulla, ma serve per ricordare che alcune funzioni speciali (tipo la funzione "testo di segnalazione") possono prendere da quel blocco alcune informazioni da poter usare per altre funzioni.
Detto questo, completare il programma è squisitamente opera di logica, per cui:
dalle "funzioni di base" aggiungiamo un blocco "AND" ed un "NOT", rispettivamente B002 ed B003,
premiamo il tasto funzione F5, o cliccando col mouse in altro sull'icona con la doppia freccia "connettore" per passare alla modalità collegamento.
Per collegare due punti devi cliccare e trascinale il collegamento fino al pin di destinazione
clicca col sinistro del mouse e tieni premuto sopra al pin nero dell'ingresso I1 e trascinalo al primo ingresso in alto a sinistra del blocco AND B002 e rilascia il mouse.
Stessa cosa con ingresso I2 ed il Blocco NOT B003, procediamo collegando il blocco Not al secondo ingresso della porta and B002, colleghiamo l'uscita della porta And al pin TRG del blocco B001, colleghiamo l'uscita del blocco B001 con l'ingresso di Q1 (il pin a Sx).
Quasi finito (o quasi...) resta da impostare il timer e simulare, per cui, andiamo col mouse sopra B001 e ci clicchiamo col Destro, e dal menu a tendina clicchiamo su "proprietà del blocco"
Questo blocco permette di modificare il tempo, per cui da sinistra a destra abbiamo
Unita:decimale e grandezza. (come grandezza è ammesso Secondi, minuti, ore)
Inoltre permette di spuntare "Ritenzione" ed "protezione attiva" che rispettivamente permettono di "ricordarsi" a quanto era arrivato il conteggio (salvare in memoria) in caso di mancanza rete, e di impedire la modifica del parametro da pulsanti sul logo (ergo, il parametro può venire impostato solo dal logosof).
Per il nostro esempio impostiamo 10:00 secondi.
Bene è tempo di simulare, per cui Tasto funzione F3, oppure menu Strumenti, e poi Simulazione.
Appena entri in simulazione i contorni dei blocchi cambiano colore, da nero diventano o blu o rossi, per indicare se sono a lv logico basso(blu) o alto(rosso).
Verifichiamo il nostro caso "L'uscita Q1 si attiva per 10 secondi se Pulsante1 alto e Pulsante2 basso".
Le porte non usate della AND B002 vengono poste alte in automatico dal SW
I2 è blu quindi è basso, passando per la NOT diventa alto, verificando l'ingresso 2 della AND
premendo su i1 portiamo anche l'ultimo ingresso alto, attivando l'uscita della AND.
il Trigger viene portato alto, l'uscita Q1 Viene attivata, perfetto, ma perché non si spegne?
Ecco il problema, il timer non parte con il conteggio fino a quando il pin del trigger non passa da alto a basso,
per cui ora premiamo di nuovo I1 per portarlo basso, e finalmente il conteggio parte.
Per default gli ingressi sono impostati come interruttori, ma si possono modificare velocemente cliccandoci sopra col destro, selezionare "Proprietà blocco" e dalla finestrella andare nel tab "Simulazione" impostando quello che ci serve, quindi mettendo pulsante SEMBREREBBE risolvere il problema.
Dico sembrerebbe perché se nella realtà della realizzazione, il tempo impostato a 10 secondi, fosse un tempo critico da rispettare, e l'utente medio stordito al posto di dare una pigiatina al pulsante, resta li a tenerlo premuto, vien da se che ti andrebbe a sfalsare il tempo in cui Q1 resta attiva.
Per programmare il logo facendo uno schema FBD è abbastanza semplice, a prescindere dalla complessità delle azioni che gli vuoi far fare.
Ora come ora ho le versioni 3, 6 ed 8 installate; per quanto segue prendo come riferimento la versione 8 del software.
Quando crei un nuovo file/programma, dopo aver messo un nome, la prima cosa che ti consiglio di fare è quella di impostare il tipo di logo che andrai ad usare, sotto alla linguetta "tipo di Hardware".
Sebbene tutte le impostazioni possano essere modificate in seguito, (premendo alt+invio) facendo questa operazione subito, il software applica un filtro sulle funzioni utilizzabili, in modo da lasciarti solo quelle che sono supportate dall'hardware che userai.
Per esempio creiamo un programma banale, due ingressi, un timer ed un uscita.
L'uscita Q1 si attiva per 10 secondi se Pulsante1 alto e Pulsante2 basso.
La regola da tenere in mente è che i "piedini" nei blocchi che sono disegnati a sinistra, sono ingressi, mentre quelli disegnati a destra sono uscite.
Solitamente io parto inserendo nell'area di disegno tutti gli ingressi e tutte le uscite che dovrò utilizzare, una volta inseriti, procedo subito ad aggiungere un commento significativo per ogni ingresso o uscita, in modo da sapere sempre a cosa è associato nella realtà.
Per esempio, commenti tipo "start" "pompa1" "elettrovalvola" ecc...
Per fare ciò basta semplicemente cliccare col destro sopra al blocco da editale, selezionare la voce "proprietà del blocco...", e dalla finestra che si apre, andare sulla sezione "commento". una volta scritto il commento premi "ok" ed il commento appare nello schema.
Bando alle ciance e partiamo col nostro esempio banale, trasciniamo sul piano dello schema due ingressi e li lasciamo sulla parte sinistra, un uscita che andiamo a posizionare più a destra possibile, ed un "timer spegnimento ritardato" che posizioniamo al centro tra gli ingressi e le uscite.
Come già avrai notato, in automatico il sw provvede a dare un numero crescente agli elementi che utilizzi.
Se fai lo zoom sopra al B001 (ctrl+rotella mouse) noterai che alcuni piedini sono Neri ed uno è Verde, i piedini NERI di sinistra riportano delle sigle significative; nella fattispecie il "timer" usato ha le sigle Trg ed R che indicano il Trigger ed il Reset, mentre il pin di destra che non ha indicazioni ed è l'uscita, il pin VERDE che ha il marchio T è un pin fittizio, fisicamente non lo puoi collegare a nulla, ma serve per ricordare che alcune funzioni speciali (tipo la funzione "testo di segnalazione") possono prendere da quel blocco alcune informazioni da poter usare per altre funzioni.
Detto questo, completare il programma è squisitamente opera di logica, per cui:
dalle "funzioni di base" aggiungiamo un blocco "AND" ed un "NOT", rispettivamente B002 ed B003,
premiamo il tasto funzione F5, o cliccando col mouse in altro sull'icona con la doppia freccia "connettore" per passare alla modalità collegamento.
Per collegare due punti devi cliccare e trascinale il collegamento fino al pin di destinazione
clicca col sinistro del mouse e tieni premuto sopra al pin nero dell'ingresso I1 e trascinalo al primo ingresso in alto a sinistra del blocco AND B002 e rilascia il mouse.
Stessa cosa con ingresso I2 ed il Blocco NOT B003, procediamo collegando il blocco Not al secondo ingresso della porta and B002, colleghiamo l'uscita della porta And al pin TRG del blocco B001, colleghiamo l'uscita del blocco B001 con l'ingresso di Q1 (il pin a Sx).
Quasi finito (o quasi...) resta da impostare il timer e simulare, per cui, andiamo col mouse sopra B001 e ci clicchiamo col Destro, e dal menu a tendina clicchiamo su "proprietà del blocco"
Questo blocco permette di modificare il tempo, per cui da sinistra a destra abbiamo
Unita:decimale e grandezza. (come grandezza è ammesso Secondi, minuti, ore)
Inoltre permette di spuntare "Ritenzione" ed "protezione attiva" che rispettivamente permettono di "ricordarsi" a quanto era arrivato il conteggio (salvare in memoria) in caso di mancanza rete, e di impedire la modifica del parametro da pulsanti sul logo (ergo, il parametro può venire impostato solo dal logosof).
Per il nostro esempio impostiamo 10:00 secondi.
Bene è tempo di simulare, per cui Tasto funzione F3, oppure menu Strumenti, e poi Simulazione.
Appena entri in simulazione i contorni dei blocchi cambiano colore, da nero diventano o blu o rossi, per indicare se sono a lv logico basso(blu) o alto(rosso).
Verifichiamo il nostro caso "L'uscita Q1 si attiva per 10 secondi se Pulsante1 alto e Pulsante2 basso".
Le porte non usate della AND B002 vengono poste alte in automatico dal SW
I2 è blu quindi è basso, passando per la NOT diventa alto, verificando l'ingresso 2 della AND
premendo su i1 portiamo anche l'ultimo ingresso alto, attivando l'uscita della AND.
il Trigger viene portato alto, l'uscita Q1 Viene attivata, perfetto, ma perché non si spegne?
Ecco il problema, il timer non parte con il conteggio fino a quando il pin del trigger non passa da alto a basso,
per cui ora premiamo di nuovo I1 per portarlo basso, e finalmente il conteggio parte.
Per default gli ingressi sono impostati come interruttori, ma si possono modificare velocemente cliccandoci sopra col destro, selezionare "Proprietà blocco" e dalla finestrella andare nel tab "Simulazione" impostando quello che ci serve, quindi mettendo pulsante SEMBREREBBE risolvere il problema.
Dico sembrerebbe perché se nella realtà della realizzazione, il tempo impostato a 10 secondi, fosse un tempo critico da rispettare, e l'utente medio stordito al posto di dare una pigiatina al pulsante, resta li a tenerlo premuto, vien da se che ti andrebbe a sfalsare il tempo in cui Q1 resta attiva.
- Codice: Seleziona tutto
[code=php]per il codice a colori[/code]
0
voti
[3] Re: Manuale FBD
Grazie infinite...è stato chiaro...non avendo avuto nessuna risposta prima...avevo tentato di fare una cosa simile...ho preso il manuale di logo...e ho tentato di impostare nel software i blocchi che mi indicava di inserire nel LOGO!.Quello fisico con lo schermo intendo ...e qualcosa sono riuscito a fare.
Tu però sei stato più chiaro...la tua è una specie di miniguida: GRAZIE del tempo che hai impiegato, piano piano
sta diventando tutto un po' più chiaro!
Tu però sei stato più chiaro...la tua è una specie di miniguida: GRAZIE del tempo che hai impiegato, piano piano
sta diventando tutto un po' più chiaro!

Il blog degli impianti
di enea pacini - firenze
di enea pacini - firenze
3 messaggi
• Pagina 1 di 1
Torna a Automazione industriale ed azionamenti
Chi c’è in linea
Visitano il forum: Nessuno e 9 ospiti

Elettrotecnica e non solo (admin)
Un gatto tra gli elettroni (IsidoroKZ)
Esperienza e simulazioni (g.schgor)
Moleskine di un idraulico (RenzoDF)
Il Blog di ElectroYou (webmaster)
Idee microcontrollate (TardoFreak)
PICcoli grandi PICMicro (Paolino)
Il blog elettrico di carloc (carloc)
DirtEYblooog (dirtydeeds)
Di tutto... un po' (jordan20)
AK47 (lillo)
Esperienze elettroniche (marco438)
Telecomunicazioni musicali (clavicordo)
Automazione ed Elettronica (gustavo)
Direttive per la sicurezza (ErnestoCappelletti)
EYnfo dall'Alaska (mir)
Apriamo il quadro! (attilio)
H7-25 (asdf)
Passione Elettrica (massimob)
Elettroni a spasso (guidob)
Bloguerra (guerra)


