salve a tutti,
sto scrivendo la tesi e devo disegnare vari schematici da inserire nel documento latex.
Dovrebbero essere preferibilmente in grafica vettoriale e con la possibilità di spaziare con pedici apici e simbologia varia.
Ho una certa dimistichezza con fidocadj ma non riesco a mettere pedici e apici nei nomi dei componenti (forse sono solo scarso io).
Nei lavori ufficiali nei documenti e nelle pubblicazioni che schematic editor si usa?
Davide
schematici in latex
Moderatori:
carloc,
g.schgor,
BrunoValente,
IsidoroKZ
24 messaggi
• Pagina 1 di 3 • 1, 2, 3
0
voti
Io solitamente faccio i disegni in Fidocad, poi li importo su Paint (
) e gli metto i simboli opportuni, che genero su HostMath e recupero tramite screenshot... è un po' macchinoso, ma i risultati sono ottimi 

-

rugweri
5.948 2 8 13 - CRU - Account cancellato su Richiesta utente
- Messaggi: 1366
- Iscritto il: 25 nov 2016, 18:46
0
voti
Gli schemi elettrici che includo nelle pubblicazioni solitamente li faccio con Inkscape oppure con IPE
Paint non si può sentire, dai

Paint non si può sentire, dai

"The past is not really the past until it has been registered. Or put another way, the past has no meaning or existence unless it exists as a record in the present."
John Archibald Wheeler
John Archibald Wheeler
0
voti
DrCox ha scritto:Paint non si può sentire, dai![]()
...Ma io faccio solo robetta per i miei appunti, di solito
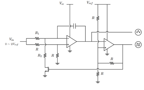
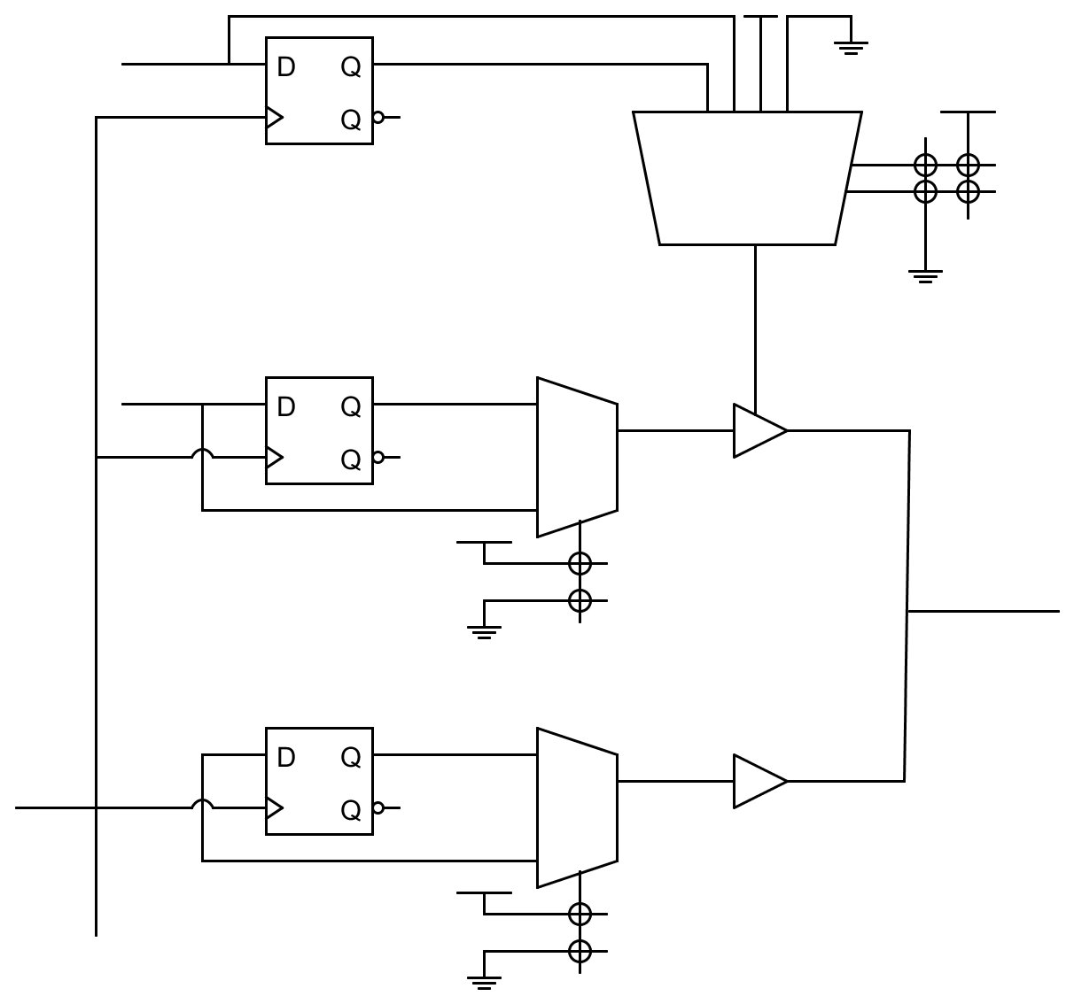
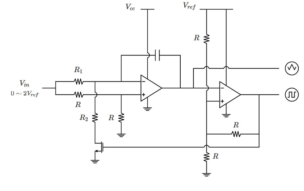
Va detto però che mi viene carina: guarda qui il blocco di I/O di un CPLD:
E guarda questo VCO:
-

rugweri
5.948 2 8 13 - CRU - Account cancellato su Richiesta utente
- Messaggi: 1366
- Iscritto il: 25 nov 2016, 18:46
1
voti
rugweri ha scritto:...Ma io faccio solo robetta per i miei appunti, di solito
A quel punto ti conviene farli in Power Point piuttosto
"The past is not really the past until it has been registered. Or put another way, the past has no meaning or existence unless it exists as a record in the present."
John Archibald Wheeler
John Archibald Wheeler
24 messaggi
• Pagina 1 di 3 • 1, 2, 3
Chi c’è in linea
Visitano il forum: Nessuno e 74 ospiti

Elettrotecnica e non solo (admin)
Un gatto tra gli elettroni (IsidoroKZ)
Esperienza e simulazioni (g.schgor)
Moleskine di un idraulico (RenzoDF)
Il Blog di ElectroYou (webmaster)
Idee microcontrollate (TardoFreak)
PICcoli grandi PICMicro (Paolino)
Il blog elettrico di carloc (carloc)
DirtEYblooog (dirtydeeds)
Di tutto... un po' (jordan20)
AK47 (lillo)
Esperienze elettroniche (marco438)
Telecomunicazioni musicali (clavicordo)
Automazione ed Elettronica (gustavo)
Direttive per la sicurezza (ErnestoCappelletti)
EYnfo dall'Alaska (mir)
Apriamo il quadro! (attilio)
H7-25 (asdf)
Passione Elettrica (massimob)
Elettroni a spasso (guidob)
Bloguerra (guerra)



