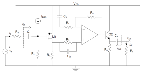
Nel seguente circuito, per calcolare
ho spento tutti i generatori e sono passato in AC (come da procedura) però non riesco a capire quale resistenza vede C3. L'AO mi crea confusione.... Potreste spiegarmelo ?Grazie
Moderatori:
carloc,
g.schgor,
BrunoValente,
IsidoroKZ
ho spento tutti i generatori e sono passato in AC (come da procedura) però non riesco a capire quale resistenza vede C3. L'AO mi crea confusione.... Potreste spiegarmelo ?
come mi hai scritto per PM (ti invito a scrivere direttamente sul topic e non per PM così ti possiamo aiutare tutti).
gli altri condensatori come si comportano?
diventa? E
?
?
non è 
PWM ha scritto:non ho capito perché c'è R6 al posto di R6//RL
PWM ha scritto:seguendo 1) e 2) ottengo che il + dell'AO è collegato a R2 che a sua volta è a massa (e non + a massa); quindi non capisco perché + va direttamente a massa
e cortocircuiti
ti ritrovi con una resistenza
sul gate di M1, però (per come è realizzato il dispositivo) sai che
. Questo che vuol dire? Se il gate è a massa, il source pure, allora la giunzione gate-source è spenta e di conseguenza il MOS è in interdizione!
tra il positivo dell'OP-AMP e massa. Adesso chiedi il perché del positivo direttamente a massa. La risposta alla tua domanda è nella mia domanda 4). Corto circuito virtuale significa (in parole povere) che sia la corrente che le tensione sulla porta dell'OP-AMP sono nulle. Se la corrente su
è nulla è ovvio che non prenda parte nell'analisi e quindi possiamo collegare il positivo direttamente a massa. PWM ha scritto:poi vorrei vedere tutto il calcolo di vx/ix perché io ho difficoltà a farlo (vedo che l'AO forma una conf. nota e il nodo - è a massa, ma questo non mi sta aiutando molto)Grazie

quindi:

Visitano il forum: Nessuno e 75 ospiti