Consiglio micro relè 12v
Moderatori:
carloc,
g.schgor,
BrunoValente,
IsidoroKZ
21 messaggi
• Pagina 1 di 3 • 1, 2, 3
0
voti
Salve a tutti , sono in cerca di un micro relè che mi faccia da micro interruttore per accedere 1 led o 1 altro senza mai spegnerli.... cioe' se eccitato con inpulso ricordi l'ultima posizione .... serva che faccia tic 1 tic 2 tic1 tic2 tiv 1 tic 2 ecc... spero solo di essermi spiegato bene e ringrazio tutti in anticipo
0
voti
Se Devi comandare l'impulso con un semplice interruttore,si potrebbe pensare ad un bistabile magari con due BJT senza utilizzare dei rele'.
⋮ƎlectroYou
-

stefanob70
14,1k 5 11 13 - Master EY

- Messaggi: 3190
- Iscritto il: 14 lug 2012, 13:14
- Località: Roma
0
voti
devo comandarlo con un pulsantino di quelli SMD ...stefanob70 ha scritto:Se Devi comandare l'impulso con un semplice interruttore,si potrebbe pensare ad un astabile magari con due BJT senza utilizzare dei rele'.
0
voti
Ho cercato astabile BJT ... in pratica dovrei costruire un circuito.... e senza saper realizzare lo schema mi viene difficile... per questo avevo pensato ad un rele'
0
voti
Pero' se il Led deve rimane acceso,e mantenere lo stato di "on"fino all'impulso successivo per poi accendere il secondo Led e spegnere il primo e viceversa,ti serve un circuito di "tipo Flip Flop.
⋮ƎlectroYou
-

stefanob70
14,1k 5 11 13 - Master EY

- Messaggi: 3190
- Iscritto il: 14 lug 2012, 13:14
- Località: Roma
0
voti
stefanob70 ha scritto:Pero' se il Led deve rimane acceso,e mantenere lo stato di "on"fino al prossimo impulso per poi accendere il secondo Led e spegnere il primo led e viceversa,ti serve un circuito di "memoria"tipo Flip Flop.
insomma non e' che sia tanto difficile..
Si esatto ... il led hanno gia il loro circuito pero' ... devo switchare con micropulsante per chiudere il circuito di uno o dell'altro.... io da ultra incompetente nn so cone fare ... ps ho solo un po di dimestichezza nel saldare
0
voti
Se hai pazienza ti faccio uno schema, ora sono al lavoro.
⋮ƎlectroYou
-

stefanob70
14,1k 5 11 13 - Master EY

- Messaggi: 3190
- Iscritto il: 14 lug 2012, 13:14
- Località: Roma
0
voti
Sei gentilissimo ... nn so come ringraziarti
0
voti
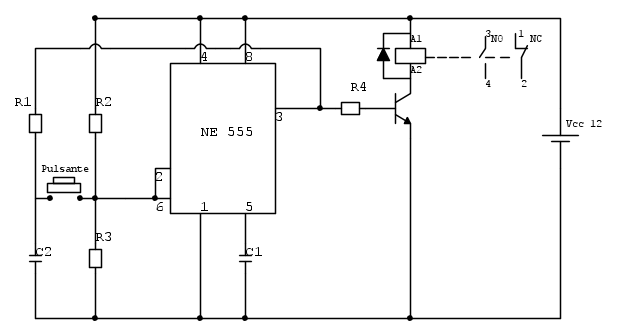
Ciao,lo schema e' questo.
successivamente ti indico i valori dei componenti:
In pratica utilizzando un rele' a doppio scambio,puoi commutare il contatto da normalmente aperto(NO) a chiuso e viceversa.
Devi considerare pero' che lo scambio a riposo (contatto NC)rimane sempre attivo.
Quindi inserisci il primo carico (in serie al contatto)tra lo scambio NC,ed il secondo carico tra NO
successivamente ti indico i valori dei componenti:
In pratica utilizzando un rele' a doppio scambio,puoi commutare il contatto da normalmente aperto(NO) a chiuso e viceversa.
Devi considerare pero' che lo scambio a riposo (contatto NC)rimane sempre attivo.
Quindi inserisci il primo carico (in serie al contatto)tra lo scambio NC,ed il secondo carico tra NO
⋮ƎlectroYou
-

stefanob70
14,1k 5 11 13 - Master EY

- Messaggi: 3190
- Iscritto il: 14 lug 2012, 13:14
- Località: Roma
21 messaggi
• Pagina 1 di 3 • 1, 2, 3
Chi c’è in linea
Visitano il forum: Majestic-12 [Bot] e 46 ospiti

Elettrotecnica e non solo (admin)
Un gatto tra gli elettroni (IsidoroKZ)
Esperienza e simulazioni (g.schgor)
Moleskine di un idraulico (RenzoDF)
Il Blog di ElectroYou (webmaster)
Idee microcontrollate (TardoFreak)
PICcoli grandi PICMicro (Paolino)
Il blog elettrico di carloc (carloc)
DirtEYblooog (dirtydeeds)
Di tutto... un po' (jordan20)
AK47 (lillo)
Esperienze elettroniche (marco438)
Telecomunicazioni musicali (clavicordo)
Automazione ed Elettronica (gustavo)
Direttive per la sicurezza (ErnestoCappelletti)
EYnfo dall'Alaska (mir)
Apriamo il quadro! (attilio)
H7-25 (asdf)
Passione Elettrica (massimob)
Elettroni a spasso (guidob)
Bloguerra (guerra)

