Valore resistenza..?
0
voti
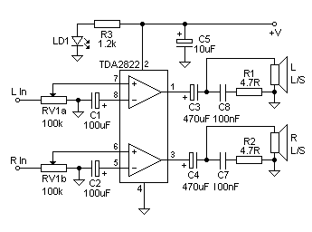
Salve gentilmente mi potete chiarire il valore della resistenza dello schema sottostante...!? 4,7 R equivale a 4,7 ohm o 4,7 K...? Un ringraziamento anticipato!
- Allegati
-
- image.gif (3.94 KiB) Osservato 3968 volte
2
voti
Strana scrittura.
In genere R sostituisce la lettera omega maiuscola, quindi 4.7R significa 4.7
, che però in genere viene scritto come 4R7.
R47=0.47
4R7=4.7
Ciao,
Pietro.
In genere R sostituisce la lettera omega maiuscola, quindi 4.7R significa 4.7
, che però in genere viene scritto come 4R7.R47=0.47

4R7=4.7

Ciao,
Pietro.
-

PietroBaima
90,7k 7 12 13 - G.Master EY

- Messaggi: 12207
- Iscritto il: 12 ago 2012, 1:20
- Località: Londra
1
voti
Nono vai tranquillo, è 4.7 

-

PietroBaima
90,7k 7 12 13 - G.Master EY

- Messaggi: 12207
- Iscritto il: 12 ago 2012, 1:20
- Località: Londra
0
voti
Ah ok
grazie mille 
Ps: la resistenza variabile (potenziometro) è raffigurata a doppio ma ne è solo una...giusto?
grazie mille Ps: la resistenza variabile (potenziometro) è raffigurata a doppio ma ne è solo una...giusto?
Ultima modifica di
mir il 7 giu 2018, 17:51, modificato 1 volta in totale.
Motivazione: Eliminato quote inutile per rispondere utilizza il tasto rispondi, e non il tasto cita. Grazie
Motivazione: Eliminato quote inutile per rispondere utilizza il tasto rispondi, e non il tasto cita. Grazie
1
voti
SI tratta di un doppio potenziometro.
In pratica sono due potenziometri uguali calettati sullo stesso asse.
C’è un solo alberino che muove due potenziometri.
In pratica sono due potenziometri uguali calettati sullo stesso asse.
C’è un solo alberino che muove due potenziometri.
-

PietroBaima
90,7k 7 12 13 - G.Master EY

- Messaggi: 12207
- Iscritto il: 12 ago 2012, 1:20
- Località: Londra
0
voti
Cortesemente per avere un idea più chiara mi potresti postarne un immagine...?
Ultima modifica di
mir il 7 giu 2018, 17:51, modificato 1 volta in totale.
Motivazione: Eliminato quote inutile per rispondere utilizza il tasto rispondi, e non il tasto cita. Grazie
Motivazione: Eliminato quote inutile per rispondere utilizza il tasto rispondi, e non il tasto cita. Grazie
1
voti
Esatto, proprio quello... però anche in questo caso lo schema è "ambiguo" in quanto generalmente i doppi potenziometri vengono disegnati con una linea tratteggiata che unisce le due sezioni
dato però che nello schema manca il controllo di bilanciamento tra i due canali potrebbe convenire usare due distinti potenziometri per poter regolare indipendentemente i volumi dei due canali. 

"Non farei mai parte di un club che accettasse la mia iscrizione" (G. Marx)
-

claudiocedrone
21,3k 4 7 9 - Master EY

- Messaggi: 15303
- Iscritto il: 18 gen 2012, 13:36
Torna a Costruzione, riparazione, riutilizzo
Chi c’è in linea
Visitano il forum: Nessuno e 31 ospiti

Elettrotecnica e non solo (admin)
Un gatto tra gli elettroni (IsidoroKZ)
Esperienza e simulazioni (g.schgor)
Moleskine di un idraulico (RenzoDF)
Il Blog di ElectroYou (webmaster)
Idee microcontrollate (TardoFreak)
PICcoli grandi PICMicro (Paolino)
Il blog elettrico di carloc (carloc)
DirtEYblooog (dirtydeeds)
Di tutto... un po' (jordan20)
AK47 (lillo)
Esperienze elettroniche (marco438)
Telecomunicazioni musicali (clavicordo)
Automazione ed Elettronica (gustavo)
Direttive per la sicurezza (ErnestoCappelletti)
EYnfo dall'Alaska (mir)
Apriamo il quadro! (attilio)
H7-25 (asdf)
Passione Elettrica (massimob)
Elettroni a spasso (guidob)
Bloguerra (guerra)

pigreco]=π