Ciao a tutti,
sto cercando di capire bene come si debba interfacciare ad un mio impianto elettrico un trasformatore di isolamento.
Vi spiego nella pratica cosa sto cercando di realizzare:
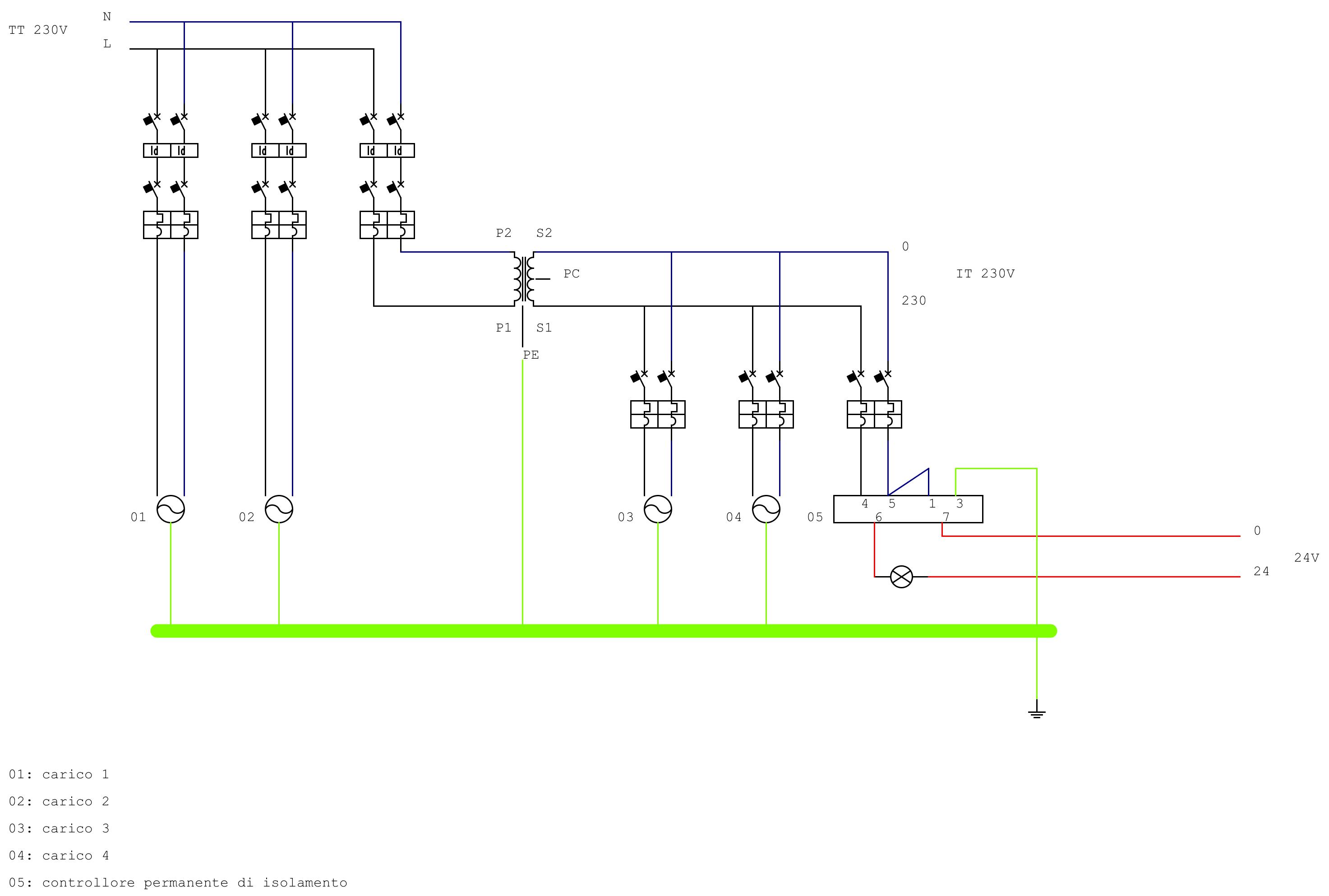
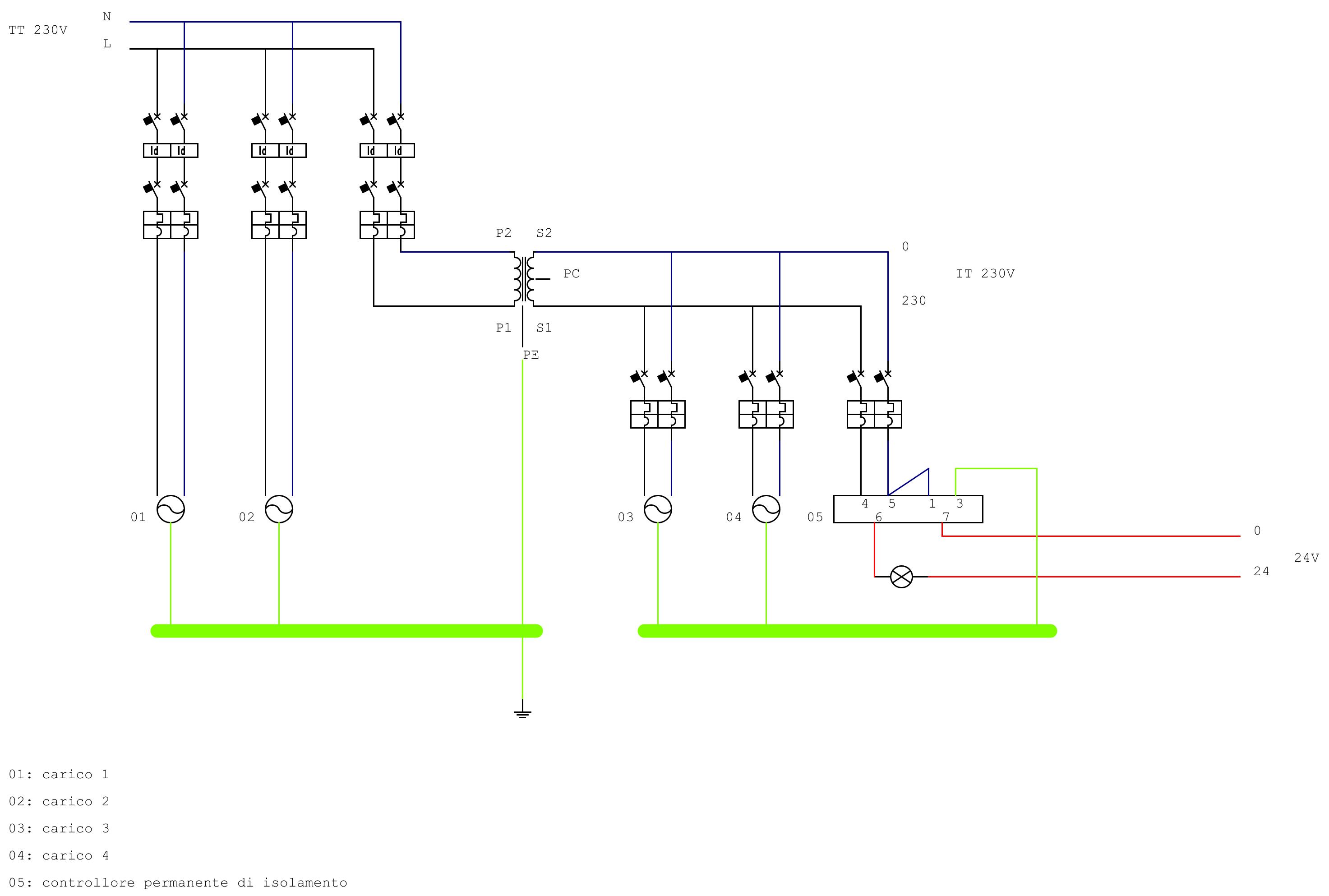
voglio alimentare due linee utilizzatore del mio impianto domestico da un trasformatore di isolamento.
Nel quadro principale ho previsto un differenziale 30mA tipo F ed un magnetotermico 6kA di adeguata misura per proteggere il primario del suddetto trafo che collegherei fase al primario F, neutro al primario N e PE allo schermo.
PE collegato al nodo equipotenziale di terra del mio appartamento dove, per intenderci, sono connessi SPD e tutti gli altri utilizzatori.
Al secondario S1 ed S2 andrebbero a collegarsi ad un ripartitore che andrebbe ad alimentare le utenze sotto trafo.
Qui inizia il primo dubbio: S1 ed S2 sono in realtà due fasi 0-230V oppure si può definire ancora fase neutro?
Secondo dubbio: il connettore PC (presa centrale) può essere usato come "connettore di terra" per tutti i carichi a valle del trafo stesso?
In questo modo collegherei tutte le terre dei carichi ad un nodo equipotenziale slegato dalla terra dell'appartamento e collegato al PC del trafo.
Ultimo ma non per importanza come collegare il controllore di isolamento...
Il modello sarebbe il Schneider Vigilohm IM20.
Stando agli schemi installativi dice di collegare il neutro del secondario del trafo al pin 1 e il pin 3 ad una terra, non capisco se la terra isolata collegata al PC oppure la terra dell'appartamento.
Scusate per le possibili inesattezze, sto solo cercando di fare chiarezza.
Grazie a tutti,
Marco.
il trafo di isolamento è questo: http://lnx.kfactor.it/wp-content/upload ... -tmi64.pdf
modello da 6 kVA
Trasformatore di isolamento.
Moderatori:
sebago,
MASSIMO-G,
lillo,
Mike
18 messaggi
• Pagina 1 di 2 • 1, 2
0
voti
0
voti
lillo ha scritto:ciao a te,
per le presentazioni c'è un apposita sezione:
viewforum.php?f=21
buona permanenza.
Un errore di editing del post :)
0
voti
Premesso che non riesco a capire bene ciò che chiedi, perché vuoi realizzare un sistema IT?
E' proprio necessario?
E' proprio necessario?
-

andreandrea
1.572 1 5 6 - Expert EY

- Messaggi: 790
- Iscritto il: 21 apr 2008, 13:26
- Località: Genova
0
voti
Al di là che sia realmente necessario sto chiedendo uno schema di collegamento per un impianto con trafo di isolamento isolato da terra, non mi pare sia una richiesta così assurda!
0
voti
Niente di assurdo: comincia tu con il disegnare uno schema.
O ti sembra una richiesta assurda?
O ti sembra una richiesta assurda?
-

andreandrea
1.572 1 5 6 - Expert EY

- Messaggi: 790
- Iscritto il: 21 apr 2008, 13:26
- Località: Genova
0
voti
5 schemi di esempio, per favore qualcuno mi può fare luce una volta per tutte su questo argomento?
https://pasteboard.co/HIzy2Nq.jpg
https://pasteboard.co/HIzynxv.jpg
https://pasteboard.co/HIzyE4y.jpg
https://pasteboard.co/HIzyQsJ.jpg
https://pasteboard.co/HIzz1BO.jpg
Saluti!
https://pasteboard.co/HIzy2Nq.jpg
https://pasteboard.co/HIzynxv.jpg
https://pasteboard.co/HIzyE4y.jpg
https://pasteboard.co/HIzyQsJ.jpg
https://pasteboard.co/HIzz1BO.jpg
Saluti!
18 messaggi
• Pagina 1 di 2 • 1, 2
Torna a Impianti, sicurezza e quadristica
Chi c’è in linea
Visitano il forum: Nessuno e 31 ospiti

Elettrotecnica e non solo (admin)
Un gatto tra gli elettroni (IsidoroKZ)
Esperienza e simulazioni (g.schgor)
Moleskine di un idraulico (RenzoDF)
Il Blog di ElectroYou (webmaster)
Idee microcontrollate (TardoFreak)
PICcoli grandi PICMicro (Paolino)
Il blog elettrico di carloc (carloc)
DirtEYblooog (dirtydeeds)
Di tutto... un po' (jordan20)
AK47 (lillo)
Esperienze elettroniche (marco438)
Telecomunicazioni musicali (clavicordo)
Automazione ed Elettronica (gustavo)
Direttive per la sicurezza (ErnestoCappelletti)
EYnfo dall'Alaska (mir)
Apriamo il quadro! (attilio)
H7-25 (asdf)
Passione Elettrica (massimob)
Elettroni a spasso (guidob)
Bloguerra (guerra)


