Salve,
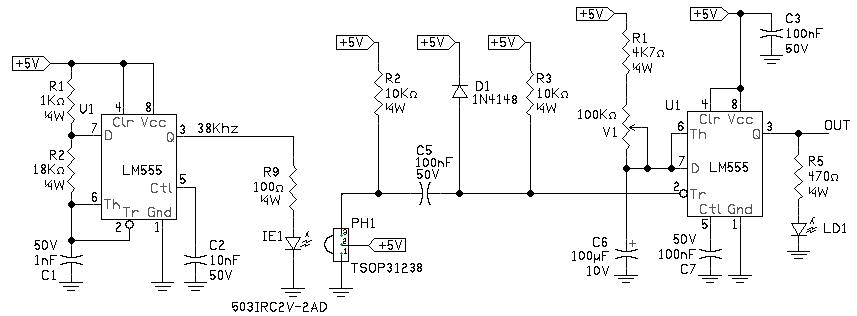
ho realizzato il circuito allegato per fare un erogatore di sapone automatico... funziona bene tranne che ogni tanto quando termina l'out temporizzato e si toglie la mano da sotto al sensore IR si riattiva l'out temporizzato...
qualche consiglio? grazie.
Problema sensore distributore sapone
Moderatori:
carloc,
g.schgor,
BrunoValente,
IsidoroKZ
4 messaggi
• Pagina 1 di 1
0
voti
dove è l'incertezza... ti ripeto funziona bene alcune volte per esempio 2 volte su dieci nello spostare la la mano dal sensore si riattiva... dove potrei agire su questo circuito per evitare?
se aumento c5 a 1µF ed elimino D1 e aggiungo un condensatore elettrolitico da 1µF tra il pin3 di PH1 e gnd?
se aumento c5 a 1µF ed elimino D1 e aggiungo un condensatore elettrolitico da 1µF tra il pin3 di PH1 e gnd?
4 messaggi
• Pagina 1 di 1
Chi c’è in linea
Visitano il forum: Nessuno e 97 ospiti

Elettrotecnica e non solo (admin)
Un gatto tra gli elettroni (IsidoroKZ)
Esperienza e simulazioni (g.schgor)
Moleskine di un idraulico (RenzoDF)
Il Blog di ElectroYou (webmaster)
Idee microcontrollate (TardoFreak)
PICcoli grandi PICMicro (Paolino)
Il blog elettrico di carloc (carloc)
DirtEYblooog (dirtydeeds)
Di tutto... un po' (jordan20)
AK47 (lillo)
Esperienze elettroniche (marco438)
Telecomunicazioni musicali (clavicordo)
Automazione ed Elettronica (gustavo)
Direttive per la sicurezza (ErnestoCappelletti)
EYnfo dall'Alaska (mir)
Apriamo il quadro! (attilio)
H7-25 (asdf)
Passione Elettrica (massimob)
Elettroni a spasso (guidob)
Bloguerra (guerra)


