Cos'è ElectroYou | Login Iscriviti

ElectroYou - la comunità dei professionisti del mondo elettrico

Schema oscillatore LC a transistor

Elettronica lineare e digitale: didattica ed applicazioni

Moderatori: Foto Utentecarloc, Foto Utenteg.schgor, Foto UtenteBrunoValente, Foto UtenteIsidoroKZ

0
voti

[1] Schema oscillatore LC a transistor

Messaggioda Foto Utentedaninde64 » 4 ott 2020, 23:17

Ciao ,
come da titolo cercavo uno schema da voi già collaudato per un oscillatore rigorosamente con un solo transistor e il gruppo oscillante deve essere composto da un'induttanza e un condensatore. La frequenza di lavoro da 50khz a 1mhz .

Ne avrò provati già una decina e a parte i calcoli e le prove con simulatori vari , poi alla fine tutto "tace" e niente "oscilla" :-) .
Mi sono incaponito più che altro per via delle induttanze che successivamente vorrei potermi auto costruire , ma nell'immediato mi basta uno schema che avete usato con soddisfazione e che ha sempre funzionato.

grazie

ciao a tutti O_/
Avatar utente
Foto Utentedaninde64
20 1 3
 
Messaggi: 37
Iscritto il: 26 lug 2013, 0:07

0
voti

[2] Re: Schema oscillatore LC a transistor

Messaggioda Foto UtenteIsidoroKZ » 5 ott 2020, 5:01

Una estensione di frequenza di un fattore 20 potrebbe essere difficile da fare. Poi mi pare di ricordare che con un transistore solo ci vogliano almeno tre elementi reattivi.
Per usare proficuamente un simulatore, bisogna sapere molta più elettronica di lui
Plug it in - it works better!
Il 555 sta all'elettronica come Arduino all'informatica! (entrambi loro malgrado)
Se volete risposte rispondete a tutte le mie domande
Avatar utente
Foto UtenteIsidoroKZ
121,2k 1 3 8
G.Master EY
G.Master EY
 
Messaggi: 21059
Iscritto il: 17 ott 2009, 0:00

0
voti

[3] Re: Schema oscillatore LC a transistor

Messaggioda Foto Utenteg.schgor » 5 ott 2020, 8:27

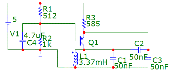
Ecco un esempio:

Os cTrans.gif
Os cTrans.gif (10.83 KiB) Osservato 7411 volte
Avatar utente
Foto Utenteg.schgor
57,8k 9 12 13
G.Master EY
G.Master EY
 
Messaggi: 16971
Iscritto il: 25 ott 2005, 9:58
Località: MILANO

0
voti

[4] Re: Schema oscillatore LC a transistor

Messaggioda Foto UtenteEcoTan » 5 ott 2020, 9:02

daninde64 ha scritto:con un solo transistor e il gruppo oscillante deve essere composto da un'induttanza e un condensatore.

Difficile soddisfare entrambe le condizioni.
Al post [13] di questa discussione:
viewtopic.php?f=1&t=82042&start=10#p862485
trovi un esempio col circuito oscillante da te richiesto. Per coprire le varie frequenze dovrai mettere diverse induttanze.
Avatar utente
Foto UtenteEcoTan
7.720 4 12 13
Expert EY
Expert EY
 
Messaggi: 5420
Iscritto il: 29 gen 2014, 8:54

0
voti

[5] Re: Schema oscillatore LC a transistor

Messaggioda Foto Utentedaninde64 » 5 ott 2020, 13:02

IsidoroKZ ha scritto:Una estensione di frequenza di un fattore 20 potrebbe essere difficile da fare. Poi mi pare di ricordare che con un transistore solo ci vogliano almeno tre elementi reattivi.

Si , scusa mi sono espresso male. Intendevo fissare una frequenza in quel range e poi calcolare i componenti.
Avatar utente
Foto Utentedaninde64
20 1 3
 
Messaggi: 37
Iscritto il: 26 lug 2013, 0:07

0
voti

[6] Re: Schema oscillatore LC a transistor

Messaggioda Foto Utentedaninde64 » 5 ott 2020, 13:04

EcoTan ha scritto:trovi un esempio col circuito oscillante da te richiesto. Per coprire le varie frequenze dovrai mettere diverse induttanze.


Magari lo tengo come seconda scelta , :ok: grazie
Avatar utente
Foto Utentedaninde64
20 1 3
 
Messaggi: 37
Iscritto il: 26 lug 2013, 0:07

0
voti

[7] Re: Schema oscillatore LC a transistor

Messaggioda Foto Utentedaninde64 » 5 ott 2020, 13:05

g.schgor ha scritto:Ecco un esempio:

Os cTrans.gif


Ottimo , ... più tardi lo provo e vi aggiorno .... grazie :ok:
Avatar utente
Foto Utentedaninde64
20 1 3
 
Messaggi: 37
Iscritto il: 26 lug 2013, 0:07

0
voti

[8] Re: Schema oscillatore LC a transistor

Messaggioda Foto Utentestefanopc » 5 ott 2020, 13:20

oscillator-osc55.gif
oscillator-osc55.gif (9.08 KiB) Osservato 7371 volte

Questo è uno schema di oscillatore Colpitts preso in rete.
Io ne uso una versione simile con una porta not come elemento attivo e la uso appunto per misurare le induttanze.
Altre info al sito.
https://www.electronics-tutorials.ws/os ... pitts.html
Ciao
600 Elettra
Avatar utente
Foto Utentestefanopc
13,3k 5 9 13
Master EY
Master EY
 
Messaggi: 5565
Iscritto il: 4 ago 2020, 9:11

0
voti

[9] Re: Schema oscillatore LC a transistor

Messaggioda Foto Utentedaninde64 » 5 ott 2020, 13:41

stefanopc ha scritto:
oscillator-osc55.gif

Questo è uno schema di oscillatore Colpitts preso in rete.

Ciao ... in effetti avevo salvato la pagina del sito con l'intento di approntare il circuito. Devo solo procurarmi le due induttanze e poi vediamo se va o se è critico :D

Grazie

ciao O_/
Avatar utente
Foto Utentedaninde64
20 1 3
 
Messaggi: 37
Iscritto il: 26 lug 2013, 0:07

0
voti

[10] Re: Schema oscillatore LC a transistor

Messaggioda Foto Utentestefanopc » 5 ott 2020, 14:02

Se hai un jFet bf256 o simili forse va anche meglio.
In rete se ne trovano parecchi esempi con migliori caratteristiche specialmente in hf.
600 Elettra
Avatar utente
Foto Utentestefanopc
13,3k 5 9 13
Master EY
Master EY
 
Messaggi: 5565
Iscritto il: 4 ago 2020, 9:11

Prossimo

Torna a Elettronica generale

Chi c’è in linea

Visitano il forum: Nessuno e 47 ospiti