Salve a tutti,
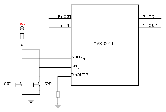
vorrei progettare un convertitore CMOS/RS232 con l´integrato MAX3241 che ho giá a disposizione.
https://datasheets.maximintegrated.com/en/ds/MAX3222-MAX3241.pdf
Al momento non uso il pin R1OUTB (e R2OUTB) i quali servono a indicare se c´é una commutazione sulla interfaccia RS232. Vorrei usare R1OUTB per comandare lo switch 2 (SW2), quindi il pin EN_N del MAX3241. Quest´ultimo attiva l´uscita RnOUT o la porta su High-Z.
In pratica, vorrei che quando le commutazioni su RIN non sono presenti, ROUT vadano su High-Z senza dover usare manualmente lo switch.
Come potrei fare?
Grazie.
MAX3241 - CMOS RS232 convertitore
Moderatori:
carloc,
g.schgor,
BrunoValente,
IsidoroKZ
2 messaggi
• Pagina 1 di 1
0
voti
Collegare il gate di un fet ad Rin e source e drain al posto dello switch in parallelo ad un condensatore in modo che la costante di tempo sia superiore alla velocità di commurazione di Rin?
Rin è collegato internamente a massa con una resisteza di pull down da 5K, quando arrivano le commutazioni il fet dovrebbe cortocircuitare a massa EN_N. Appena RIN torna basso il condensatore inizia a caricarsi, se arriva un altro bit il fet lo scarica di nuovo, se non arrivano altri bit continua a caricarsi fino a far ritornare a Vcc la tensione su EIN togliendo RnOut dallo stato di alta impedenza.
Sempre se ho capito bene.
Rin è collegato internamente a massa con una resisteza di pull down da 5K, quando arrivano le commutazioni il fet dovrebbe cortocircuitare a massa EN_N. Appena RIN torna basso il condensatore inizia a caricarsi, se arriva un altro bit il fet lo scarica di nuovo, se non arrivano altri bit continua a caricarsi fino a far ritornare a Vcc la tensione su EIN togliendo RnOut dallo stato di alta impedenza.
Sempre se ho capito bene.

2 messaggi
• Pagina 1 di 1
Chi c’è in linea
Visitano il forum: Nessuno e 187 ospiti

Elettrotecnica e non solo (admin)
Un gatto tra gli elettroni (IsidoroKZ)
Esperienza e simulazioni (g.schgor)
Moleskine di un idraulico (RenzoDF)
Il Blog di ElectroYou (webmaster)
Idee microcontrollate (TardoFreak)
PICcoli grandi PICMicro (Paolino)
Il blog elettrico di carloc (carloc)
DirtEYblooog (dirtydeeds)
Di tutto... un po' (jordan20)
AK47 (lillo)
Esperienze elettroniche (marco438)
Telecomunicazioni musicali (clavicordo)
Automazione ed Elettronica (gustavo)
Direttive per la sicurezza (ErnestoCappelletti)
EYnfo dall'Alaska (mir)
Apriamo il quadro! (attilio)
H7-25 (asdf)
Passione Elettrica (massimob)
Elettroni a spasso (guidob)
Bloguerra (guerra)



