Collegare il TDA2822M al PC
Moderatori:
carloc,
g.schgor,
BrunoValente,
IsidoroKZ
7 messaggi
• Pagina 1 di 1
0
voti
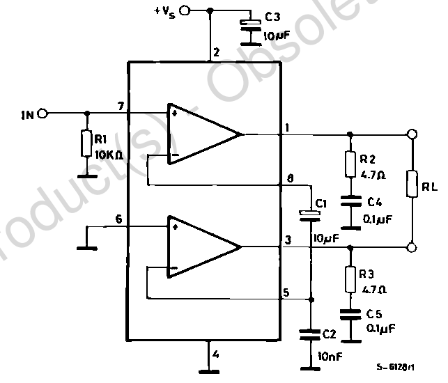
Ho montato un amplificatore usando un TDA2822M in configurazione bridge, come da datasheet. È possibile collegare la sua uscita all'ingresso microfono del PC senza fare danni? L'assenza di un riferimento a massa mi preoccupa un po'.
0
voti
Il tuo dubbio è lecito!
Solo che è "insolito" collegare un amplificatore da 1 W direttamente sull'ingresso microfonico.
Non ti basta l'amplificazione che fornisce un solo canale?
Solo che è "insolito" collegare un amplificatore da 1 W direttamente sull'ingresso microfonico.
Non ti basta l'amplificazione che fornisce un solo canale?
Se quello che funziona basta non lo tocca' sennò te lassa!
0
voti
L'amplificatore fa parte di un ricevitore per i 40 e 80 metri che ho fatto tempo fa. Non avendo bisogno di una uscita stereo l'ho montato così. Il collegamento al PC serve per inviare la trasmissioni in CW a un software per decodificarle senza disturbare le altre persone. Se non si può fare lo sostituisco con un LM386.
0
voti
No, non sostituire niente!
Prendi il segnale a monte del TDA ma fai attenzione all'eventuale tensione presente sul connettore microfonico del PC che serve per alimentare eventuale capsula microfonica.
Interessante il ricevitore ...
Prendi il segnale a monte del TDA ma fai attenzione all'eventuale tensione presente sul connettore microfonico del PC che serve per alimentare eventuale capsula microfonica.
Interessante il ricevitore ...
Se quello che funziona basta non lo tocca' sennò te lassa!
0
voti
Perfetto, grazie!
È un semplice ricevitore a conversione diretta fatto con un NE602. Qualche soddisfazione me la dà.
abusivo ha scritto:Interessante il ricevitore ...
È un semplice ricevitore a conversione diretta fatto con un NE602. Qualche soddisfazione me la dà.
0
voti
abusivo ha scritto:Sempre più interessante!
Nulla di complicato. L'integrato mixa la frequenza generata da un oscillatore esterno e quella ricevuta in antenna. L'unico punto negativo è che richiede di collegare la massa a terra, cosa di cui non ha bisogno un ricevitore supereterodina.
Nel datasheet ci sono tutti i dettagli necessari.
7 messaggi
• Pagina 1 di 1
Chi c’è in linea
Visitano il forum: Google Adsense [Bot] e 45 ospiti

Elettrotecnica e non solo (admin)
Un gatto tra gli elettroni (IsidoroKZ)
Esperienza e simulazioni (g.schgor)
Moleskine di un idraulico (RenzoDF)
Il Blog di ElectroYou (webmaster)
Idee microcontrollate (TardoFreak)
PICcoli grandi PICMicro (Paolino)
Il blog elettrico di carloc (carloc)
DirtEYblooog (dirtydeeds)
Di tutto... un po' (jordan20)
AK47 (lillo)
Esperienze elettroniche (marco438)
Telecomunicazioni musicali (clavicordo)
Automazione ed Elettronica (gustavo)
Direttive per la sicurezza (ErnestoCappelletti)
EYnfo dall'Alaska (mir)
Apriamo il quadro! (attilio)
H7-25 (asdf)
Passione Elettrica (massimob)
Elettroni a spasso (guidob)
Bloguerra (guerra)


