Gerber Files per LOPT/FBT In-Circuit Tester!
Moderatore:
brabus
25 messaggi
• Pagina 1 di 3 • 1, 2, 3
0
voti
Salve a tutti amici dell forum su sugerimento di
elektronik di chiedere aiuto qui sull forum di qualcuno che ha il PC sè gentilmente potrebbe crearmi dei file's gerber per la realizazzione dell Blue ring tester....Allego lo schema Grazie!
1
voti
Buonasera, il gerber non ce l'ho, ho visto qualcosa su easyeda ma sembrano versioni vecchie, ho preferito farmi il circuito in proprio.l'ho fatto con il vecchio sistema a trasferimento toner e acido è venuto benino. Ti allego il pdf. Se lo realizzerai fammi sapere perché io l'ho fatto e funziona anche se ho alcuni dubbi sul funzionamento suii quali ho chiesto qui:
viewtopic.php?f=51&t=83738&p=916839&hilit=ring+tester#p916839
Mi piacerebbe conoscere le tue osservazioni.
viewtopic.php?f=51&t=83738&p=916839&hilit=ring+tester#p916839
Mi piacerebbe conoscere le tue osservazioni.
-

marcovinicio
5 1 - Messaggi: 3
- Iscritto il: 8 dic 2021, 0:46
0
voti
marcovinicio ha scritto:Buonasera, il gerber non ce l'ho, ho visto qualcosa su easyeda ma sembrano versioni vecchie, ho preferito farmi il circuito in proprio.l'ho fatto con il vecchio sistema a trasferimento toner e acido è venuto benino.
Salve è grazie per essere intervenuto....essendo piste troppo fine a me non riesce provato più volte senza esito positivo di riuscita!
marcovinicio ha scritto:Ti allego il pdf. Se lo realizzerai fammi sapere perché io l'ho fatto e funziona anche se ho alcuni dubbi sul funzionamento suii quali ho chiesto qui:
viewtopic.php?f=51&t=83738&p=916839&hilit=ring+tester#p916839
Mi piacerebbe conoscere le tue osservazioni.
Sè lo si realizza per bene il tester funziona per lo meno la versione dello schema che ho postato io...! Per questo sarebbe fondamentale riuscire nei Gerber questo strumento è fontametale a me mi sono capitati un paio alimentatori con il trafo elevatore guasto!
Per farti un idea guarda questo video:
0
voti
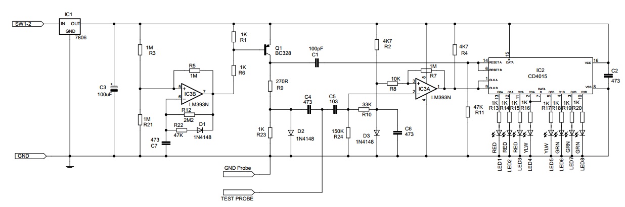
Buongiorno, Si, in effetti le piste sono un po' fini, ho faticato un po',ma ce la si può fare, però la versione che ho fatto è quella che utilizza il 393 come oscillatore perciò il pdf che ti ho allegato non ti andrebbe bene, perché quella che mostri in foto è la versione successiva che usa il 4069 e che sembra funzionare meglio, proprio ieri ho acquistato lo stampato da ilinty qui: https://www.ebay.it/itm/334363596670 , ho intenzione di provare questa versione e capire in cosa si differenziano e perché uno vada meglio dell'altro visto che analizzando lo schema si vede che usano lo stesso identico principio. Ci risentiamo....
-

marcovinicio
5 1 - Messaggi: 3
- Iscritto il: 8 dic 2021, 0:46
0
voti
marcovinicio ha scritto: perché quella che mostri in foto è la versione successiva che usa il 4069 e che sembra funzionare meglio
Si come già detto questa versione funziona al100%....avendo a disposizione i Gerber sarebbe utile come progetto qua sull Forum!
marcovinicio ha scritto: Ci risentiamo....
aspetto un tuo aggiornamento! Ti Allego una foto 3D dell progetto!
0
voti
mario663 ha scritto:Si come già detto questa versione funziona al100%....avendo a disposizione i Gerber sarebbe utile come progetto qua sull Forum!
Se si può comprare il PCB su eBay per circa 6 euro, allora non conviene produrre i Gerber.
Boiler
25 messaggi
• Pagina 1 di 3 • 1, 2, 3
Chi c’è in linea
Visitano il forum: Nessuno e 1 ospite

Elettrotecnica e non solo (admin)
Un gatto tra gli elettroni (IsidoroKZ)
Esperienza e simulazioni (g.schgor)
Moleskine di un idraulico (RenzoDF)
Il Blog di ElectroYou (webmaster)
Idee microcontrollate (TardoFreak)
PICcoli grandi PICMicro (Paolino)
Il blog elettrico di carloc (carloc)
DirtEYblooog (dirtydeeds)
Di tutto... un po' (jordan20)
AK47 (lillo)
Esperienze elettroniche (marco438)
Telecomunicazioni musicali (clavicordo)
Automazione ed Elettronica (gustavo)
Direttive per la sicurezza (ErnestoCappelletti)
EYnfo dall'Alaska (mir)
Apriamo il quadro! (attilio)
H7-25 (asdf)
Passione Elettrica (massimob)
Elettroni a spasso (guidob)
Bloguerra (guerra)



