Mi hanno chiesto di valutare la realizzazione di una centralina per controllo per aereomodelli
Chi mi ha commissionato il lavoro ha chiesto a me come esperto elettronico(?!!?)....ma io nulla so dell'argomento...
Perciò chiedo: qualcuno che si diverte con aereomodelli nel forum lo abbiamo ?
Ho cercato in rete le caratteristiche elettriche di queste centraline per farmi un idea del come e del cosa
e ho trovato ad esempio questa (presa a caso nel mare)
https://www.costruzionedroni.it/speedyb ... controller
A parte le affermazioni "Protetta con TVS mosfet toshiba condensatori Murata" mah...
Leggo che può erogare 35A (leggasi trentacinque) e picco 45A.
Io per gestire una corrente così ho bisogno di un certo spazio e 35A fossero a 5V sono 1.75kW (non ho sbagliato vero) Come gestisce tutta quella potenza senza nemmeno un'aletta di raffreddamento
Qualche modellista mi spiega dove sta il trucco perché per me 35A significa che io posso assorbire 35A continui da un'uscita e il mio calcolatore per PCB dice che per 35A rame 70u ho bisogno di una pista da 23mm come minimo sindacale e con 30mm di lunghezza dissipa 0.4W
C'è qualcosa che mi sfugge
scheda controllo droni
Moderatore:
Paolino
8 messaggi
• Pagina 1 di 1
0
voti
Quando ho letto il titolo, pensavo fosse la scheda del radiocomando di più droni, poi ho capito che era la scheda del controllo dei motori del drone.
Mi pare che sia di una complessità tale che non vaga la pena progettarne e provare e validarne una, quando il costo di serie è 150 €.
Come calcolo di massima di dimensionamento non andiamo bene 
Mi pare che sia di una complessità tale che non vaga la pena progettarne e provare e validarne una, quando il costo di serie è 150 €.
e 35A fossero a 5V sono 1.75kW (non ho sbagliato vero)
0
voti
35x5 non faceva 175, una volta ? 
Scherzi a parte, quelle dichiarate sono correnti di massima, non e' detto che poi il motore funzioni sempre a palla, anzi, di solito e' l'opposto ... solo se decolli tipo proiettile li mandi al massimo.
Scherzi a parte, quelle dichiarate sono correnti di massima, non e' detto che poi il motore funzioni sempre a palla, anzi, di solito e' l'opposto ... solo se decolli tipo proiettile li mandi al massimo.
"Sopravvivere" e' attualmente l'unico lusso che la maggior parte dei Cittadini italiani,
sia pure a costo di enormi sacrifici, riesce ancora a permettersi.
sia pure a costo di enormi sacrifici, riesce ancora a permettersi.
-

Etemenanki
9.507 3 6 10 - Master

- Messaggi: 5937
- Iscritto il: 2 apr 2021, 23:42
- Località: Dalle parti di un grande lago ... :)
0
voti
In realtà volevo vedere se eravate attenti ....
Ok mi sono iscritto a un serale per la licenza media
In realtà sembravano troppi anche a me ma ho scritto alle 5:30 dopo una notte insonne o quasi
Per dare alcune risposte
sulla inutilità del fare non posso dire nulla mi hanno chiesto di studiare la cosa poi io mi fermo la convenienza di mettersi a produrre non è mio compito in questo caso
Ok su assorbimento impulsivo ma loro distinguono chiaramente 35A per motore!! picco 45A
Non capisco una specifica del genere
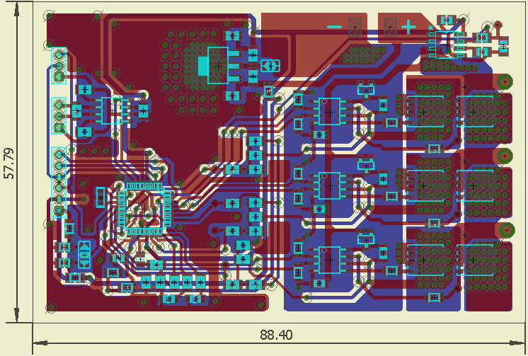
Io pensavo di mettere un intero piano interno del PCB a +V e lì che dilaghi tutta la corrente che vuole il problema è portarla su fino ai mosfet che stanno al piano esterno. Che poi quei mosfet hanno un controllo statico on/off nulla di più giusto ?
Non vorrei che fossero i soliti cinesi che mettono relè da 10A sul PCB fatto in economia e scrivono uscita da 10A magari con piste da 1mm e connettore pin strip.
Il problema è sempre iul solito poi il committente ti dice : eh ma pur loro fanno shcede con queste caratteristiche Spiegagli tu ...
Ok mi sono iscritto a un serale per la licenza media
In realtà sembravano troppi anche a me ma ho scritto alle 5:30 dopo una notte insonne o quasi
Per dare alcune risposte
sulla inutilità del fare non posso dire nulla mi hanno chiesto di studiare la cosa poi io mi fermo la convenienza di mettersi a produrre non è mio compito in questo caso
Ok su assorbimento impulsivo ma loro distinguono chiaramente 35A per motore!! picco 45A
Non capisco una specifica del genere
Io pensavo di mettere un intero piano interno del PCB a +V e lì che dilaghi tutta la corrente che vuole il problema è portarla su fino ai mosfet che stanno al piano esterno. Che poi quei mosfet hanno un controllo statico on/off nulla di più giusto ?
Non vorrei che fossero i soliti cinesi che mettono relè da 10A sul PCB fatto in economia e scrivono uscita da 10A magari con piste da 1mm e connettore pin strip.
Il problema è sempre iul solito poi il committente ti dice : eh ma pur loro fanno shcede con queste caratteristiche Spiegagli tu ...
-

luxinterior
4.311 3 4 9 - Master EY

- Messaggi: 2690
- Iscritto il: 6 gen 2016, 17:48
0
voti
Bisogna vedere la casistica specifica, ma solitamente si usa un ESC per motore. Nelle applicazioni più economiche esistono soluzioni AIO
Se motori sono BLCD, la corrente è molto limitata dalla induttanza dell'avvolgimento.
LINK STM32, consiglio l'utilizzo di prodotti simili a gestire la logica. in questo caso hai anche un GD integrato
Ti lascio questa scheda Link ST.
Infine ti lascio il git del VESCche è un controller oper surce, ci sono i PCB in kicad magari puoi prendere i spirazione

Se motori sono BLCD, la corrente è molto limitata dalla induttanza dell'avvolgimento.
LINK STM32, consiglio l'utilizzo di prodotti simili a gestire la logica. in questo caso hai anche un GD integrato
Ti lascio questa scheda Link ST.
Infine ti lascio il git del VESCche è un controller oper surce, ci sono i PCB in kicad magari puoi prendere i spirazione

0
voti
Molti anni fa, insieme ad un'altra persona che si occupava della parte software, avevo disegnato la parte hardware di un'ESC ... poi a causa di diversi problemi che lui aveva avuto, abbiamo perso i contatti, e non ho idea se sia andato avanti a fare qualcosa o se abbia abbandonato tutto.
Era destinato ad essere montato insieme al motore all'interno di un contenitore stagno, per poi essere usato sui ROV, e ne feci due versioni, una su singola scheda per i test, questa
ed una divisa su due schede rotonde da montare "a sandwich", che avrebbero dovuto poi andare in testa al motore dentro il contenitore stagno, questa
Ho i miei schemi ed i PCB che avevo disegnato, ma non ho nulla di software (con quella persona non sono piu in contatto da anni, ne saprei come contattarlo ormai, e non essendo io un programmatore, non ho alcuna possibilita' di scrivere il software necessario a programmare la MCU, un'ATMEGA32M1), per cui non ho idea se possano esserti utili, magari anche solo per prendere spunto, ma se vuoi ti allego i files Eagle.
Era destinato ad essere montato insieme al motore all'interno di un contenitore stagno, per poi essere usato sui ROV, e ne feci due versioni, una su singola scheda per i test, questa
ed una divisa su due schede rotonde da montare "a sandwich", che avrebbero dovuto poi andare in testa al motore dentro il contenitore stagno, questa
Ho i miei schemi ed i PCB che avevo disegnato, ma non ho nulla di software (con quella persona non sono piu in contatto da anni, ne saprei come contattarlo ormai, e non essendo io un programmatore, non ho alcuna possibilita' di scrivere il software necessario a programmare la MCU, un'ATMEGA32M1), per cui non ho idea se possano esserti utili, magari anche solo per prendere spunto, ma se vuoi ti allego i files Eagle.
"Sopravvivere" e' attualmente l'unico lusso che la maggior parte dei Cittadini italiani,
sia pure a costo di enormi sacrifici, riesce ancora a permettersi.
sia pure a costo di enormi sacrifici, riesce ancora a permettersi.
-

Etemenanki
9.507 3 6 10 - Master

- Messaggi: 5937
- Iscritto il: 2 apr 2021, 23:42
- Località: Dalle parti di un grande lago ... :)
8 messaggi
• Pagina 1 di 1
Torna a Realizzazioni, interfacciamento e nozioni generali.
Chi c’è in linea
Visitano il forum: Google Adsense [Bot] e 10 ospiti

Elettrotecnica e non solo (admin)
Un gatto tra gli elettroni (IsidoroKZ)
Esperienza e simulazioni (g.schgor)
Moleskine di un idraulico (RenzoDF)
Il Blog di ElectroYou (webmaster)
Idee microcontrollate (TardoFreak)
PICcoli grandi PICMicro (Paolino)
Il blog elettrico di carloc (carloc)
DirtEYblooog (dirtydeeds)
Di tutto... un po' (jordan20)
AK47 (lillo)
Esperienze elettroniche (marco438)
Telecomunicazioni musicali (clavicordo)
Automazione ed Elettronica (gustavo)
Direttive per la sicurezza (ErnestoCappelletti)
EYnfo dall'Alaska (mir)
Apriamo il quadro! (attilio)
H7-25 (asdf)
Passione Elettrica (massimob)
Elettroni a spasso (guidob)
Bloguerra (guerra)






