Buongiorno, per un mio progetto (che magari poi, se tutto va bene, pubblicherò) ho bisogno di generare, a partire da un clock a bassa frequenza (circa 1 kHz), due impulsi della durata di 1 ms uno (Tc1) una volta ogni 16 clock e uno ogni 16x16 clock (Tc2), per fare questo ho tirato fuori due 74HC161 che avevo in un cassetto.
Dopo aver cercato in giro ho trovato gli schemi per poterli collegare in cascata, dato che 'The art of electronics' mi pareva una fonte abbastanza affidabile, sono partito da lì.
Il mio problema è che nell'uscita Tc2 ho un impulso spurio di circa 25 ns subito prima di quello 'regolare' da 1 ms.
In azzurro (in alto) Tc1, in rosso (in basso) Tc2 (le immagini vanno osservate ingrandite per vedere il picco da 25 ns in confronto a quello da 1 ms).
A questo punto:
- Ho sbagliato qualcosa?
- I 74HC161 che ho sono "bacati"?
- In generale si tratta di un difetto congenito dei 74HC161?
Qualche suggerimento per una soluzione?
Grazie.
Due 74HC161 in cascata
Moderatori:
carloc,
g.schgor,
BrunoValente,
IsidoroKZ
13 messaggi
• Pagina 1 di 2 • 1, 2
1
voti
Alla vigliacca, senza indagare, metti un 50 pF in parallelo all'uscita incriminata rispetto a massa, allungherai i tempi di commutazione, ma dovresti filtrare l'impulso spurio.
2
voti
Ipotizzo che possa dipendere da un cablaggio non idoneo, quindi da accoppiamenti parassiti tra piste o cose simili o da mancanza dei condensatori sui pin di alimentazione degli integrati.
Se i conteggi non sono errati potrebbe anche essere un falso impulso che vede solo l'oscilloscopio a causa della sonda mal collegata al circuito: collegamento del coccodrillo di massa troppo lungo o in un punto non idoneo del riferimento zero volt o cose simili.
Se i conteggi non sono errati potrebbe anche essere un falso impulso che vede solo l'oscilloscopio a causa della sonda mal collegata al circuito: collegamento del coccodrillo di massa troppo lungo o in un punto non idoneo del riferimento zero volt o cose simili.
-

BrunoValente
39,6k 7 11 13 - G.Master EY

- Messaggi: 7796
- Iscritto il: 8 mag 2007, 14:48
0
voti
MarcoD ha scritto:Alla vigliacca, senza indagare, metti un 50 pF in parallelo all'uscita incriminata rispetto a massa, allungherai i tempi di commutazione, ma dovresti filtrare l'impulso spurio.
Ciao,
farò qualche prova però mi piacerebbe capire bene la causa.
0
voti
BrunoValente ha scritto:Ipotizzo che possa dipendere da un cablaggio non idoneo, quindi da accoppiamenti parassiti tra piste o cose simili o da mancanza dei condensatori sui pin di alimentazione degli integrati.
Se i conteggi non sono errati potrebbe anche essere un falso impulso che vede solo l'oscilloscopio a causa della sonda mal collegata al circuito: collegamento del coccodrillo di massa troppo lungo o in un punto non idoneo del riferimento zero volt o cose simili.
Ciao, partendo dal fatto che sono un hobbista quindi non ho competenze professionali aggiungo quanto segue.
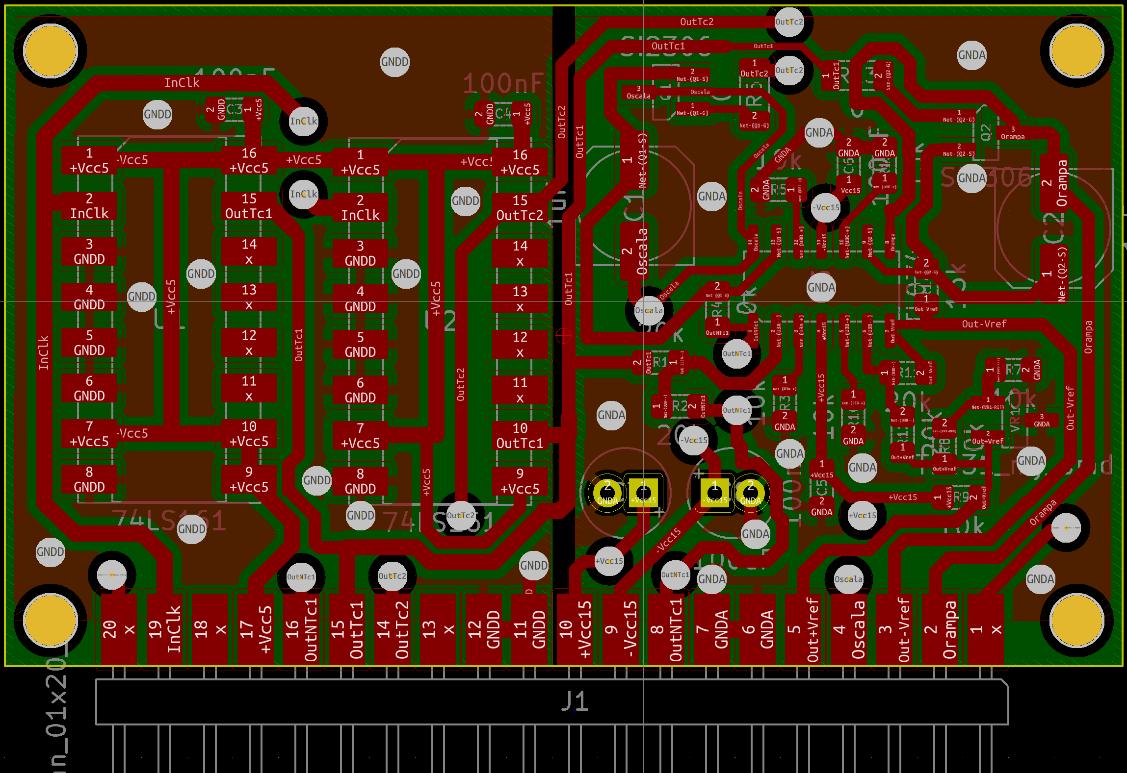
- Per il "cablaggio non idoneo" ho cercato di premunirmi ma non so se ho fatto abbastanza: l'impulso è praticamente identico sia su bread-board che su PCB, il PCB è quello in immagine, il secondo lato è dedicato al comune (GND), a sinistra per la parte digitale, a destra per quella analogica, tutte le zone non usate sul lato componenti sono collegate al comune, i due contatori hanno il classico condensatore da 100nF sull'alimentazione. Comunque proverò a vedere se si trova qualche segnale significativo sulla linea di alimentazione e vi farò sapere.
- Per "falso impulso" teoricamente muovendo il cavo di massa della sonda o la sonda stessa si dovrebbe vedere cambiare il segnale ma questo non succede il segnale risulta molto ben definito e sempre uguale
Grazie e ... vi terrò aggiornati.
Ps: se vi vengono in mente test da fare per capire la natura del problema ... ben venga.
0
voti
boiler ha scritto:Hai la possibilità di provare a fare la stessa misura, ma staccando il CET del secondo chip dal TC del primo e collegandolo direttamente a Vcc?
Boiler
Posso provare, ti farò sapere (ora sono al lavoro :)).
Grazie.
0
voti
IlGuru ha scritto:frado ha scritto:dato che 'The art of electronics' mi pareva una fonte abbastanza affidabile, sono partito da lì.
Mai uno che parta dal datasheet
Ciao, se vedi, ho riportato anche delle immagini del datasheet ma:
1) non ho trovato elementi specifici (relativi al collegamento in cascata dei due contatori);
2) ho però verificato che la proposta di 'The art of electronics' era sensata andando a vedere il diagramma che ho riportato (quello con le porte logiche intendo).
Detto questo (in realtà sono prima passato dai datasheet e poi a fare ricerche su internet), se sai dirmi dove guardare meglio nei datasheet per capire il problema ti sarei grato, ammetto che come "hobbista" non afferro tutto il contento di detti documenti rapidamente quindi può essere benissimo che abbia saltato o mal-interpretato una parte importante che metteva in evidenza il mio errore.
Grazie & Ciao
13 messaggi
• Pagina 1 di 2 • 1, 2
Chi c’è in linea
Visitano il forum: Nessuno e 30 ospiti

Elettrotecnica e non solo (admin)
Un gatto tra gli elettroni (IsidoroKZ)
Esperienza e simulazioni (g.schgor)
Moleskine di un idraulico (RenzoDF)
Il Blog di ElectroYou (webmaster)
Idee microcontrollate (TardoFreak)
PICcoli grandi PICMicro (Paolino)
Il blog elettrico di carloc (carloc)
DirtEYblooog (dirtydeeds)
Di tutto... un po' (jordan20)
AK47 (lillo)
Esperienze elettroniche (marco438)
Telecomunicazioni musicali (clavicordo)
Automazione ed Elettronica (gustavo)
Direttive per la sicurezza (ErnestoCappelletti)
EYnfo dall'Alaska (mir)
Apriamo il quadro! (attilio)
H7-25 (asdf)
Passione Elettrica (massimob)
Elettroni a spasso (guidob)
Bloguerra (guerra)




