Cos'è ElectroYou | Login Iscriviti

ElectroYou - la comunità dei professionisti del mondo elettrico

Fotovoltaico + condizionatori = scatti del differenziale

Fonti energetiche e produzione e fornitura dell'energia elettrica.

Moderatori: Foto Utentesebago, Foto Utentemario_maggi

0
voti

[1] Fotovoltaico + condizionatori = scatti del differenziale

Messaggioda Foto UtenteMaurizioo » 6 ott 2023, 12:33

Ciao a tutti,

sto cercando di risolvere un problema sul mio impianto casalingo senza riuscire a venirne realmente a capo :oops: . Ho letto numerose discussioni su tematiche simili, ma non sto capendo come risolvere il problema in modo corretto.

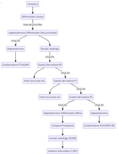
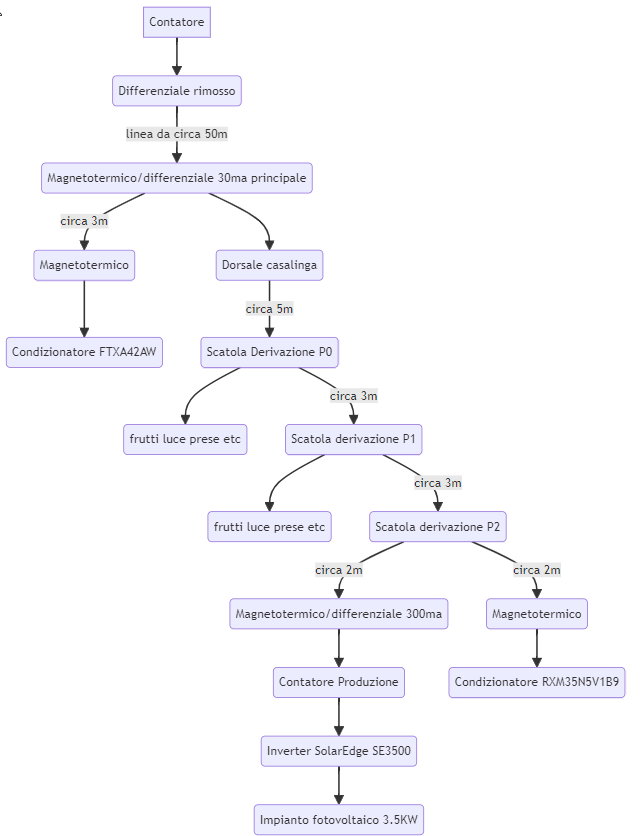
A casa ho un contratto da 4.5KW con un impianto fotovoltaico di produzione da 3.5KW con scambio sul posto. Ci tengo che ho acquistato la casa circa 4 anni fa e l'unica modifica che ho fatto è quella di passare da 3.3 kW a 4.5KW visto che ho messo le piastre ad induzione. Oltre a questo ho anche sostituito il differenziale/magnetotermico per supportare la nuova capacità installando un bticino GC8813Ac32 con meccanismo di riarmo automatico. Lo schema che allego cerca di riassumere la situazione.

Il tutto ha funzionato a meraviglia per 3 anni, a dicembre 2020 ho fatto installare un condizionatore (Daikin RXM35N5V1B9) con inverter e pompa di calore. Il tutto a funzionato senza problemi fino a ottobre 2021 e da qui sono iniziati i problemi. In alcune giornate, quando "arrivava" il sole o quando iniziava a piovere il differenziale/magnetotermico di casa scattava, interveniva il riarmo automatico e stop. E' capitato che succedesse anche in giornate particolarmente umide/piovose, ma non in maniera continuativa, diciamo sporadicamente. Li per li non ci ho fatto troppo caso, durante l'inverno 2021 non ho avuto grandi problemi e in primavera 2022 di nuovo è successo un po' di volte.

A giugno 2022 ho fatto installare un altro condizionatore (Daikin FTXA42AW/RXA), sempre con inverter e pompa di calore. E qui i distacchi sono diventati molto più frequenti. Capitava che alcune mattine scattasse 20/25 volte (spesso quando iniziava a piovere, mentre se c'era un temporale enorme 0 distacchi). Faccio notare come questo succedesse anche se i condizionatori erano "spenti" ed in stand-by.

A questo punto ho cercato di isolare il problema, riassumo i vari test effettuati:

- Pannelli attivi, entrambi i condizionatori attivi - distacchi sia in caso di pioggia/umidità che a volte con il sole
- Pannelli attivi, entrambi i condizionatori "staccati" (dal loro megnetotermico) - nessun distacco
- Pannelli attivi, condizionatore RXM35N5V1B9 "staccato" (dal loro megnetotermico) - vari distacchi in caso di pioggia/unidità
- Pannelli attivi, condizionatore FTXA42AW/RXA "staccato" (dal loro megnetotermico) - quasi nessun distacco
- Pannelli "staccati" (dal loro megnetotermico/differenziale), condizionatore RXM35N5V1B9 "staccato" (dal loro megnetotermico) - nessun distacco
- Pannelli "staccati" (dal loro megnetotermico/differenziale), condizionatore FTXA42AW/RXA "staccato" (dal loro megnetotermico) - nessun distacco

In sostanza se prendevo singolarmente i 3 elementi niente scatta... Appena ne metto 2 o più inizia a scattare...

Ho contattato la daikin e mi sono fatto sostituire la parte elettronica del condizionatore RXM35N5V1B9 che sembrava essere più problematico ma la situazione non è cambiata.

A quel punto facendo ricerche ho scoperto le differenti classi dei differenziali, ho letto le caratteristiche e sono giunto alla conclusione che nel mio impianto visto il numero di inverter presenti avrei avuto necessità di un differenziale di classe F o B. Allora ho comprato il bticino GC8813F25 e l'ho montato. Risultato ancora più distacchi di prima.

Come ulteriore prove ho anche acquistato un bticino GA8813A25 (nessuna differenza sostanziale rispetto all'AC) e un ABB F202A-40 / 0,03 (che se metto a monte scatta anche solo con i 2 condizionatori).

Qualche altra informazione utile:

- in una giornata piovosa come oggi con i pannelli staccati ed entrambi i condizionatori staccati la differenza tra terra e neutro balla tra i 1.2V e i 2.1V (banale misura con un tester)
- in altre giornate con pannelli e condizionatori staccati la differenza tra terra e neutro l'ho vista anche di 4.5V
- nelle giornate da 4.5V se accendevo i pannelli scendeva a 1.5V (questo proprio non so spiegarmelo)
- se i pannelli sono attivi e attacco (non accendendolo ma solo collegato alla corrente) un condizionatore la differenza tra neutro/terra aumenta di circa 1V
- per fare le varie prove ho rimosso anche il differenziale/magnetotermico appena sotto al contatore principale
- non posso pensare di modificare in modo radicale la configurazione della casa, le canaline sono piene :( so che la teoria dice che ad esempio i pannelli dovrebbero cadere fuori dal differenziale di casa, ma come detto prima purtroppo l'impianto era così e non posso permettermi oggi di "distruggere casa"
- ho letto vari topic sul fatto che quando "inizia a piovere" in qualche modo l'impianto fotovoltaico faccia scattare il differenziale di casa, ma non ho trovato nessuno che abbia esposto la soluzione
- un giorno in pieno sole con il condizionatore "collegato" ma non acceso ho provato a bagnare i pannelli con la pompa, anche questo a fatto scattare il differenziale
- vorrei evitare di mettere un 300ma come differnziale di casa (molti mi dicono che così risolvo)
- vorrei anche ricollegare il differenziale appena sotto il contatore, ma finché non risolvo il problema non mi fido perché è senza riarmo automatico
- ho provato a contattare una serie di elettricisti ma nessuno vuole prendersi in mano questa grana

A questo punto sono qui per chiedere consigli, ed in particolare:

- qualche idea su cosa provare a fare per risolvere il problema?
- se passo ad un differenziale contro scatti intempestivi risolvo davvero il problema? (ex. ABB A-APR)
- ipotizzo che possa esserci qualcos'altro sull impianto che influisce e "peggiora" il problema, come posso fare ad identificarlo? avete consigli? ha senso prendere una pinza per misurare la dispersione o andare elettrodomestico per elettrodomestico staccandolo e vedere se cambia il tensione tra neutro e terra?
- conoscete un buon elettricista nei dintorni di torino che si sappia girare su queste problematiche e possa risolvermi il problema?

Grazie a tutti in anticipo!

Maurizio

PS: sono assolutamente conscio che l'impianto così non ha senso (ex. i 2 differenziali in cascata) ma purtroppo è la situazione che ho e non riesco a portare nuove linee :?
Allegati
impianto.png
Avatar utente
Foto UtenteMaurizioo
5 2
 
Messaggi: 8
Iscritto il: 27 ago 2023, 23:32

0
voti

[2] Re: Fotovoltaico + condizionatori = scatti del differenziale

Messaggioda Foto Utenteelfo » 6 ott 2023, 13:12

Maurizioo ha scritto:- conoscete un buon elettricista nei dintorni di torino che si sappia girare su queste problematiche e possa risolvermi il problema?

elfo ha scritto:Quello che vorrei evidenziare e' l'approccio da elettronico/misurone (in contrapposizione a quello da elettricista) al problema senza dover far intevenire una "operatore qualificato" perche' nessuna parte dell'impianto elettrico viene interessata ed al contempo raccogliere molte info che normalemente non fanno parte del bagaglio di un elettricista (per motivi comprensibili e condivisibili)

Prova a leggere questo post (e tutto il thread)

viewtopic.php?f=3&t=88997&p=952603#p952603
Avatar utente
Foto Utenteelfo
6.819 4 5 7
G.Master EY
G.Master EY
 
Messaggi: 2828
Iscritto il: 15 lug 2016, 13:27

0
voti

[3] Re: Fotovoltaico + condizionatori = scatti del differenziale

Messaggioda Foto UtenteFranco012 » 6 ott 2023, 13:58

Se tutto l'impianto e i singoli dispositivi fanno capo ad un unico differenziale da 30 mA (dallo schema non si capisce bene) non c'è affatto da meravigliarsi che il differenziale intervenga spesso, per superamento della soglia d'intervento a causa della sommatoria di tutte le normali dispersioni dell'impianto e dei dispositivi elettrici connessi (non necessariamente in funzione).
Tieni presente che per norma costruttiva tutti i differenziali devono intervenire nell'intervallo tra la metà della corrente nominale e la corrente nominale stessa, per cui il tuo differenziale potrebbe intervenire anche superando di poco i 15 mA.
Proprio per questo, l'attuale normativa tecnica prevede la presenza negli impianti domestici di almeno due differenziali (entrambi con corrente massima d'intervento di 30 mA) collegati tra loro in parallelo, a protezione di linee diverse, in modo da suddividere le dispersioni tra più differenziali.
Per l'attuazione pratica, è ovviamente necessario che dal centralino già ci siano diverse linee in partenza, e che i dispositivi maggiormente a rischio non si trovino tutti sulla stessa linea.
Big fan of ƎlectroYou
Avatar utente
Foto UtenteFranco012
5.842 3 4 8
G.Master EY
G.Master EY
 
Messaggi: 2719
Iscritto il: 8 ago 2015, 19:40
Località: Sardegna

0
voti

[4] Re: Fotovoltaico + condizionatori = scatti del differenziale

Messaggioda Foto UtenteMike » 6 ott 2023, 14:52

Maurizioo ha scritto:PS: sono assolutamente conscio che l'impianto così non ha senso (ex. i 2 differenziali in cascata) ma purtroppo è la situazione che ho e non riesco a portare nuove linee :?


E allora non risolverai mai il problema :mrgreen:
--
Michele Lysander Guetta
--
"Non pensare mai al dolore, al pericolo o ai nemici un momento più lungo del necessario per combatterli." — Ayn Rand
Avatar utente
Foto UtenteMike
55,6k 7 10 12
G.Master EY
G.Master EY
 
Messaggi: 17006
Iscritto il: 1 ott 2004, 18:25
Località: Conegliano (TV)

0
voti

[5] Re: Fotovoltaico + condizionatori = scatti del differenziale

Messaggioda Foto UtenteMaurizioo » 6 ott 2023, 15:27

Mike ha scritto:E allora non risolverai mai il problema :mrgreen:


Molti mi rispondono così o in alternativa "metti un differenziale da 0.3 e hai risolto"... Sicuramente queste sono le due strade più semplici, ma penso che ci siano altre possibilità...

Poi naturalmente non è che sono "sordo" e sto cercando di capire se in qualche modo posso fare arrivare un'altra linea al fotovoltaico, ma a quel punto non è che ho "risolto" il problema... vero, non salta più quello di casa, ma il problema potrebbe rimanere.
Avatar utente
Foto UtenteMaurizioo
5 2
 
Messaggi: 8
Iscritto il: 27 ago 2023, 23:32

0
voti

[6] Re: Fotovoltaico + condizionatori = scatti del differenziale

Messaggioda Foto Utenteelfo » 6 ott 2023, 15:43

Maurizioo ha scritto:Molti mi rispondono così o in alternativa "metti un differenziale da 0.3 e hai risolto"

Niente mi fa piu' andare in bestia di questo tipo di risposte :evil:

Dalla legge di Murphy:
Nulla è impossibile per colui che non deve farlo
Avatar utente
Foto Utenteelfo
6.819 4 5 7
G.Master EY
G.Master EY
 
Messaggi: 2828
Iscritto il: 15 lug 2016, 13:27

0
voti

[7] Re: Fotovoltaico + condizionatori = scatti del differenziale

Messaggioda Foto UtenteFranco012 » 6 ott 2023, 16:15

Maurizioo ha scritto:Molti mi rispondono così o in alternativa "metti un differenziale da 0.3 e hai risolto"..

Franco012 ha scritto: l'attuale normativa tecnica prevede la presenza negli impianti domestici di almeno due differenziali (entrambi con corrente massima d'intervento di 30 mA)

elfo ha scritto:Niente mi fa piu' andare in bestia di questo tipo di risposte :evil:

Attenzione, perché l'utilizzo del differenziale da 300 mA a protezione dell'impianto domestico è vietato dalla normativa tecnica perché molto pericoloso. Nessun installatore degno di tale appellativo si sognerà mai di derogare a tale norma. Il differenziale con corrente nominale superiore a 30 mA è ammesso solo in alcuni casi, ad esempio per la tratta (inaccessibile all'utente) che va dal contatore al centralino dell'abitazione, per assicurare la selettività differenziale con il differenziale presente nel centralino.
Big fan of ƎlectroYou
Avatar utente
Foto UtenteFranco012
5.842 3 4 8
G.Master EY
G.Master EY
 
Messaggi: 2719
Iscritto il: 8 ago 2015, 19:40
Località: Sardegna

0
voti

[8] Re: Fotovoltaico + condizionatori = scatti del differenziale

Messaggioda Foto UtenteMike » 6 ott 2023, 16:46

Franco012 ha scritto:Attenzione, perché l'utilizzo del differenziale da 300 mA a protezione dell'impianto domestico è vietato dalla normativa tecnica perché molto pericoloso. Nessun installatore degno di tale appellativo si sognerà mai di derogare a tale norma. Il differenziale con corrente nominale superiore a 30 mA è ammesso solo in alcuni casi, ad esempio per la tratta (inaccessibile all'utente) che va dal contatore al centralino dell'abitazione, per assicurare la selettività differenziale con il differenziale presente nel centralino.


Dove sta scritto?
--
Michele Lysander Guetta
--
"Non pensare mai al dolore, al pericolo o ai nemici un momento più lungo del necessario per combatterli." — Ayn Rand
Avatar utente
Foto UtenteMike
55,6k 7 10 12
G.Master EY
G.Master EY
 
Messaggi: 17006
Iscritto il: 1 ott 2004, 18:25
Località: Conegliano (TV)

0
voti

[9] Re: Fotovoltaico + condizionatori = scatti del differenziale

Messaggioda Foto UtenteFranco012 » 6 ott 2023, 17:11

La norma CEI 64/8 richiede espressamente un interruttore differenziale con Idn < 30 mA per i circuiti che alimentano:
  • prese a spina con corrente nominale non superiore a 20 A negli impianti installati in locali ad uso abitativo;
  • [...]
L'articolo dovrebbe essere il 412.5.3, ma non ho modo di verificare.
Ci sono poi altri casi in cui è obbligatorio il differenziale con Idn < 30 mA, ma non li ho riportati perché il primo basta e avanza, visto che le prese a spina citate sono presenti in tutte le abitazioni.
Big fan of ƎlectroYou
Avatar utente
Foto UtenteFranco012
5.842 3 4 8
G.Master EY
G.Master EY
 
Messaggi: 2719
Iscritto il: 8 ago 2015, 19:40
Località: Sardegna

0
voti

[10] Re: Fotovoltaico + condizionatori = scatti del differenziale

Messaggioda Foto UtenteFranco012 » 6 ott 2023, 17:21

Franco012 ha scritto:interruttore differenziale con Idn < 30 mA

Per problemi di accesso al sito (ultimamente mi sta capitando) non riesco a modificare il mio post. Volevo correggere "Idn < 30 mA" con "Idn minore o uguale a 30 mA".
Big fan of ƎlectroYou
Avatar utente
Foto UtenteFranco012
5.842 3 4 8
G.Master EY
G.Master EY
 
Messaggi: 2719
Iscritto il: 8 ago 2015, 19:40
Località: Sardegna

Prossimo

Torna a Energia e qualità dell'energia

Chi c’è in linea

Visitano il forum: Nessuno e 19 ospiti