Salve, avendo la necessità di costruire un alimentatore per la tensione anodica, avevo pensato di collegare i secondari di due trasformatori.
Nello specifico:
Un trasformatore 230—>15-0-15 con un trasformatore 9-0-9—->230.
I trasformatori sono da tutti e due da 120VA.
Secondo i miei conti dovrei avere sul primario del secondo trasformatore una tensione di circa 383v che rettificata dovrebbe arrivare a circa 435v.
La domanda è: quanta corrente potrò avere sul primario del secondo? 120/383v= circa 300ma
Giusto?
Grazie mille.
Dubbio su doppio trasformatore.
Moderatori:
carloc,
g.schgor,
BrunoValente,
IsidoroKZ
28 messaggi
• Pagina 1 di 3 • 1, 2, 3
0
voti
0
voti
Allora converrebbe usare due trasformatori uguali e avere 230v sul primario del
Secondo, per poi raddrizzare la tensione con un circuito voltage doubler tipo questo:
Secondo, per poi raddrizzare la tensione con un circuito voltage doubler tipo questo:
- Allegati
-
- IMG_0295.gif (5.75 KiB) Osservato 5824 volte
1
voti
Anche dal punto di vista del circuito magnetico, la soluzione non sarebbe accettabile, con il raddoppio del flusso rischieresti di saturare troppo il nucleo.
Esistono anche dei trasformatori con tensione nominale primaria di 380 V, piuttosto pensa a quello.
Esistono anche dei trasformatori con tensione nominale primaria di 380 V, piuttosto pensa a quello.
0
voti
Quale sarebbe la tensione ottimale (DC) che ti serve e con che corrente ?
K
K
-

Kagliostro
6.396 4 5 7 - Master

- Messaggi: 4828
- Iscritto il: 19 set 2012, 11:32
0
voti
Ciao k, vorrei avere almeno 450v con una corrente tale da poter gestire almeno 3 doppi triodi 12ax7 e 2 el84 o una el34.
0
voti
-

lelerelele
4.899 3 7 9 - Master

- Messaggi: 5505
- Iscritto il: 8 giu 2011, 8:57
- Località: Reggio Emilia
0
voti
450 V ... per le EL84 sarebbero esagerati, già 100 V di meno sarebbero alti (anche se accettabili)
Detto questo, continua ad essere necessario avere 450 V ?
Confermi tale tensione o la rivedi ?
K
Detto questo, continua ad essere necessario avere 450 V ?
Confermi tale tensione o la rivedi ?
K
-

Kagliostro
6.396 4 5 7 - Master

- Messaggi: 4828
- Iscritto il: 19 set 2012, 11:32
0
voti
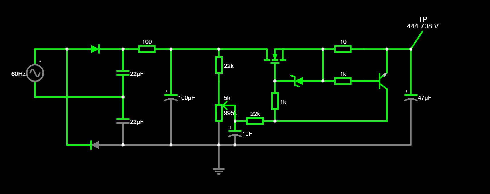
Per non limitarmi troppo rimarrò sui 450v. Avevo pensato di adottare una soluzione simile a questa, ho simulato il circuito e sembra funzionare.
1
voti
cmozzillo ha scritto:ho simulato il circuito e sembra funzionare.
Sai che una regola non scritta è:
per usare un simulatore, devi sapere di elettronica più tu di lui!
non è che se il circuito al simulatore funziona, per forza il circuito, e specialemnte il singolo componente, funziona.
saluti.
-

lelerelele
4.899 3 7 9 - Master

- Messaggi: 5505
- Iscritto il: 8 giu 2011, 8:57
- Località: Reggio Emilia
28 messaggi
• Pagina 1 di 3 • 1, 2, 3
Chi c’è in linea
Visitano il forum: Google [Bot] e 78 ospiti

Elettrotecnica e non solo (admin)
Un gatto tra gli elettroni (IsidoroKZ)
Esperienza e simulazioni (g.schgor)
Moleskine di un idraulico (RenzoDF)
Il Blog di ElectroYou (webmaster)
Idee microcontrollate (TardoFreak)
PICcoli grandi PICMicro (Paolino)
Il blog elettrico di carloc (carloc)
DirtEYblooog (dirtydeeds)
Di tutto... un po' (jordan20)
AK47 (lillo)
Esperienze elettroniche (marco438)
Telecomunicazioni musicali (clavicordo)
Automazione ed Elettronica (gustavo)
Direttive per la sicurezza (ErnestoCappelletti)
EYnfo dall'Alaska (mir)
Apriamo il quadro! (attilio)
H7-25 (asdf)
Passione Elettrica (massimob)
Elettroni a spasso (guidob)
Bloguerra (guerra)


