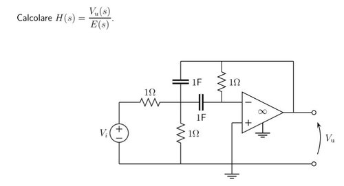
Sallve,ho il seguente circuito con op amp ideale e viene richiesto il calcolo dei poli e degli zeri tramite ispezione visiva pe ricostruire la f,d.t complessiva,come si procede?
Sicuramente ho uno zero nell'origine,ma ci potrebbero essere altri zeri?inoltre come faccio a calcolare i poli tramite ispezione visiva dato che i due condensatori mi sembrano interagenti?
Grazie a quanti mi aiuteranno.
Funzione di trasf con op amp
Moderatori:
carloc,
g.schgor,
BrunoValente,
IsidoroKZ
32 messaggi
• Pagina 1 di 4 • 1, 2, 3, 4
0
voti
E' banale, devi solo guardare meglio lo schema perché ti sta sfuggendo qualcosa 
-

BrunoValente
39,6k 7 11 13 - G.Master EY

- Messaggi: 7796
- Iscritto il: 8 mag 2007, 14:48
0
voti
Non mi sembra cosi banale,cosa mi sfuggerebbe?? ci sono due poli ed uno zero nell'origine ma come si calcolano per ispezione senza fare un analisi circuitale?
-

Roswell1947
89 1 3 8 - Stabilizzato

- Messaggi: 438
- Iscritto il: 10 feb 2020, 16:39
0
voti
Ancora non stai guardando lo schema con attenzione.
Un aiutino: quanto vale l'impedenza di uscita di un operazionale ideale?
Un aiutino: quanto vale l'impedenza di uscita di un operazionale ideale?
-

BrunoValente
39,6k 7 11 13 - G.Master EY

- Messaggi: 7796
- Iscritto il: 8 mag 2007, 14:48
0
voti
Quindi cosa c'è collegato in parallelo all'uscita che quindi si può togliere dallo schema?
-

BrunoValente
39,6k 7 11 13 - G.Master EY

- Messaggi: 7796
- Iscritto il: 8 mag 2007, 14:48
0
voti
Ok, i due rami 1F-1ohm, nel punto dove si incrociano, non sono collegati tra loro, altrimenti nel punto di incrocio ci sarebbe stato un puntino, quindi il ramo verticale risulta collegato in parallelo all'uscita, perciò puoi toglierlo... a meno che il puntino manchi per errore.
-

BrunoValente
39,6k 7 11 13 - G.Master EY

- Messaggi: 7796
- Iscritto il: 8 mag 2007, 14:48
0
voti
In effetti c'è un errore nel disegno,tutti gli incroci sono da considerarsi conduttivi,quindi c'è il punto.
-

Roswell1947
89 1 3 8 - Stabilizzato

- Messaggi: 438
- Iscritto il: 10 feb 2020, 16:39
0
voti
Sei sicuro? Il punto si può omettere nelle connessioni a 3 ma non negli incroci quando la connessione c'è.
-

BrunoValente
39,6k 7 11 13 - G.Master EY

- Messaggi: 7796
- Iscritto il: 8 mag 2007, 14:48
32 messaggi
• Pagina 1 di 4 • 1, 2, 3, 4
Chi c’è in linea
Visitano il forum: Nessuno e 33 ospiti

Elettrotecnica e non solo (admin)
Un gatto tra gli elettroni (IsidoroKZ)
Esperienza e simulazioni (g.schgor)
Moleskine di un idraulico (RenzoDF)
Il Blog di ElectroYou (webmaster)
Idee microcontrollate (TardoFreak)
PICcoli grandi PICMicro (Paolino)
Il blog elettrico di carloc (carloc)
DirtEYblooog (dirtydeeds)
Di tutto... un po' (jordan20)
AK47 (lillo)
Esperienze elettroniche (marco438)
Telecomunicazioni musicali (clavicordo)
Automazione ed Elettronica (gustavo)
Direttive per la sicurezza (ErnestoCappelletti)
EYnfo dall'Alaska (mir)
Apriamo il quadro! (attilio)
H7-25 (asdf)
Passione Elettrica (massimob)
Elettroni a spasso (guidob)
Bloguerra (guerra)