Benvenuti in questa altra spiegazione su come ho costruito, partendo da un tubo di plastica molto rigido dell'acqua con diametro 10cm, una bella torcia da 15W-20W circa formata da 250 Led blu.
L'unico inconveniente se volete anche vuoi costruirla sarà quello di comprare 250-300 Led in base al vostro tubo o a quello che vorrete usare.
L'idea mi era venuta guardando la pubblicità di piccole torce tascabili con 7 Led bianchi ed ho voluto esagerare.
Quello che vi serve:
- Un tubo di plastica dura o plexiglas o qualsiasi materiale che isoli e sia abbastanza rigido;
- 250-300 Led monocromatici possibilmente altrimenti avrete un miscuglio incredibile di colori;
- Saldatore e un buon rocchetto di stagno perché io ho dovuto saldare parecchio;
- Una batteria abbastanza potente (io per esempio ne ho impiegata una da scooter da 12 V e 4 Ah e mi dura circa 2 ore);
- Qualcosa per caricare la batteria (io mi sono costruito un potente e semplice caricatore partendo da un vecchio alimentatore switching per pc);
- Un po' di componenti elettronici e una piccola millefori per montare il circuito di pilotaggio;
- Un voltmetro che servirà per mostrare la carica anche se non è indispensabile;
- Un tester o un multimetro che è essenziale in queste costruzioni per trovare errori;
- Pazienza incredibile;
PRIMA FASE: costruire la lampada a led
Prima di tutto dovete valutare quanto è il diametro del vostro tubo e se vorrete costruire la lampada su di una millefori o, come me, attaccando insieme con la colla calda ogni singolo led. Nel primo caso saranno anche più facili le saldature.
Allora qualunque metodo scegliate dovete pensare che se alimentiamo a 12 V la soluzione migliore è collegare 3 Led in serie e poi, fatte le 4 serie da 3 Led, collegarle tutte in parallelo. Si arriva alla situazione di avere 12 Led disposti in 4 rami da 3 Led collegati in parallelo e tutti polarizzati nello stesso verso. Questa è la configurazione migliore per cercare di dissipare la minima potenza sulle resistenze di limitazione della corrente.
Faccio il mio esempio: ho led blu ultraluminosi da 3,5V. Quindi su ogni serie cadono 3,5V x 3 = 10,5 V.
Siccome le 4 serie sono in parallelo la tensione sul parallelo sarà sempre 10,5V. Le batterie in realtà sono da circa 12,5 V vuol dire che sulla resistenza cadranno 2V (12,5-10,5). Ogni Led per funzionare con una buona luminosità richiede 10-15 mA. Facciamo 15 mA. Questa corrente attraverserà i 3 Led della serie. Visto che noi abbiamo 4 di queste serie ci servirà una corrente 4 volte più grande che poi si dividerà da sola in 4 parti quasi identiche. Quindi la resistenza dovrà lasciare passare 15mA x 4 = 60mA. Ricordo che sto usando una sola resistenza per tutti e 12 i Led. Allora per calcolare R faccio R = V/I = 2V/0,06A = 33,3 ohm e noi prenderemo il valore commerciale di 33 ohm della serie E12.
In questo modo con una semplice resistenza da 33 ohm e max 250mW potremo controllare ben 12 Led ad alta potenza. Facciamo il calcolo della potenza dissipata sulla resistenza P = R x I2 = 33 x 0,062 = 118 mW. Quindi la resistenza non avrà problemi. Sui Led invece la potenza è P = V x I = 10,5 x 0,06 = 630 mW. Dunque più del 80% della potenza va ai Led e con una sola, piccola resistenza ne comanderemo 12. Tornando alla megalampada potrete scegliere voi quanti blocchi da 12 inserire naturalmente in parallelo tra di loro.
Consiglio, prima di iniziare tagliate le gambette di tutti i led naturalmente con lunghezza leggermente diversa in modo da averle più corte e facili da saldare a allo stesso tempo saprete sempre quale è l'anodo e quale il catodo. Se il led è già stato tagliato potete riconoscere il piedino negativo grazie ad uno smusso o taglietto del vetro vicino al piedino stesso oppure se osservate l'interno del led noterete che ad un piedino è attaccato un pezzo più grosso dell'altro. Il piedino a cui dentro corrisponde il "pezzo" più grosso è il negativo (attenzione nei led rossi potrebbe essere il contrario). Bene quando avrete finito di bestemmiare, insultare il cane, sputare a chi vi sconcentra dal saldare tutti i Led che volete a multipli di 12 non dovrete fare altro che collegare un bel cavetto rosso a tutte le resistenze di ogni blocco e un altro bel cavetto nero per la massa della lampada.
SECONDA FASE: costruzione del circuito di pilotaggio
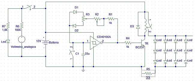
Per chi non è impazzito prima ora arriva una parte più divertente a mio parere. Il circuito che dovremo montare è questo:
La funzione di questo circuito è far diventare la lampada uno stroboscopio regolabile in frequenza e duty cicle.
Questo oscillatore a trigger di schmitt, attraverso i due diodi, può far variare il tempo di carica e scarica del condensatore per esempio si può fare in modo che carichi veloce e scarichi lento o contrario. Inoltre tramite l'interruttore posto vicino al condensatore è possibile fare in modo che il condensatore non carichi e l'uscita sia sempre a livello 1 (12V) e quindi tutto normalmente acceso senza effetti strani.
Quello sopra il transistor è un rele che comanda tutta la lampada e non dissipa potenza non avendo una resistenza sull'uscita. Come transistor si deve usare un NPN bjt possibilmente con una corrente sufficiente ad azionare il rele senza bruciarsi. Io ho usato un BC237 e fa il suo lavoro senza problemi. Il diodo in parallelo al relè serve per proteggersi dalle sovratensioni inverse che il rele stesso crea. Questo perchè essendo un induttore si carica di energia e, al momento in cui viene a mancare l'alimentazione, la restituisce al circuito all'inverso quindi il diodo va messo al contrario in modo che la corrente lo attraversi e non vada verso il bjt. Fate attenzione a saldare il CMOS che è delicato se non avete degli zoccoli per integrati da 14 pin che sarebbe meglio utilizzare. Ricordo che i potenziometri o trimmer non vanno saldati sulla millefori ma dovranno poter essere modificabili quindi li inseriremo nel tubo con qualche foro. Costruito il circuito, collegato la lampada e alla alimentazione non vi resta altro che provarlo.
I 2 potenziometri dovrebbero essere da 10 kohm ciascuno per ottenere un buon effetto. Il voltmetro a lato nel circuito serve per indicare la carica residua della batteria. Nel mio caso con una resistenza da 100 kohm segnava esattamente la tensione ai suoi capi. L'interruttore normalmente aperto mi concede di visualizzare la carica quando voglio io senza sprecare batteria inutilmente. Inoltre il led giallo mi consente di vedere l'indicatore anche al buio sempre tramite il pulsante. Questo è tutto sulla costruzione del circuito. Avrete impiegato più tempo a leggere questa parte che a farlo ma.......andiamo avanti verso la fine.
TERZA FASE: MODELLAMENTO DEL TUBO
Ho dimenticato di mettere anche un interruttore generale ma non credo che sarà un'impresa inserirne uno subito dopo la batteria. Ora che abbiamo il circuito bello che fatto non ci resta che fare alcuni fori col trapano per i 2 potenziometri, i 3 interruttori e il voltmetro con la sua lucetta. Io inoltre ci ho messo una maniglia dato che pesa 2,8kg. Ora che siamo pronti chiudiamo il tutto, fissiamo la lampada ad una estremità con colla o ad incastro se è venuta resistente e perfettamente coincidente al nostro tubo. Per la batteria lasciate 2 cavi che possono venire fuoi e mi raccomando isolateli che altrimenti si rischiano le scintille. Ecco pronta la vostra mega-torcia. La mia va fino a 60-70 metri vediamo chi saprà fare di meglio..... Qualche foto del risultato:
Buon divertimento!!!!!

Elettrotecnica e non solo (admin)
Un gatto tra gli elettroni (IsidoroKZ)
Esperienza e simulazioni (g.schgor)
Moleskine di un idraulico (RenzoDF)
Il Blog di ElectroYou (webmaster)
Idee microcontrollate (TardoFreak)
PICcoli grandi PICMicro (Paolino)
Il blog elettrico di carloc (carloc)
DirtEYblooog (dirtydeeds)
Di tutto... un po' (jordan20)
AK47 (lillo)
Esperienze elettroniche (marco438)
Telecomunicazioni musicali (clavicordo)
Automazione ed Elettronica (gustavo)
Direttive per la sicurezza (ErnestoCappelletti)
EYnfo dall'Alaska (mir)
Apriamo il quadro! (attilio)
H7-25 (asdf)
Passione Elettrica (massimob)
Elettroni a spasso (guidob)
Bloguerra (guerra)