Indice |
Prologo
L'arrivo di una richiesta nel forum per la soluzione di un esercizio su un transitorio, mi ha suggerito una nuova operazione del tipo "leggiamo i sacri testi". Sull'argomento del titolo comunque, in internet ci sono, in questo caso, sicuramente più scelte della volta precedente.
Sistemi lineari in regime variabile, è anche il titolo del capitolo VII di Elettrotecnica Generale di Giovanni Someda edizioni Patron, 1968, un altro "testo antico" che sfoglio non solo con piacere, ma sul quale mi sembra sempre di trovare tutto.
Non è la prima volta che nel forum è affrontato l'argomento dei transitori, né la prima soluzione che si propone. RenzoDF si è sempre "lanciato" su questi problemi, risolvendoli con una completezza che il richiedente, forse, nemmeno immaginava. Ne ha ricavato anche un esemplare articolo Esecizio di Elettrotecnica II.
La soluzione dell'esercizio che, sempre RenzoDF, ha prontamente inviato nel Forum, la propongo qui integrandola nella lettura dei primi paragrafi del capitolo del Someda.
L'esercizio
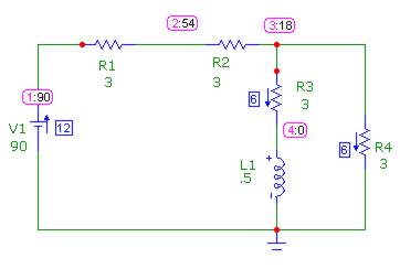
Dato lo schema di figura, determinare l'espressione analitica della corrente sull'induttanza L e sulla resistenza R4 a partire dall'istante "zero" in cui viene chiuso il tasto T. I valori indicati nella figura sono ohm per le resistenze, henry per l'induttanza, volt per la forza elettromotrice.
Premettiamo un
Cenno Introduttivo
Il funzionamento delle reti elettriche lineari ed alimentate da generatori di f.e.m. o di corrente costanti o periodiche si esamina individuando le soluzioni di regime permanente.
Quando i generatori di forza elettromotrice o di corrente hanno un andamento qualsivoglia nel tempo il regime si dice variabile.
Regimi variabili tipici
I casi pratici di regime variabile, si possono raggruppare nelle seguenti categorie:
- la rete è priva di alimentazione ma è dotata, nell'istante in cui inizia l'osservazione, di energia immagazzinata, elettrostatica e magnetica. Si ha in tal caso il funzionamento della rete in evoluzione libera. Fisicamente, nella rete con resistori, durante l'evoluzione libera, si ha la dissipazione, per effetto Joule, dell'energia immagazzinata negli induttori e nei condensatori, all'istante iniziale, per effetto delle vicende precedentemente subite dalla rete.
- L'inserzione od esclusione di rami, attivi o passivi, in una rete a regime, determina il passaggio da quel regime ad un altro. Il transitorio è l'insieme dei fenomeni che si manifestano durante questo passaggio. Le nuove condizioni di regime non si raggiungono istantaneamente in quanto non vi è istantaneo adeguamento ai regimi imposti dalle alimentazioni, se ciò dà luogo a discontinuità nelle energie immagazzinate. Nelle reti lineari passive, il passaggio da un regime permanente ad un altro avviene mediante un insieme di fenomeni transitori che si estinguono più o meno lentamente nel tempo. I valori delle grandezze in gioco durante i transitori, possono essere notevolmente diversi da quelli di regime: ne possono conseguire, per i vari elementi che compongono i circuiti, sollecitazioni dielettriche, magnetiche, termiche, meccaniche, eccedenti i limiti consentiti dal dimensionamento o capaci di portare il sistema fuori dal campo lineare, con funzionamenti irregolari, a volte instabili. L'analisi delle reti a regime è quindi in generale insufficiente per un corretto dimensionamento e per una completa conoscenza dei fenomeni che si verificano.
- alimentazioni di tipo generico che non portano ad una situazione di regime, ma che implicano una continua variabilità: un transitorio infinito dunque, la si potrebbe definire ossimoricamente. E' il caso degli azionamenti, ad esempio, e dei controlli automatici in genere. Le sollecitazioni impresse possono essere scomposte in sollecitazioni di forma opportuna; si ricorre, nello studio, a due funzioni molto semplici e particolari: l'impulso ed il gradino.
Vediamone allora i
Procedimenti di calcolo
La rete è studiata nella configurazione assunta nell'intervallo di tempo che interessa (per lo più a partire dall'istante zero).
Per essa valgono sempre i principi di Kirchhoff:
per i nodi ( KCL )

ove si indicano con i i valori istantanei delle correnti (funzioni incognite del tempo) che si dipartono dal nodo in esame, e con j i valori istantanei delle correnti impresse (nello stesso nodo) che sono funzioni del tempo;
per le maglie ( KVL )

ove con e si indicano i valori istantanei delle forze elettromotrici impresse (funzioni note del tempo) e con v le cadute istantanee di tensione sui singoli elementi che compongono la maglia; queste si pongono, per le reti lineari, in diretta relazione con le relative correnti mediante le:
| per i resistori |
| per gli induttori |
| per le mutue induttanze |
| per i condensatori |
Le equazioni ricavate con i principi di Kirchhoff (LKC ed LKV), scritte tenendo conto delle relazioni tra tensioni e correnti per ogni componente, danno luogo ad un sistema di equazioni differenziali lineari a coefficienti costanti (sistema fondamentale) che, risolto, fornisce, per ciascuna incognita, una funzione del tempo contenente delle costanti di integrazione da determinarsi con le condizioni ai limiti.
Il principio di sovrapposizione degli effetti può facilitare i calcoli quando si abbia a che fare con più grandezze impresse agenti contemporaneamente, calcolando appunto gli effetti prodotti singolarmente da ogni grandezza impressa e sommando le funzioni ottenute. Lo stesso metodo può anche essere applicato con sorgenti impresse il cui andamento sia scomponibile in una successione di sollecitazioni tipiche.
E' infine possibile ricorrere al calcolo operatorio, in modo analogo a quanto si fa nel regime sinusoidale con il calcolo simbolico.
Molto utile risulterà poi l'impiego o del metodo delle correnti di maglia o quello dei potenziali di nodo, ovviamente scritti per i valori variabili, che consentono una riduzione del numero delle equazioni del sistema.
Ritorniamo all'esercizio proposto. Esso rientra tra i sistemi variabili del secondo tipo: la chiusura del tasto determina il passaggio da uno stato di regime ad un altro.
Dopo l'istante t = 0 il tasto T è chiuso e la resistenza R1 risulta cortocircuitata. Il circuito da considerare per l'applicazione delle leggi di Kirchhoff è allora:
Applicando i due principi di Kirchhoff, il sistema di due equazioni valide per t > 0 in iL(t) e i4(t) è
che risolto
porta alla seguente equazione differenziale a coefficienti costanti in cui l'incognita è la funzione iL(t)
La soluzione di equazioni differenziali lineari a coefficienti costanti si trova con il procedimento illustrato nel seguente paragrafo
Sistema fondamentale ed omogeneo associato
Una qualsiasi incognita x(t) del sistema fondamentale, si esprime con
dove
- xP(t) è una soluzione particolare che può essere determinata con vari metodi, a seconda del tipo di alimentazione: essa corrisponde alla soluzione a regime permanente.
- xt(t) è l'integrale generale del sistema omogeneo associato a quello fondamentale, che si ottiene annullando in esso, tutti i termini noti, ovvero tutte le sorgenti di alimentazione. Corrisponde all'evoluzione libera. I termini che la compongono dovranno essere di tipo smorzato; nel caso di reti non dissipative potranno aversi evoluzioni con termini costanti od oscillatori persistenti. Esso è caratteristico della rete ed è in genere costituito dalla somma di più termini:
- esponenziali:
- cisoidali:
- esponenziali:
I parametri
sono legati alle radici dell'equazione algebrica associata, che si ottiene ponendo un'incognita al posto delle derivate della funzione, con esponente pari all'ordine di derivazione (1 per derivata prima; 2 per derivata seconda; 0 per la funzione).
α , per un'evoluzione smorzata, è un numero negativo e l'inverso del suo valore assoluto è la costante di tempo del circuito. Il termine sinusoidale si ha quando l'equazione associata ha radici complesse coniugate.
Le costanti di integrazione K vanno determinate in base al principio di continuità dell'energia immagazzinata nella rete.
Esso comporta la continuità, nell'istante in cui si verifica l'osservazione della rete, delle grandezze da cui dipende l'energia immagazzinata, ovvero le tensioni sui condensatori e le correnti negli induttori.
Entrambe queste grandezze sono la somma di una componente permanente e di una transitoria, ricavabile con i metodi descritti

Indicando con 0 l'istante di partenza, con 0 − l'istante immediatamente precedente, 0 + quello immediatamente successivo, le condizioni da imporre sono allora
I valori per l'istante 0 + si trovano ponendo t=0 nelle espressioni valide per il regime transitorio

Le equazioni precedenti forniscono un sistema che permette di determinare le costanti di integrazione.
Concludiamo a questo punto l'esercizio
Calcoliamo la corrente nell'induttore all'istante 0 − , cioè con il tasto aperto. Il circuito da considerare è quello che segue.
(Nei riquadri sono già riportati i valori delle correnti nonché i potenziali dei terminali dei bipoli rispetto al punto assunto come riferimento)
Le resistenze R1 ed R2 sono in serie e la corrente si ricava con l'equazione
Dall'equazione caratteristica associata troviamo
avremo perciò una componente transitoria del tipo
mentre la componente a regime permanente è una costante
iL,P = A che corriponde alla corrente
di seguito calcolata
La soluzione è allora
con condizioni
quindi
ed infine
Già che ci siamo aggiungiamo anche i grafici delle due correnti, tracciati con SPEQ, un bel tool matematico, gratuito, consigliato da RenzoDF.
Le correnti raggiungono entrambe il valore di regime di 10 A, dopo poco più di mezzo secondo, partendo dai valori iniziali di 6 e 12 A. La costante di tempo è
. Possiamo verificare che è
, con
, resistenza vista dai terminali dell'induttanza, quando il tasto è chiuso.

Elettrotecnica e non solo (admin)
Un gatto tra gli elettroni (IsidoroKZ)
Esperienza e simulazioni (g.schgor)
Moleskine di un idraulico (RenzoDF)
Il Blog di ElectroYou (webmaster)
Idee microcontrollate (TardoFreak)
PICcoli grandi PICMicro (Paolino)
Il blog elettrico di carloc (carloc)
DirtEYblooog (dirtydeeds)
Di tutto... un po' (jordan20)
AK47 (lillo)
Esperienze elettroniche (marco438)
Telecomunicazioni musicali (clavicordo)
Automazione ed Elettronica (gustavo)
Direttive per la sicurezza (ErnestoCappelletti)
EYnfo dall'Alaska (mir)
Apriamo il quadro! (attilio)
H7-25 (asdf)
Passione Elettrica (massimob)
Elettroni a spasso (guidob)
Bloguerra (guerra)