Come molti sanno le attuali norme di sicurezza richiedono che su alcune macchine, come ad esempio le presse, il classico comando a pedale venga sostituito da due pulsanti premuti simultaneamente.
In commercio esistono dispositivi che permettono di adeguare le macchine di vecchia concezione, senza dover sostituire l' intero gruppo di comando.
In questi giorni ho provato a realizzare una possibile soluzione. Premetto che si tratta di un lavoro puramente amatoriale e che, data la complessità delle normative, non so se il circuito può essere considerato sicuro. Ad ogni modo non dimentichiamo che qualsiasi soluzione, anche se tecnicamente valida, è a norma solo se omologata.
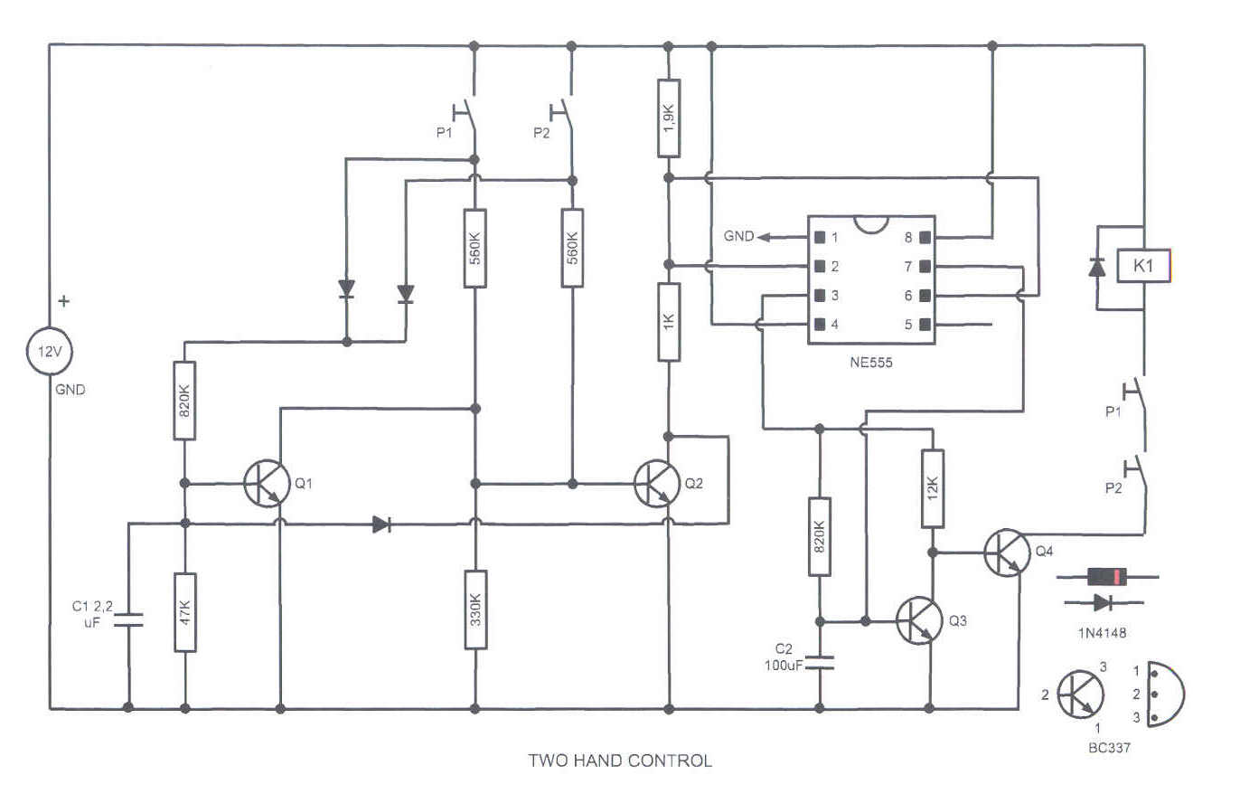
Alimentato a 12 Volt il circuito utilizza l' integrato NE555.
Premendo un solo pulsante il transistor Q2 rimane praticamente interdetto, quindi la tensione in ingresso (pin 2 e 6) rimane al di sopra di 8 Volt.
Se il secondo pulsante non viene premuto entro circa mezzo secondo Q1 si satura e porta a potenziale 0 la base di Q2. A questo punto occorre rilasciare il pulsante e ripetere il comando. Una volta saturo Q2 porta a potenziale 0 la base di Q1, che di conseguenza non può più attivarsi. Il relè torna a riposo dopo qualche secondo (dipende dal condensatore C2), in modo da obbligare l' operatore a ripetere il comando ad ogni ciclo. Anche se non indispenabili per il funzionamento (nel video non sono usati), i contatti in serie alla bobina ne impediscono l' attivazione spontanea in caso di guasto all' elettronica: sono quindi molto importanti per la sicurezza.

Elettrotecnica e non solo (admin)
Un gatto tra gli elettroni (IsidoroKZ)
Esperienza e simulazioni (g.schgor)
Moleskine di un idraulico (RenzoDF)
Il Blog di ElectroYou (webmaster)
Idee microcontrollate (TardoFreak)
PICcoli grandi PICMicro (Paolino)
Il blog elettrico di carloc (carloc)
DirtEYblooog (dirtydeeds)
Di tutto... un po' (jordan20)
AK47 (lillo)
Esperienze elettroniche (marco438)
Telecomunicazioni musicali (clavicordo)
Automazione ed Elettronica (gustavo)
Direttive per la sicurezza (ErnestoCappelletti)
EYnfo dall'Alaska (mir)
Apriamo il quadro! (attilio)
H7-25 (asdf)
Passione Elettrica (massimob)
Elettroni a spasso (guidob)
Bloguerra (guerra)