Esistono molti oscilloscopi che hanno come impedenza d'ingresso anzichè i soliti 1MΩ in parallelo a 10-20 pF, una impedenza di 50 ohm. Solitamente sono oscilloscopi a banda elevata (dai 500 MHz in su, ad esempio il 2465A) oppure plug-in particolari come il Tek 7A19.
Inoltre molti oscilloscopi vintage Tektronix hanno ottimi plug-in campionatori con banda DC-1GHz, come ad esempio il 3S1, un vero campione per l'epoca (anni '60 del secolo scorso) ma con una pecca: hanno impedenza d'ingresso di 50 ohm, necessaria al corretto funzionamento dei sampling gate a diodi utilizzati all'epoca. Il plug-in 3S1 permette di osservare segnali con una base tempi molto bassa (fino a decimi di secondo) ma... con sonde da 50 ohm! Non fanno eccezione oscilloscopi di epoche intermedie come il Philips PM3340 da 2 GHz degli anni '90, anch'esso esclusivamente con ingressi a 50 ohm. Degno di nota che in quest'ultimo caso la massima durata impostabile della base tempi fosse di 20 us, dato che non avrebbe molto senso utilizzare un oscilloscopio a campionamento sequenziale alle basse frequenze.
Il Tektronix faceva eccezione perché come scelta permetteva di utilizzare un sequential sampling plugin per tutti gli usi, dalle basse frequenze fino al GHz. E' vero che utilizzava la tecnica dell'equivalent time sampling per segnali ripetitivi, ma alle basse frequenze era in grado di acquisire i singoli campioni del segnale in sequenza uno dopo l'altro (la frequenza di campionamento era... 100 KHz!). Un plug-in molto avanzato per l'epoca!
Le sonde in dotazione utilizzabili in tali casi, va da sè, sono tipicamente 10:1 (impedenza di ingresso alla punta del probe 500Ω) oppure 100:1 (impedenza di ingresso alla punta del probe 5000Ω) e con banda passante variabile da 1 GHz a svariati GHz. Sono comunemente dette sonde Z0 e sono comuni nelle applicazioni in radiofrequenza, con segnali di ampiezza molto bassa, oppure per l'esame di segnali digitali con frequenza di clock molto elevate allo scopo di rilevare eventuali spikes.
Tali tipi di sonde hanno in comune una banda molto ampia (tipicamente svariati GHz), una capacità al probe tip bassissima (0.3 pf). Essendo puramente passive la loro impedenza di carico è bassa e rimane costante in tutte le frequenze di interesse. Sono un'alternativa "economica" (anche se in realtà possono costare dal migliaio di euro in su) rispetto ai probe attivi a FET (che sono ancora più costosi!) qualora si debbano osservare segnali in circuiti digitali high'speed.
Questo sonde hanno però diversi svantaggi, tra i quali:
1) Caricano molto il circuito sotto esame. Non e' possibile ad esempio utilizzarle per controllare la bontà di un oscillatore, quarzato o meno, dato che il più delle volte applicandole al punto sotto esame l'oscillazione si spegne oppure varia anche di parecchio.
2) Sono accoppiate in DC. Ciò significa che alterano, a volte pesantemente, la polarizzazione del circuito in esame. L'inconveniente può ovviamente essere superato inserendo in serie un condensatore di valore opportuno (esistono i cosiddetti DC-blocking capacitor preassemblati con connettori SMA o BNC o N), ma questo non elimina il problema di cui al punto 1).
3) Sono abbastanza costose e di difficile reperibilità nel caso malaugurato che le sonde originali in dotazione con l'oscilloscopio vengano danneggiate.
4) Sono abbastanza delicate: tipicamente non gradiscono potenze dissipabili maggiori di 1/4 di W e tale avvertenza è generalmente scritta a chiare lettere sul probe. Se si supera la potenza massima puff... il probe viene danneggiato irreparabilmente, perchè la sua costruzione interna è attentamente calibrata e sigillata dal costruttore.
Per risolvere tutte le problematiche suesposte, vengono proposte dai vari costruttori le sonde a FET attive, che hanno una impedenza di ingresso molto alta (da 1 megaohm a 10 megaohm) e si interfacciano con l'ingresso a 50 ohm dell'oscilloscopio. La banda puo' superare svariati GHz ma hanno un costo non indifferente (migliaia di euro). Questo anche perchè la parte attiva (il FET) si trova nel corpo del probe (la parte terminale della sonda) e altra circuiteria si trova nel box che si innesta nell'oscilloscopio. Inoltre, va da sè, essendo sonde attive, necessitano di una o più tensioni di alimentazioni.
Utilizzare una normale sonda 10:1 con un ingresso da 50 ohm non è cosa praticabile per l'ovvio motivo del disadattamento di impedenza che dà origine a riflessioni e altri artefatti sul segnale. Altrettanto impraticabile è la soluzione che spesso molti tentano: utilizzare uno spezzone di cavo coassiale da 50 ohm: le capacita' parassita della "punta" del probe e del cavo rendono tale sistema con una banda ridotta a poche decine di MHz quando va bene, e comunque non è pensabile pretendere con un tale rimpiazzo sostituire sonde Z0 che invece costano centinaia di euro. Un motivo ben ci sarà no?
Una soluzione di ripiego, abbastanza elegante ed efficace purchè non si pretendano bande passanti troppo elevate, è quella di utilizzare un probe adapter.
Come dice il nome, si tratta di un adattatore che permette di interfacciare le comuni sonde 10:1 (o anche 100:1) ad un oscilloscopio con impedenza di ingresso 50Ω.
Sonde 10:1 con banda passante da 100 a 500 MHz si trovano a prezzi umanamente accettabili. Ecco che allora un probe adapter diviene economicamente vantaggioso.
Quello che io vi propongo è il frutto di svariate ore di esperimenti e simulazioni SPICE, con le seguenti caratteristiche:
Costo: tra i 20 e i 30 euro.
Risetime compreso tra 2.4 e 2.6 ns e artefatti inferiori al 5% (no overshoot e pochissimo undershoot).
Banda passante: di conseguenza (utilizzando la nota formula
)
Range dinamico: +/- 800 mV con applicato carico in uscita di 50 ohm.
Il costo contenuto è dovuto al fatto che sono stati utilizzati componenti discreti e decisamente comuni: JFET 2N3819, BJT 2N3904/3906, uno zener, un pugno di resistenze, qualche condensatore, un paio di BNC maschio/femmina da pannello, uno scatolotto in alluminio, una piccola piastra di bachelite ramata e minuterie varie.
Per i più impazienti, ecco lo schema originario:
Con la configurazione originale, utilizzando i componenti come da schema, si è raggiunta una banda di 70-80 MHz (circa 4.5 ns risetime). Risultato decisamente degno di nota, considerando che ho utilizzato componenti decisamente "vecchi", come il buon 2N3819 e i classicissimi 2N3904/06. L'ho fatto apposta proprio per vedere quanto si riusciva a "spremere" utilizzando componenti normalissimi e spesso sottovalutati: si pensi che i 2N3904, equivalenti all'incirca ai BC547, vengono utilizzati dagli hobbisti per pilotare led o relè con le schede Arduino et similia...
Il mio obbiettivo era però quello di raggiungere una banda di almeno 100 MHz (ed eventualmente fino a 150 MHz). Il componente più critico a mio avviso era il BJT Q2 che, essendo un PNP, sicuramente influiva molto sul risetime. Memore delle mie passate esperienze con amplificatori RF wideband, ho pensato di installare in sua vece un BFT92, che ha una frequenza di transizione oltre il GHz. Sovrabbondante sicuramente per le mie esigenze, ma dato il costo contenuto (pochi decimi di euro) era un candidato ideale.
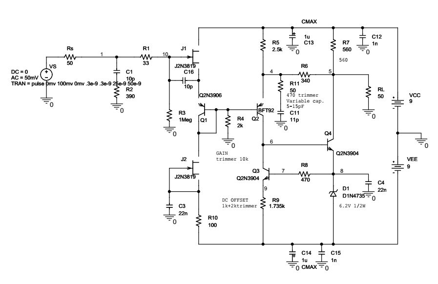
Il BFT92 ha una capacità Ce di soli 0.8 pF contro la Cibo di 10 pF del 2N3006. Una differenza notevole che ha dato risultati immediati: un risetime di 2.5/2.6 ns e una banda eccedente i 130 MHz. Lo schema aggiornato è il seguente:
E questa è la simulazione ottenuta con PSPICE:
Ovviamente il risetime di 1.6 ns non è quello ottenuto con il circuito reale, che risulta di 2.6 ns, ma rende molto bene i risultati finali ottenibili. Utilizzando il 2N3906 PSPICE forniva come risultato un risetime di 3.5 ns che poi divenivano 4 e passa nel circuito reale.
Una osservazione: gli schemi sono previsti per una simulazione con PSPICE, quindi molti simboli e scritte che possono sembrare criptici ai più sono semplicemente i parametri di simulazione. Per il resto lo schema credo sia abbastanza chiaro ed autoesplicativo. Sicuramente può fornire utili fonti di ragionamento ai neofiti osservando attentamente la topologia del circuito.
J1 è il JFET che riceve il segnale di ingresso. J2 agisce come generatore di corrente costante. Q1 compensa sia la c.d.t. dovuta alla Vbe sia le variazioni termiche insite nella Vbe stessa. Ho mantenuto per Q1 un 2N3906 anziché optare per l'omologo BFT92 (o più semplicemente un diodo 1N4148) per motivi pratici dovuti alla realizzazione fisica del circuito che, come vedremo, non è banale. Con le simulazioni PSPICE non vi sono comunque variazioni degne di nota in tutti e tre i casi, come anche all'atto pratico.
Il circuito è completamente accoppiato in DC ma in realtà è abbastanza semplice da esaminare. Q3 agisce come generatore di corrente costante, mentre il diodo zener D1 "fissa" il punto di lavoro dell'emettitore di Q4, quindi il calcolo delle polarizzazioni è estremamente facile.
Il circuito è previsto per avere un guadagno in tensione pari a 1 se la sua uscita è accoppiata a una impedenza di 50 ohm.
Degna di nota è la "pesante" controreazione data da R6 che ottiene anche il risultato voluto di ottenere una resistenza di uscita sul collettore di Q4 di soli 2-3 ohm, oltre che a compensare le "deficienze" di Q4 in termini di banda.
Il guadagno è dato da:
Ed è lievemente superiore all'unità per compensare eventuali variazioni del beta della coppia di BJT Q2-Q4 oltre che permettere un ampio controllo sugli artefatti del fronte di salita di un segnale a gradino. Il guadagno verrà poi ritoccato agendo sul trimmer multigiri R4 facendo sì che sia pari all'unità.
Il trimmer R9 è in realtà composto da una resistenza da 1k con in serie un trimmer multigiri da 2k e serve per regolare l'offset di uscita a zero (ovviamente con l'uscita caricata su 50 ohm).
La coppia R11/C11 agisce come rete di "peaking" per regolare l'overshoot sul fronte di salita del segnale. Fisicamente ho utilizzato un trimmer da 470 ohm e un condensatore variabile ceramico 5-15 pF, ma questi valori dipendono anche da come è fisicamente realizzato il circuito: su c.s., millefori o in aria. Io ho utilizzato quest'ultima soluzione in congiunzione con un piano di massa diffuso e qualche ancoraggio come si vedrà dalle foto seguenti.
C1 e R2 servono per assicurare una relativa costanza nella capacità di ingresso del circuito per tutte le frequenze di interesse. C16 agisce come "aiutino" per compensare la lentezza di reazione del 2N3819 a fronti molto ripidi: va ricavato sperimentalmente, e può variare da zero a 10 pF. Faccio notare che l'utilizzo del 2N3819 non è dovuta a una scelta progettuale, ma bensì al fatto che ne avevo diversi nel cassettino dei JFET. Se qualcuno vuole sperimentare con JFET di diverso tipo può farlo senza problemi, a patto che siano JFET previsti per l'utilizzo in VHF/UHF.
R3 è una resistenza da 1 megaohm a impasto (carbon composition) per evitare effetti di induttanza parassita. Tutte le altre resistenze sono al 2% 50ppm per minimizzare le derive termiche. I condensatori C13 e C14 sono al tantalio. Gli altri condensatori sono normali ceramici a disco (non sono necessari NP0 o C0G). L'alimentazione duale, per scelta sia progettuale che di praticità è fornita da due pile 9V alcaline. Il circuito assorbe complessivamente circa 30 mA, quindi sono garantite almeno una trentina di ore di funzionamento.
Esistono in commercio pile al litio ricaricabili da 9V, aventi lo stesso ingombro: chi prevede un consumo eccessivo di pile può orientarsi su questa soluzione, oppure prevedere un'alimentazione duale esterna. Io l'ho scartata per motivi di praticità: il probe adapter è contenuto in uno scatolotto di dimensioni contenute, pronto all'uso e senza fili "svolazzanti".
Ed ecco alcune foto della mia realizzazione: e' stata utilizzata una basetta di bachelite ramata con inseriti alcuni ancoraggi (sono pin isolati a inserto forzato) per avere un piano di massa uniforme.
Ecco la risposta al gradino ottenuta con un oscilloscopio Philips PM3340 da 2GHz:
E quella ottenuta su un Tektronix 7854 con il plugin 7A19 da 600 MHz di banda:
Una visione d'assieme del setup di laboratorio utilizzato per i test: si è utilizzato un pulser Tektronix 111 con risetime inferiore a 500 ps.
Per i più curiosi, eccon la risposta ottenuta con un oscilloscopio Tek 564 dotato di plugin 3S1 e 3T77:
A seconda delle regolazioni (che richiedono pazienza) dei trimmer di compensazione HF e della capacità C16, si sono ottenuti risetime variabili tra 2.25 e 2.6 ns, decisamente ragguardevoli, con poco o nullo overshoot e un lieve undershoot inferiore comunque al 5-8 %.
La taratura è abbastanza semplice: si agisce dapprima sul trimmer R9 per regolare l'offset (ZERO) in uscita a zero.
Dopodiché si utilizza un segnale di ampiezza nota e calibrata e si regola R4 per ottenere un guadagno unitario.
Utilizzando un generatore di segnali con risetime inferiore o uguale a 0.5 ns (500 ps) si regolano R11 e C11 per ottenere in fronte di salita con poco o niente overshoot e un risetime intorno ai 2.5-2.7 ns. A voi la scelta tra l'ottenere un segnale pulito senza overshoot ma con un risetime maggiore, oppure un segnale in uscita con un pò di overshoot e un risetime minore. Dipende dai gusti individuali.
La realizzazione fisica dovrebbe essere comprensibile dalle foto: tutti i componenti sono saldati assieme "in aria" mantenendo i collegamenti i più corti possibile. Molte resistenze sono ottenute con paralleli di due resistenze, questo per due motivi: 1) Ridurre le induttanze parassite 2) Ottenere i valori desiderati con le resistenze al 2%-1% disponibili
Ricordo che utilizzare resistenze al 2% 50ppm non è un vezzo ma serve per ottenere una ragionevole stabilità termica di tutto l'insieme. Altrimenti ci si ritroverebbe a regolare continuamente l'offset; in condizioni normali varierebbe di pochi mV a partire dall'accensione del circuito, altrimenti si potrebbero osservare derive anche di 10-20-30 mV che per deboli segnali potrebbero risultare fastidiose.
Nella foto "costruzione5.jpg" ho evidenziato con una freccia il BFT92 inserito al posto dell'originario 2N3906. E' stato un po' laborioso collegarlo, essendo un componente SMD, ma con un po' di filo nudo per wire-wrap, mano ferma e punta del saldatore a spillo il problema è stato risolto in una decina di minuti.
Le misurazioni ottenute sono state realizzate adattando l'uscita del pulser (che è di circa 10 V p.p.) con vari attenuatori SMA e una terminazione passante da 50 ohm al probe adapter.
Utilizzando una sonda Tektronix PM6106 avente banda passante di 350 MHz il risetime e' aumentato ma non in maniera significativa. La banda passante totale (Tektroni PM6106 + probe adapter) è risultata essere di circa 130 MHz.
Praticamente con una minima spesa si è potuto realizzare un adattatore con banda eccedente i 100 MHz e utilizzare le normali sonde 10:1 con oscilloscopi aventi impedenza di ingresso 50 ohm.
Il progetto è passibile di futuri miglioramenti: quando ne avrò l'occasione conto di realizzare un piccolo c.s. a microstrip e utilizzare componenti SMD in toto. Anche il transistor Q4, attualmente un 2N3094, verrà sostituito da un più performante BFR92, raggiungendo una banda di almeno 250 MHz.
Faccio notare che il piccolo spezzone di cavo coassiale da 50 ohm (RG174) che collega il collettore di Q4 al BNC di uscita si è rivelato fondamentale. Collegando semplicemente l'uscita di Q4 al BNC di uscita con uno spezzone di rame rigido dava già origini a microriflessioni e disadattamenti di impedenza. In fin dei conti stiamo parlando di un circuito che lavora su fronti di salita-discesa del nanosecondo, quindi non banale.

Elettrotecnica e non solo (admin)
Un gatto tra gli elettroni (IsidoroKZ)
Esperienza e simulazioni (g.schgor)
Moleskine di un idraulico (RenzoDF)
Il Blog di ElectroYou (webmaster)
Idee microcontrollate (TardoFreak)
PICcoli grandi PICMicro (Paolino)
Il blog elettrico di carloc (carloc)
DirtEYblooog (dirtydeeds)
Di tutto... un po' (jordan20)
AK47 (lillo)
Esperienze elettroniche (marco438)
Telecomunicazioni musicali (clavicordo)
Automazione ed Elettronica (gustavo)
Direttive per la sicurezza (ErnestoCappelletti)
EYnfo dall'Alaska (mir)
Apriamo il quadro! (attilio)
H7-25 (asdf)
Passione Elettrica (massimob)
Elettroni a spasso (guidob)
Bloguerra (guerra)