Alimentatore non limita in corrente
Moderatori:
carloc,
g.schgor,
BrunoValente,
IsidoroKZ
37 messaggi
• Pagina 2 di 4 • 1, 2, 3, 4
1
voti
Verifica comunque se c'è cortocircuito tra i pin 2 e 3, non si sa mai... e poi, se davvero c'è quel corto, ti si brucia il potenziometro quando lo ruoti verso la R da 330 ohm con l'alimentatore caricato.
-

BrunoValente
39,6k 7 11 13 - G.Master EY

- Messaggi: 7796
- Iscritto il: 8 mag 2007, 14:48
0
voti
Buongiorno,
con tanto coraggio, mi intrometto tra Voi, io non sono in grado di fare dei circuiti, ma a frequentare EY di stimoli ne viene fuori!!!!!!
Tra l'altro ci sta partecipando anche
BrunoValente
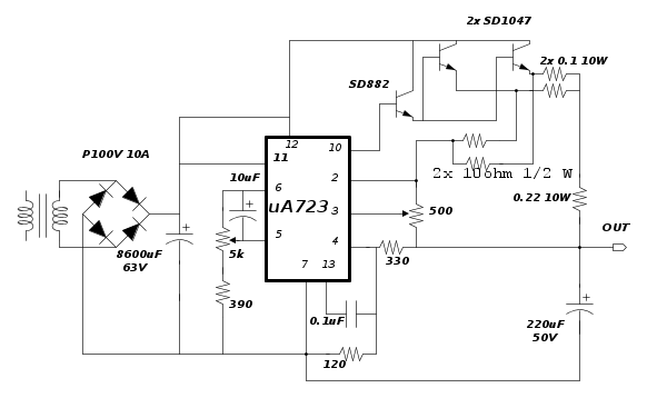
Pensavo, per ovviare ( non so se totalmente ) alla soglia dei 2,5 A che a
marco438 si potrebbe fare questa modifica al circuito ?
Ho aggiunto le due resistenze da 10 ohm inserendomi direttamente sugli E dei finali, il valore l'ho messo a intuito.
P.S.
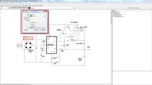
come si fa a modificare il font su fidocadj ?
quello che ho io è troppo ampio.
con tanto coraggio, mi intrometto tra Voi, io non sono in grado di fare dei circuiti, ma a frequentare EY di stimoli ne viene fuori!!!!!!
Tra l'altro ci sta partecipando anche
Pensavo, per ovviare ( non so se totalmente ) alla soglia dei 2,5 A che a
Ho aggiunto le due resistenze da 10 ohm inserendomi direttamente sugli E dei finali, il valore l'ho messo a intuito.
P.S.
come si fa a modificare il font su fidocadj ?
quello che ho io è troppo ampio.
Alex
https://www.facebook.com/Elettronicaeelettrotecnica
<< vedi di pigliare arditamente in mano, il dizionario che ti suona in bocca,
se non altro è schietto e paesano.
(Giuseppe Giusti) <<
https://www.facebook.com/Elettronicaeelettrotecnica
<< vedi di pigliare arditamente in mano, il dizionario che ti suona in bocca,
se non altro è schietto e paesano.
(Giuseppe Giusti) <<
0
voti
setteali ha scritto:come si fa a modificare il font su fidocadj ?
quello che ho io è troppo ampio.
Io invece mi intrometto solo per rispondere a
Saluto il resto dei partecipanti e seguo interessato
Edit: mi sono accorto ora che tu inserisci i valori sui componenti e da li non riesci a modificare il font; invece quello che fa Marco è cliccare sulla A (con scritto testo) in alto e li puoi fare come vuoi.
Il futuro appartiene a coloro che credono nella bellezza dei propri sogni.
Formule LaTeX
Uso di LaTeX sul forum
⋮ƎlectroYou
Formule LaTeX
Uso di LaTeX sul forum
⋮ƎlectroYou
0
voti
ti ringrazio
wall87, pensavo si potesse cambiare anche quello sui componenti, ma cambiarlo sul default non è possibile?


Alex
https://www.facebook.com/Elettronicaeelettrotecnica
<< vedi di pigliare arditamente in mano, il dizionario che ti suona in bocca,
se non altro è schietto e paesano.
(Giuseppe Giusti) <<
https://www.facebook.com/Elettronicaeelettrotecnica
<< vedi di pigliare arditamente in mano, il dizionario che ti suona in bocca,
se non altro è schietto e paesano.
(Giuseppe Giusti) <<
0
voti
Di Default devi andare su File - Opzioni e poi sulla scheda "Disegno" da li cambia anche il font dei componenti.
Il futuro appartiene a coloro che credono nella bellezza dei propri sogni.
Formule LaTeX
Uso di LaTeX sul forum
⋮ƎlectroYou
Formule LaTeX
Uso di LaTeX sul forum
⋮ƎlectroYou
0
voti
Prrima di tutto ringrazio
setteali per l'interessamento e appena avro' tempo valutero' la cosa.
Poi, visto che siamo in tema, chiederei a
wall87, che si dimostra molto esperto, se e' possibile fissare i parametri nel quadretto relativo al testo.
Mi spiego meglio: quando si preme sul tasto "A Testo", si apre una finestra per inserire i dati e, nelle righe relative a dimensione X e Y, si presentano sempre (almeno a me) di default i numeri 3 e 4 ,relative alla misura.
Ora io vorrei, se possibile, che questi due parametri venissero fissati di default entrambi sul 2 ( che e' la dimensione che uso piu' spesso ) per non costringermi a cambiarli ogni volta.
Un grazie anticipato.
Poi, visto che siamo in tema, chiederei a
Mi spiego meglio: quando si preme sul tasto "A Testo", si apre una finestra per inserire i dati e, nelle righe relative a dimensione X e Y, si presentano sempre (almeno a me) di default i numeri 3 e 4 ,relative alla misura.
Ora io vorrei, se possibile, che questi due parametri venissero fissati di default entrambi sul 2 ( che e' la dimensione che uso piu' spesso ) per non costringermi a cambiarli ogni volta.
Un grazie anticipato.
marco
0
voti
Grazie, ma non mi definirei un esperto; piuttosto uno smanettone che quando si pone davanti un problema cerca di risolverlo
Tornando al tuo problema mi sa che non si possa fare quello che tu chiedi (o almeno io non so come si faccia), ho provato a guardare ma nelle impostazioni generali non ho trovato nulla; e ogni volta che clicchi sulla "A testo" anche se modifichi quei valori alla fine tornano di default a 3 e 4.
Casomai puoi inserire un post qui e sentire
DarwinNE cosa ti dice; magari per le versioni future si può pensare di implementare qualche cosa.
Per cercare di ovviare parzialmente al tuo problema puoi cliccare su "A testo", modificare una volta i valori mettendoli a tuo piacimento e poi copiare le scritte che hai fatto, così non li devi inserire di nuovo, dovrai solo rieditare il testo.
Lo so, non è molto piacevole ma di più non saprei proprio cosa fare.
Saluti.
Tornando al tuo problema mi sa che non si possa fare quello che tu chiedi (o almeno io non so come si faccia), ho provato a guardare ma nelle impostazioni generali non ho trovato nulla; e ogni volta che clicchi sulla "A testo" anche se modifichi quei valori alla fine tornano di default a 3 e 4.
Casomai puoi inserire un post qui e sentire
Per cercare di ovviare parzialmente al tuo problema puoi cliccare su "A testo", modificare una volta i valori mettendoli a tuo piacimento e poi copiare le scritte che hai fatto, così non li devi inserire di nuovo, dovrai solo rieditare il testo.
Lo so, non è molto piacevole ma di più non saprei proprio cosa fare.
Saluti.

Il futuro appartiene a coloro che credono nella bellezza dei propri sogni.
Formule LaTeX
Uso di LaTeX sul forum
⋮ƎlectroYou
Formule LaTeX
Uso di LaTeX sul forum
⋮ƎlectroYou
0
voti
setteali ha scritto:Pensavo, per ovviare ( non so se totalmente ) alla soglia dei 2,5 A che amarco438 si potrebbe fare questa modifica al circuito ?
...
Ho aggiunto le due resistenze da 10 ohm inserendomi direttamente sugli E dei finali, il valore l'ho messo a intuito.
Non mi pare possa funzionare ma prova a spiegare cosa hai in mente, magari mi sbaglio.
-

BrunoValente
39,6k 7 11 13 - G.Master EY

- Messaggi: 7796
- Iscritto il: 8 mag 2007, 14:48
0
voti
setteali ha scritto:Pensavo, per ovviare ( non so se totalmente ) alla soglia dei 2,5 A
Se ne era parlato in questa discussione. Si può usare un diodo in serie al positivo, ha i suoi inconvenienti ma funziona
0
voti
Pensavo di fare la lettura di corrente non solo sulla resistenza da 0,22ohm , ma anche con le resistenze degli E da 0,1 ohm.
Avendo così 0,32 ohm ed avrei una soglia più bassa, anche se non certo da zero.
Secondo me sarebbe intorno ad 1,8 A.

Avendo così 0,32 ohm ed avrei una soglia più bassa, anche se non certo da zero.
Secondo me sarebbe intorno ad 1,8 A.

Alex
https://www.facebook.com/Elettronicaeelettrotecnica
<< vedi di pigliare arditamente in mano, il dizionario che ti suona in bocca,
se non altro è schietto e paesano.
(Giuseppe Giusti) <<
https://www.facebook.com/Elettronicaeelettrotecnica
<< vedi di pigliare arditamente in mano, il dizionario che ti suona in bocca,
se non altro è schietto e paesano.
(Giuseppe Giusti) <<
37 messaggi
• Pagina 2 di 4 • 1, 2, 3, 4
Chi c’è in linea
Visitano il forum: Majestic-12 [Bot] e 55 ospiti

Elettrotecnica e non solo (admin)
Un gatto tra gli elettroni (IsidoroKZ)
Esperienza e simulazioni (g.schgor)
Moleskine di un idraulico (RenzoDF)
Il Blog di ElectroYou (webmaster)
Idee microcontrollate (TardoFreak)
PICcoli grandi PICMicro (Paolino)
Il blog elettrico di carloc (carloc)
DirtEYblooog (dirtydeeds)
Di tutto... un po' (jordan20)
AK47 (lillo)
Esperienze elettroniche (marco438)
Telecomunicazioni musicali (clavicordo)
Automazione ed Elettronica (gustavo)
Direttive per la sicurezza (ErnestoCappelletti)
EYnfo dall'Alaska (mir)
Apriamo il quadro! (attilio)
H7-25 (asdf)
Passione Elettrica (massimob)
Elettroni a spasso (guidob)
Bloguerra (guerra)




