Cos'è ElectroYou | Login Iscriviti

ElectroYou - la comunità dei professionisti del mondo elettrico

Come ottenere un relay bistabile ?

Elettronica lineare e digitale: didattica ed applicazioni

Moderatori: Foto Utentecarloc, Foto Utenteg.schgor, Foto UtenteBrunoValente, Foto UtenteIsidoroKZ

0
voti

[11] Re: Come ottenere un relay bistabile ?

Messaggioda Foto Utentesetteali » 5 nov 2020, 19:53

Foto UtenteMarcoD, si è interessante anche questo circuito, senz'altro faccio una prova e ti farò sapere, grazie.
Alex
https://www.facebook.com/Elettronicaeelettrotecnica

<< vedi di pigliare arditamente in mano, il dizionario che ti suona in bocca,
se non altro è schietto e paesano.
(Giuseppe Giusti) <<
Avatar utente
Foto Utentesetteali
11,9k 5 5 9
Master
Master
 
Messaggi: 5922
Iscritto il: 15 dic 2013, 21:09

0
voti

[12] Re: Come ottenere un relay bistabile ?

Messaggioda Foto UtenteMax2433BO » 6 nov 2020, 8:33

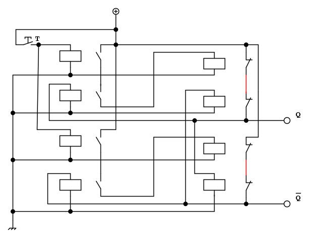
Ieri sera, mentre guidavo :mrgreen: , mi sono fermato a pensare al circuito che avevo disegnato e mi sono accorto di aver rappresentato male i collegamenti delle coppie di relè di destra che, di fatto, devono corrispondere a due porte NOR a due ingressi.

Pertanto, il collegamento corretto sarebbe il seguente, dove, in rosso, ho rappresentato il giusto cablaggio:



@ Foto Utentelelerelele

lelerelele ha scritto:(...) a rigor di logica, mi pare che avere un funzionamento da flip-flop, senza un clock non funzioni...magari mi sbaglio. :?


Effettivamente il circuito che ho proposto è la trasposizione a relè del seguente T-Flip Flop realizzato con porte AND e NOR



dove, effettivamente, è previsto anche un ingresso di clock, ma, in pratica, non è altro che una sorta di "abilitazione" del Flip Flop alla commutazione.

Nel nostro caso, visto che si vuole che l'uscita commuti ad ogni pressione del pulsante, mi è sembrato superfluo il suo inserimento nel circuito...

... poi, magari, mi sbaglio. :mrgreen:

@ Foto Utentesetteali

setteali ha scritto:(...) andrebbero ritardati leggermente a gruppi e realizzare una melodia :D


... magari si riesce a ottenere qualcosa del genere



(:OO:)

O_/ Max
Disapprovo quello che dite, ma difenderò fino alla morte il vostro diritto di dirlo [attribuita a Voltaire]

La gentilezza dovrebbe diventare lo stile naturale della vita, non l'eccezione [Siddhārtha Gautama]
Avatar utente
Foto UtenteMax2433BO
18,6k 4 11 13
G.Master EY
G.Master EY
 
Messaggi: 4724
Iscritto il: 25 set 2013, 16:29
Località: Universo - Via Lattea - Sistema Solare - Terzo pianeta...

0
voti

[13] Re: Come ottenere un relay bistabile ?

Messaggioda Foto UtenteMarcoD » 6 nov 2020, 9:35

Alcune considerazioni/affinamento del progetto a naso del FF a transistor.

Occore definire dei tempi:
Il pulsante viene premuto dal dito per massimo 0,2 secondi
Passa un tempo minimo di 2 secondi fra una commutazione e la successiva.

Quindi la costante di tempo R5 x C1 deve essere maggiore di 0,2 e minore di 2 secondi

Tenendo fisso R5 = 10 kohm
allora C1 dovrebbe valere supponiamo 0,2 / (10k) = 20 uF e non 0,1 uF come messo a naso.

Il funzionamento si basa sulla differenza fra 0,7V soglia conduzione della Vbe
e 0,2 V soglia saturazione, e tensione alimentazione di 5 ..12 V.
Forse il funzionamento è più stabile con una tensione di alimentazione pià bassa, ossia 5 V.
O_/
Avatar utente
Foto UtenteMarcoD
12,2k 5 9 13
Master EY
Master EY
 
Messaggi: 6696
Iscritto il: 9 lug 2015, 16:58
Località: Torino

0
voti

[14] Re: Come ottenere un relay bistabile ?

Messaggioda Foto Utentestefanopc » 6 nov 2020, 10:14

Fig_3_Eng.gif

Ho trovato questo schema interessante in rete..
Sembra che al posto di R1 si può mettere il rele direttamente col diodo antiparallelo.
Potrebbe valere la pena di abbassare i valori delle resistenze per renderlo più immune ai disturbi.

Ciao
600 Elettra
Avatar utente
Foto Utentestefanopc
13,3k 5 9 13
Master EY
Master EY
 
Messaggi: 5567
Iscritto il: 4 ago 2020, 9:11

0
voti

[15] Re: Come ottenere un relay bistabile ?

Messaggioda Foto Utentesetteali » 7 nov 2020, 2:32

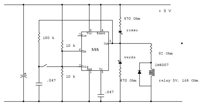
Dopo diversi circuiti provati su BB ho deciso di realizzarlo con lo NE555.
Devo dire che non tutti i circuiti che ho trovato in rete fossero funzionanti, ma su quei circuiti che funzionavano ha trovato che o erano rumorosi o che per aggiungere i due led indicatori di posizione dovevo aggiungere qualche componente in più e un transistor.
Ho provato anche il circuito di Foto UtenteMarcoD, ma devo dire che non mi ha funzionato , non riusciva a rimanere in posizione.
Ho provato anche il circuito di Foto Utentestefanopc e anche questo non ha funzionato.

Il circuito che ho realizzato è questo :


Il circuito funziona benissimo e ha un consumo soddisfacente, alimentandolo ad 8 V, che è la tensione che ho a disposizione, consuma 26 mA in una posizione ( con relay non attivo) e 66 mA ( con relay attivo ).
Non ho notato problemi con disturbi , tipo un motore in CC sulla stessa alimentazione e nemmeno andando a toccare con un cacciavite tenuto in mano dallo stelo, vari punti del circuito.

Per togliere un po' di curiosità, questo circuito commuterà un microfono tra due transceiver, si poteva utilizzare un doppio commutatore a levetta, ma ho preferito usare un commutatore a bilanciere dx & sx che è in posizione orizzontale, perché sarà più veloce nell'uso e più facile a commutare, è vero che dovrò costruire la leva orizzontale imperniata al centro, ma avrà i suoi vantaggi.
Questo fa parte su un contenitore dove c'è un balance tra i due padiglioni della cuffia, per avere il bilanciamento del volume sui padiglioni per bilanciare la differenza di udito delle orecchie, perché la cuffia avrà in ingresso il segnale proveniente da due ricevitori, logicamente sintonizzati su bande diverse.

E' per questo che ho cercato di ridurre al minimo dei tempi manuali, quando è in contest ci sono dei momenti che anche una parola di troppo oppure una lettere in CW sarebbe una perdita di tempo :-)
Alex
https://www.facebook.com/Elettronicaeelettrotecnica

<< vedi di pigliare arditamente in mano, il dizionario che ti suona in bocca,
se non altro è schietto e paesano.
(Giuseppe Giusti) <<
Avatar utente
Foto Utentesetteali
11,9k 5 5 9
Master
Master
 
Messaggi: 5922
Iscritto il: 15 dic 2013, 21:09

1
voti

[16] Re: Come ottenere un relay bistabile ?

Messaggioda Foto Utentestefanopc » 7 nov 2020, 9:35

Il 555 per questa tipologia di circuito non ha rivali se vuoi piu velocità e meno consumo esiste anche la versione CMOS.
Non so se mancano solo nel disegno ma sui LED non vedo le resistenze di limitazione.
Spero che poi tu le abbia utilizzate e anche il led verde mi sembra orientato stranamente.
Ciao e buon ascolto.
600 Elettra
Avatar utente
Foto Utentestefanopc
13,3k 5 9 13
Master EY
Master EY
 
Messaggi: 5567
Iscritto il: 4 ago 2020, 9:11

1
voti

[17] Re: Come ottenere un relay bistabile ?

Messaggioda Foto Utentesetteali » 7 nov 2020, 9:48

Buongiorno Foto Utentestefanopc :-) grazie per la nota, mi sono rimaste sulla tastiera, le metto subito.

Sapevo dell'esistenza dei CMos , intanto le prove le faccio con questo, se poi vedo che c'è bisogno di minor consumo, lo userò.
Alex
https://www.facebook.com/Elettronicaeelettrotecnica

<< vedi di pigliare arditamente in mano, il dizionario che ti suona in bocca,
se non altro è schietto e paesano.
(Giuseppe Giusti) <<
Avatar utente
Foto Utentesetteali
11,9k 5 5 9
Master
Master
 
Messaggi: 5922
Iscritto il: 15 dic 2013, 21:09

1
voti

[18] Re: Come ottenere un relay bistabile ?

Messaggioda Foto Utenteg.schgor » 7 nov 2020, 9:55

Utilizzando solo relè ne bastano 3 (con doppio scambio) per risolvere il problema.

La soluzione è data qui (2° esempio) e qui (post[67] e [68]).
Avatar utente
Foto Utenteg.schgor
57,8k 9 12 13
G.Master EY
G.Master EY
 
Messaggi: 16971
Iscritto il: 25 ott 2005, 9:58
Località: MILANO

0
voti

[19] Re: Come ottenere un relay bistabile ?

Messaggioda Foto Utentesetteali » 7 nov 2020, 10:04

Buongiorno Foto Utenteg.schgor mi fa piacere il tuo intervento, ma sinceramente io non riesco a capire quelle scritture, non ho mai affrontato questo sistema di programmazione.
Alex
https://www.facebook.com/Elettronicaeelettrotecnica

<< vedi di pigliare arditamente in mano, il dizionario che ti suona in bocca,
se non altro è schietto e paesano.
(Giuseppe Giusti) <<
Avatar utente
Foto Utentesetteali
11,9k 5 5 9
Master
Master
 
Messaggi: 5922
Iscritto il: 15 dic 2013, 21:09

0
voti

[20] Re: Come ottenere un relay bistabile ?

Messaggioda Foto Utenteg.schgor » 7 nov 2020, 11:03

Nel post[68] c'è lo schema a relè equivalente:
Com è il comando d'uscita
R1 memorizza lo stato
il terzo serve a ripetere contatti del pulsante
Avatar utente
Foto Utenteg.schgor
57,8k 9 12 13
G.Master EY
G.Master EY
 
Messaggi: 16971
Iscritto il: 25 ott 2005, 9:58
Località: MILANO

PrecedenteProssimo

Torna a Elettronica generale

Chi c’è in linea

Visitano il forum: Nessuno e 58 ospiti