Cos'è ElectroYou | Login Iscriviti

ElectroYou - la comunità dei professionisti del mondo elettrico

Dubbio display LCD

Elettronica lineare e digitale: didattica ed applicazioni

Moderatori: Foto Utentecarloc, Foto Utenteg.schgor, Foto UtenteBrunoValente, Foto UtenteIsidoroKZ

0
voti

[21] Re: Dubbio display LCD

Messaggioda Foto Utentesimo85 » 2 ago 2014, 20:56

Dunque, sono riuscito a far visualizzare qualche geroglifico..

Evidentemente avevo sbagliato i collegamenti:



Tenendo anche conto del fatto che sto usando questo tutorial:
http://arduino.cc/en/Tutorial/LiquidCrystal
Quindi qualcosa scrive...

Ma la retroilluminazione continua a non funzionare.
Avatar utente
Foto Utentesimo85
30,9k 7 12 13
Disattivato su sua richiesta
 
Messaggi: 9927
Iscritto il: 30 ago 2010, 4:59

1
voti

[22] Re: Dubbio display LCD

Messaggioda Foto Utenteedgar » 2 ago 2014, 20:58

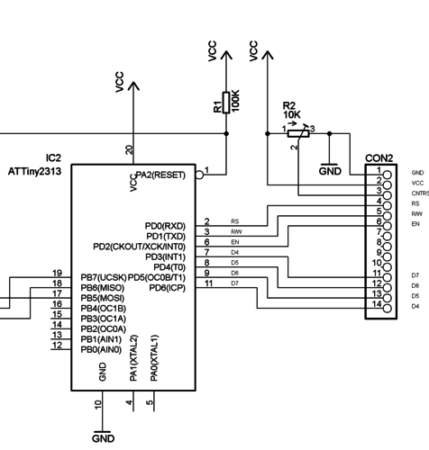
Questo sono certo che funziona. Sono indicati anche i segnali del display.

LCD Tester ATTiny copy.png


Il pin r/w può essere gestito come in questo caso oppure tenuto a massa.
I pin D0-D3 del display -non collegati in modalità 4 bit - si possono lasciare flottanti o mettere a massa

La retroilluminazione non è che non funzioni, NON C'E'!
Avatar utente
Foto Utenteedgar
10,0k 4 5 8
Master
Master
 
Messaggi: 5230
Iscritto il: 15 set 2012, 22:59

0
voti

[23] Re: Dubbio display LCD

Messaggioda Foto Utentesimo85 » 2 ago 2014, 21:01

edgar ha scritto:La retroilluminazione non è che non funzioni, NON C'E'!


:shock:

Ho letto male il datasheet ? Dove sto sbagliando ?

Ad ogni modo è normale che mandi in uscita quei caratteri a caso ?
Avatar utente
Foto Utentesimo85
30,9k 7 12 13
Disattivato su sua richiesta
 
Messaggi: 9927
Iscritto il: 30 ago 2010, 4:59

1
voti

[24] Re: Dubbio display LCD

Messaggioda Foto Utenteedgar » 2 ago 2014, 21:07

Questo è un display con retroilluminazione. Nota sulla destra quell'affare bianco con i due fili saldati sul PCB: quello è il diffusore della retroilluminazione che nel tuo manca, si vede chiaramente.
I caratteri a caso, se qualcosa non è collegato correttamente o le temporizzazioni sono troppo veloci o sbagliate sono all'ordine del giorno :ok:
Avatar utente
Foto Utenteedgar
10,0k 4 5 8
Master
Master
 
Messaggi: 5230
Iscritto il: 15 set 2012, 22:59

0
voti

[25] Re: Dubbio display LCD

Messaggioda Foto Utentesimo85 » 2 ago 2014, 21:11

Bene. Quello dei caratteri allora non è un problema, essendo una prova fast & fourious con Arduino mi accontento..

Ma quindi, scusa una ultima domanda Foto Utenteedgar, perché ci sono i pin per l' anodo e catodo ?
Avatar utente
Foto Utentesimo85
30,9k 7 12 13
Disattivato su sua richiesta
 
Messaggi: 9927
Iscritto il: 30 ago 2010, 4:59

0
voti

[26] Re: Dubbio display LCD

Messaggioda Foto Utentesimo85 » 2 ago 2014, 21:14

OK FUNZIONA, erano sballate le temporizzazioni dei caratteri ! :-)
Avatar utente
Foto Utentesimo85
30,9k 7 12 13
Disattivato su sua richiesta
 
Messaggi: 9927
Iscritto il: 30 ago 2010, 4:59

1
voti

[27] Re: Dubbio display LCD

Messaggioda Foto Utenteedgar » 2 ago 2014, 21:14

simo85 ha scritto:Ma quindi, scusa una ultima domanda Foto Utenteedgar, quindi perché ci sono i pin per l' anodo e catodo ?

E' un'opzione, se usano un display solo riflettivo non montano l'illuminazione ma usano lo stesso PCB. Se noti ci sono anche dei jumper a saldare per configurazioni diverse. Hanno un solo PCB per diversi modelli
Avatar utente
Foto Utenteedgar
10,0k 4 5 8
Master
Master
 
Messaggi: 5230
Iscritto il: 15 set 2012, 22:59

1
voti

[28] Re: Dubbio display LCD

Messaggioda Foto Utenteedgar » 2 ago 2014, 21:16

simo85 ha scritto:OK FUNZIONA, erano sballate le temporizzazioni dei caratteri ! :-)


:ok:
Avatar utente
Foto Utenteedgar
10,0k 4 5 8
Master
Master
 
Messaggi: 5230
Iscritto il: 15 set 2012, 22:59

1
voti

[29] Re: Dubbio display LCD

Messaggioda Foto UtenteWALTERmwp » 2 ago 2014, 21:28

Eh si, mi sa che ha ragione Foto Utenteedgar; guardando il Post [17] sembrerebbe proprio un display senza retroilluminazione.
A questo punto hai confermato che funziona e non credo sia più necessario lanciarlo dalla finestra.

Saluti

p.s.
mi è sorto un dubbio: a prescindere dal costo, non è che te lo hanno venduto come display retroilluminato ?
W - U.H.F.
Avatar utente
Foto UtenteWALTERmwp
30,2k 4 8 13
G.Master EY
G.Master EY
 
Messaggi: 8990
Iscritto il: 17 lug 2010, 18:42
Località: le 4 del mattino

0
voti

[30] Re: Dubbio display LCD

Messaggioda Foto Utentesimo85 » 2 ago 2014, 21:41

In fin dei conti non lo avrei mai fatto. :-)
Avatar utente
Foto Utentesimo85
30,9k 7 12 13
Disattivato su sua richiesta
 
Messaggi: 9927
Iscritto il: 30 ago 2010, 4:59

PrecedenteProssimo

Torna a Elettronica generale

Chi c’è in linea

Visitano il forum: Nessuno e 52 ospiti