Controllo carica batterie Ni-Cd
Moderatori:
carloc,
g.schgor,
BrunoValente,
IsidoroKZ
0
voti
Direi che funziona tutto eccetto il led che si accende solo quando la tensione di uscita arriva a poco più di 2V, poi si spegne ma la tensione di carica continua a salire fino a quando raggiunge i 14,5V.
0
voti
Prova piuttosto con uno zener da 10 - 12 V da 1.2 o piu W (due da 6V in serie) .
Il led di che tipo è?
A 1 mA si accende almeno un po' o ce ne vogliono 10?
Hai un led piu efficente magari rosso?
Ciao
Il led di che tipo è?
A 1 mA si accende almeno un po' o ce ne vogliono 10?
Hai un led piu efficente magari rosso?
Ciao
600 Elettra
0
voti
Dopo aver accertato che in uscita la regolazione di corrente funziona lo colleghi in uscita al posto del carico.
Lo zener alimentato a corrente costante (100mA) dovrebbe portarsi alla sua tensione Vz ad esempio 12 V.
In queste condizioni il led si accende?
Ciao
Lo zener alimentato a corrente costante (100mA) dovrebbe portarsi alla sua tensione Vz ad esempio 12 V.
In queste condizioni il led si accende?
Ciao
600 Elettra
0
voti
Ho messo un led rosso e rimane acceso fino a quando la tensione di uscita arriva a12V, poi il led si spegne ma la tensione di uscita continua a salire fino a raggiungere i 14,5V.
Devo assentarmi 10 minuti.
Devo assentarmi 10 minuti.
0
voti
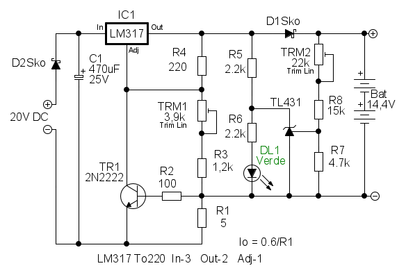
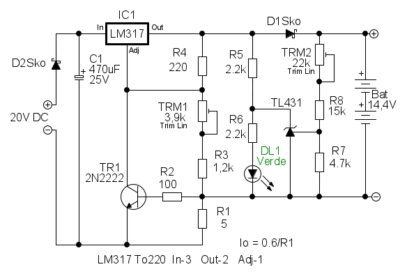
Non rimanerci male Stefano ma credo che il mio schema al passaggio [23] sia tutto sommato migliore. Il led verde si accende a carica completata, a 14,5V. Poi la tensione è sempre presente in uscita ma con una corrente minore di 1mA a batteria carica.
0
voti
Non ho motivo di rimanerci male ho solo fatto dei disegni che verranno sicuramente utili.
Lo schema in [23] non carica a corrente costante e fa il controllo (Led) di carica con uno zener senza possibilità di regolazione.
A questo punto servirebbe un TL431 per comandare il led con relativo trimmer per la regolazione.
Il trimmer 1 regola la massima tensione in uscita.
Il trimmer 2 regola la tensione a cui si spegne il Led di Carica.
Il valore di R1 determina la massima corrente di carica.
Ciao
Lo schema in [23] non carica a corrente costante e fa il controllo (Led) di carica con uno zener senza possibilità di regolazione.
A questo punto servirebbe un TL431 per comandare il led con relativo trimmer per la regolazione.
Il trimmer 1 regola la massima tensione in uscita.
Il trimmer 2 regola la tensione a cui si spegne il Led di Carica.
Il valore di R1 determina la massima corrente di carica.
Ciao
600 Elettra
Chi c’è in linea
Visitano il forum: Nessuno e 43 ospiti

Elettrotecnica e non solo (admin)
Un gatto tra gli elettroni (IsidoroKZ)
Esperienza e simulazioni (g.schgor)
Moleskine di un idraulico (RenzoDF)
Il Blog di ElectroYou (webmaster)
Idee microcontrollate (TardoFreak)
PICcoli grandi PICMicro (Paolino)
Il blog elettrico di carloc (carloc)
DirtEYblooog (dirtydeeds)
Di tutto... un po' (jordan20)
AK47 (lillo)
Esperienze elettroniche (marco438)
Telecomunicazioni musicali (clavicordo)
Automazione ed Elettronica (gustavo)
Direttive per la sicurezza (ErnestoCappelletti)
EYnfo dall'Alaska (mir)
Apriamo il quadro! (attilio)
H7-25 (asdf)
Passione Elettrica (massimob)
Elettroni a spasso (guidob)
Bloguerra (guerra)



