Salve, premetto che sono un po arrugginito con l'elettronica, per questo chiedo il vostro aiuto.
Devo realizzare una lampada che abbia 4 LED blu alimentati a 12V con un alimentatorino. Il problema è che i led si devono accendere automaticamente quando fa buio. Avevo pensato ad una FOTORESISTENZA che azionasse un Transistor In modalita ON/OFF, che aimenta i led.
il problema è che nn so come costruire il circuitino. potete aiutartmi?
Ringrazio anticipatamente per l'aiuto.
Crepuscolare per lampada con 4 LED blu
Moderatori:
carloc,
g.schgor,
BrunoValente,
IsidoroKZ
20 messaggi
• Pagina 1 di 2 • 1, 2
0
voti
0
voti
cerca in giro degli schemi che descrivano il circuito con operazionali a trigger di schmitt.
Qui solo un'idea di partenza.
http://it.wikipedia.org/wiki/Trigger_di_Schmitt
Qui solo un'idea di partenza.
http://it.wikipedia.org/wiki/Trigger_di_Schmitt
0
voti
Il tuo problema verte sul fatto che i LED devono accendersi di botto, o possono anche "sfumare"?
Per usare un simulatore devi conoscere più elettronica di lui. [
IsidoroKZ]
40. There are two ways to write error-free programs; only the third one works.
[Alan J. Perlis, Epigrams on Programming]
40. There are two ways to write error-free programs; only the third one works.
[Alan J. Perlis, Epigrams on Programming]
0
voti
una cosa tipo questa: 
POTETE DIRMI COME MODIFICARE LA RESISTENZA PER POTER PILOTARE IL TRANSISTOR E FAR ACCENDERE 4 LED CHE ASSORBONO 25ma l'uno con una tensione da 12v?
che transistor devo prendere?

POTETE DIRMI COME MODIFICARE LA RESISTENZA PER POTER PILOTARE IL TRANSISTOR E FAR ACCENDERE 4 LED CHE ASSORBONO 25ma l'uno con una tensione da 12v?
che transistor devo prendere?
0
voti
Per usare un simulatore devi conoscere più elettronica di lui. [
IsidoroKZ]
40. There are two ways to write error-free programs; only the third one works.
[Alan J. Perlis, Epigrams on Programming]
40. There are two ways to write error-free programs; only the third one works.
[Alan J. Perlis, Epigrams on Programming]
2
voti
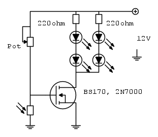
Questo potrebbe essere uno schema che fa al caso tuo. Il valore del potenziometro dipende dalla fotoresistenza che usi.
Per usare proficuamente un simulatore, bisogna sapere molta più elettronica di lui
Plug it in - it works better!
Il 555 sta all'elettronica come Arduino all'informatica! (entrambi loro malgrado)
Se volete risposte rispondete a tutte le mie domande
Plug it in - it works better!
Il 555 sta all'elettronica come Arduino all'informatica! (entrambi loro malgrado)
Se volete risposte rispondete a tutte le mie domande
0
voti
Ringrazio tutti per l'aiuto, e per gli schemi che mi avete postato.
proverò l'ultimo circuito.
quale fotoresistenza mi consigliate di usare e quale potenziometro. un trimmer va bene uguale?
proverò l'ultimo circuito.
quale fotoresistenza mi consigliate di usare e quale potenziometro. un trimmer va bene uguale?
20 messaggi
• Pagina 1 di 2 • 1, 2
Chi c’è in linea
Visitano il forum: Nessuno e 73 ospiti

Elettrotecnica e non solo (admin)
Un gatto tra gli elettroni (IsidoroKZ)
Esperienza e simulazioni (g.schgor)
Moleskine di un idraulico (RenzoDF)
Il Blog di ElectroYou (webmaster)
Idee microcontrollate (TardoFreak)
PICcoli grandi PICMicro (Paolino)
Il blog elettrico di carloc (carloc)
DirtEYblooog (dirtydeeds)
Di tutto... un po' (jordan20)
AK47 (lillo)
Esperienze elettroniche (marco438)
Telecomunicazioni musicali (clavicordo)
Automazione ed Elettronica (gustavo)
Direttive per la sicurezza (ErnestoCappelletti)
EYnfo dall'Alaska (mir)
Apriamo il quadro! (attilio)
H7-25 (asdf)
Passione Elettrica (massimob)
Elettroni a spasso (guidob)
Bloguerra (guerra)








