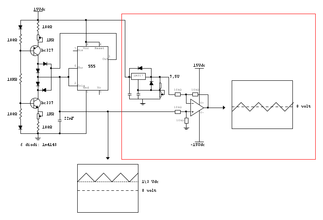
Ciao, ho realizzato un circuito con un Ne555 che produce in uscita un'onda triangolare ( http://all-electric.com/schematic/etici ... slopes.htm ), tramite i due potenziometri da 1000 Ohm è possibile variare il fronte di salita e di discesa dell'onda sopracitata; sostituendo la capacità da 22nF è possibile variarne la frequenza.
L'onda triangolare in uscita ha un offset (spero sia la terminologia corretta) di 1\3Vcc; vorrei se possibile, tramite un amplificatore operazionale in configurazione differenziale, variare questo offset affinchè il valore medio risulti zero.
Ho provato a disegnare lo schema in fidocad, la parte evidenziata in rosso è la parte che andrei ad aggiungere al circuito già sbrogliato; è corretta? Conoscete un modo migliore per ottenere lo scopo (ammesso e non concesso che questo modo sia corretto)?
Grazie,
Francesco V.
Regolazione "offset" onda triangolare
Moderatori:
carloc,
g.schgor,
BrunoValente,
IsidoroKZ
5 messaggi
• Pagina 1 di 1
2
voti
Direi che non hai bisogno dell'LM317, basta calcolare giuste le resistenze del sommatore. Il sommatore puoi anche farlo con un semplice sommatore invertente.
It's a sin to write
instead of
(Anonimo).
...'cos you know that
ain't
, right?
You won't get a sexy tan if you write
in lieu of
.
Take a log for a fireplace, but don't take
for
arithm.
instead of
(Anonimo)....'cos you know that
ain't
, right?You won't get a sexy tan if you write
in lieu of
.Take a log for a fireplace, but don't take
for
arithm.-

DirtyDeeds
55,9k 7 11 13 - G.Master EY

- Messaggi: 7012
- Iscritto il: 13 apr 2010, 16:13
- Località: Somewhere in nowhere
4
voti
PS: divertente il circuito... per chi si chiedesse come funziona: il condensatore da 22 nF è caricato e scaricato dai due generatori di corrente costante, selezionati alternativamente per mezzo del deviatore di corrente costituito dai 4 diodi, comandato dall'uscita del 555.
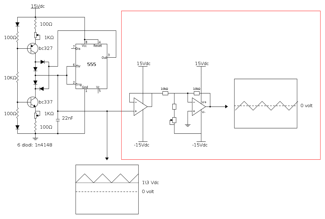
In ogni caso, anteponi a qualunque sommatore un buffer, altrimenti avrai una deformazione della forma d'onda. Diciamo che lo farei più o meno così:
In ogni caso, anteponi a qualunque sommatore un buffer, altrimenti avrai una deformazione della forma d'onda. Diciamo che lo farei più o meno così:
It's a sin to write
instead of
(Anonimo).
...'cos you know that
ain't
, right?
You won't get a sexy tan if you write
in lieu of
.
Take a log for a fireplace, but don't take
for
arithm.
instead of
(Anonimo)....'cos you know that
ain't
, right?You won't get a sexy tan if you write
in lieu of
.Take a log for a fireplace, but don't take
for
arithm.-

DirtyDeeds
55,9k 7 11 13 - G.Master EY

- Messaggi: 7012
- Iscritto il: 13 apr 2010, 16:13
- Località: Somewhere in nowhere
0
voti
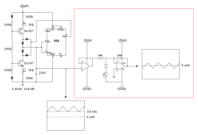
Edit: Ho visto che hai modificato lo schema e l'offset risulta variabile anche senza Lm317
. Seguirò il tuo consiglio! Grazie DirtyDeeds!
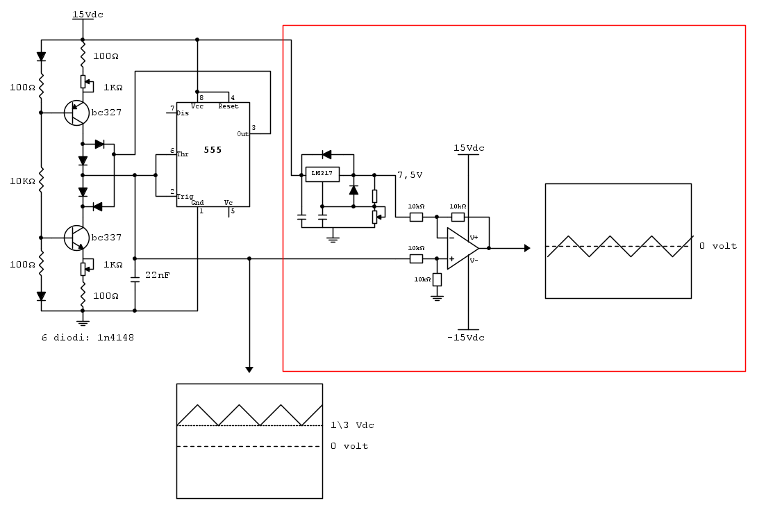
Grazie mille per la variante DirtyDeeds (non la conoscevo); ho pensato di utilizzare l'LM317 perché in questo modo posso variare con continuità l'offset del segnale in ingresso; mea culpa, ho dimenticato di dire che questa soluzione vorrei utilizzarla anche con un circuito che genera un'onda quadra con frequenza e duty-cicle variabile: http://www.rmcybernetics.com/projects/D ... rator2.htm , in modo da realizzare un generatore di funzioni "home made".
Non avendo le conoscenze necessarie ho preferito chiedere prima di cuocere qualche componente :-D.
Altro quesito: C'è un modo semplice per amplificare in corrente il segnale in uscita dall'operazionale? La massima frequenza, per quanto riguarda il generatore di onde quadre è di 1Mhz, ho utilizzato un icm7556 al posto del classico 555.
Grazie ancora per l'aiuto!
Francesco
Grazie mille per la variante DirtyDeeds (non la conoscevo); ho pensato di utilizzare l'LM317 perché in questo modo posso variare con continuità l'offset del segnale in ingresso; mea culpa, ho dimenticato di dire che questa soluzione vorrei utilizzarla anche con un circuito che genera un'onda quadra con frequenza e duty-cicle variabile: http://www.rmcybernetics.com/projects/D ... rator2.htm , in modo da realizzare un generatore di funzioni "home made".
Non avendo le conoscenze necessarie ho preferito chiedere prima di cuocere qualche componente :-D.
Altro quesito: C'è un modo semplice per amplificare in corrente il segnale in uscita dall'operazionale? La massima frequenza, per quanto riguarda il generatore di onde quadre è di 1Mhz, ho utilizzato un icm7556 al posto del classico 555.
Grazie ancora per l'aiuto!
Francesco
0
voti

"Non farei mai parte di un club che accettasse la mia iscrizione" (G. Marx)
-

claudiocedrone
21,3k 4 7 9 - Master EY

- Messaggi: 15302
- Iscritto il: 18 gen 2012, 13:36
5 messaggi
• Pagina 1 di 1
Chi c’è in linea
Visitano il forum: Nessuno e 72 ospiti

Elettrotecnica e non solo (admin)
Un gatto tra gli elettroni (IsidoroKZ)
Esperienza e simulazioni (g.schgor)
Moleskine di un idraulico (RenzoDF)
Il Blog di ElectroYou (webmaster)
Idee microcontrollate (TardoFreak)
PICcoli grandi PICMicro (Paolino)
Il blog elettrico di carloc (carloc)
DirtEYblooog (dirtydeeds)
Di tutto... un po' (jordan20)
AK47 (lillo)
Esperienze elettroniche (marco438)
Telecomunicazioni musicali (clavicordo)
Automazione ed Elettronica (gustavo)
Direttive per la sicurezza (ErnestoCappelletti)
EYnfo dall'Alaska (mir)
Apriamo il quadro! (attilio)
H7-25 (asdf)
Passione Elettrica (massimob)
Elettroni a spasso (guidob)
Bloguerra (guerra)


