Trasferire circuito in file gerber!
0
voti
[31] Re: Trasferire circuito in file gerber!
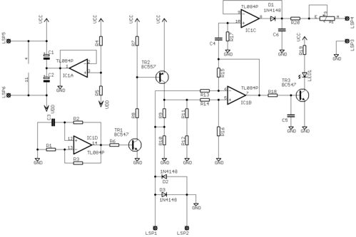
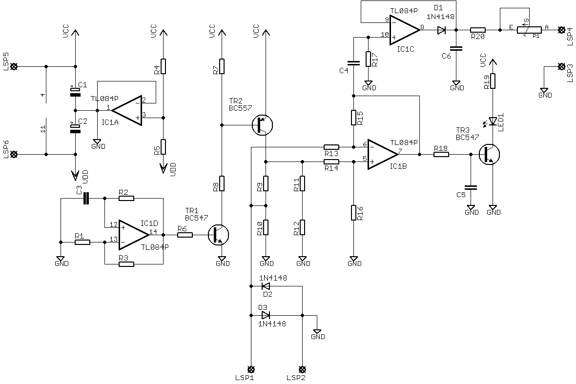
per chi volesse divertirsi questo è il circuito originale nuova elettronica con circuito modificato per avere un layer solo. Buon divertimento.
setteali adopera questo non è molto più grande del tuo. Le misure sono Altezza 4,273 larghezza 4,089 da controllare (Ho il file DXF ma non posso inserirlo nel forum credo che da un DXF si possa fare un file gerber)
0
voti
[32] Re: Trasferire circuito in file gerber!
-
PietroBaima
90,7k 7 12 13 - G.Master EY

- Messaggi: 12207
- Iscritto il: 12 ago 2012, 1:20
- Località: Londra
0
voti
[34] Re: Trasferire circuito in file gerber!
PietroBaima ha scritto:Pensavo non fosse più necessario...
Lo scopo di questo thread era quello di avere il file Gerber è stato prolungato come discussione per altri utenti visto che io con il metodo casalingo già l'ho realizzato...a me servirebbe sia la parte coopperside che la Silkscreen in formato Gerber!
0
voti
[36] Re: Trasferire circuito in file gerber!
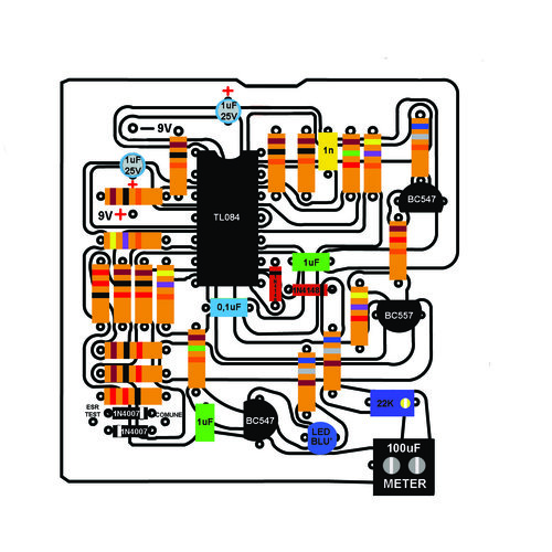
edgar ha scritto:Dai un'occhiata se ho copiato correttamente lo schema. Se è corretto domani butto giù il circuito stampato con tutto quanto serve
A me sembra che vabbenissimo lo schema
grazie mille 0
voti
[37] Re: Trasferire circuito in file gerber!
edgar ha scritto:Dai un'occhiata se ho copiato correttamente lo schema. Se è corretto domani butto giù il circuito stampato con tutto quanto serve
ciao,
1
voti
[38] Re: Trasferire circuito in file gerber!
Devi usare il CAM processor. Abiliti solo il layer Bottom ed eventualmente Dimension nella lista a destra, scegli il dispositivo di uscita (io uso il postscript -EPS), scegli il nome del file di output, dimensioni del disegno, spunti o meno se vuoi che ci siano i fori nei pad ed esegui
0
voti
[39] Re: Trasferire circuito in file gerber!
edgar ha scritto:Devi usare il CAM processor. Abiliti solo il layer Bottom ed eventualmente Dimension nella lista a destra, scegli il dispositivo di uscita (io uso il postscript -EPS), scegli il nome del file di output, dimensioni del disegno, spunti o meno se vuoi che ci siano i fori nei pad ed esegui
La descrizione e di sicuro chiara ma io con eagle non ci vado d'accordo, preferisco rinunciare, Grazie per l'aiuto

Elettrotecnica e non solo (admin)
Un gatto tra gli elettroni (IsidoroKZ)
Esperienza e simulazioni (g.schgor)
Moleskine di un idraulico (RenzoDF)
Il Blog di ElectroYou (webmaster)
Idee microcontrollate (TardoFreak)
PICcoli grandi PICMicro (Paolino)
Il blog elettrico di carloc (carloc)
DirtEYblooog (dirtydeeds)
Di tutto... un po' (jordan20)
AK47 (lillo)
Esperienze elettroniche (marco438)
Telecomunicazioni musicali (clavicordo)
Automazione ed Elettronica (gustavo)
Direttive per la sicurezza (ErnestoCappelletti)
EYnfo dall'Alaska (mir)
Apriamo il quadro! (attilio)
H7-25 (asdf)
Passione Elettrica (massimob)
Elettroni a spasso (guidob)
Bloguerra (guerra)



....per caso ci sei riuscito a trasformarlo in gerber?
pigreco]=π