I gerber sono i seguenti, sempre che siano affidabili...
file gerber circuito stampato
1
voti
Il circuito appare (anche) in alcuni siti dell'est europa:
https://tomek.ucoz.ru/publ/4-1-0-27
https://megejas.lt/index.php/elektra-elektronika/91-impulsinis-metalo-ieskiklis
Quest'ultimo riporta anche un circuito semplificato sul lato alimentazioni ma non finisce, comunque, di convincermi.
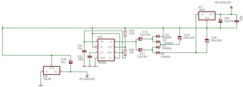
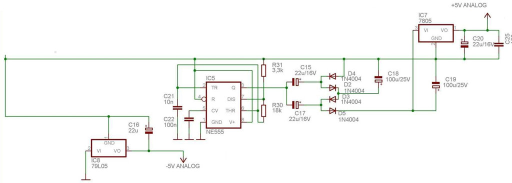
Quello che proprio non mi piace dello schema originale è questa parte:
18 componenti per ottenere il +/- 5V mi sembrano uno spreco.
Toglierei il tutto e per pochi euro ci metterei un modulo come questo, si semplifica e si compatta il circuito
https://tomek.ucoz.ru/publ/4-1-0-27
https://megejas.lt/index.php/elektra-elektronika/91-impulsinis-metalo-ieskiklis
Quest'ultimo riporta anche un circuito semplificato sul lato alimentazioni ma non finisce, comunque, di convincermi.
Quello che proprio non mi piace dello schema originale è questa parte:
18 componenti per ottenere il +/- 5V mi sembrano uno spreco.
Toglierei il tutto e per pochi euro ci metterei un modulo come questo, si semplifica e si compatta il circuito
0
voti
Interessante proverò a fare come mi hai consigliato. Il problema e proprio la grandezza della scheda quindi questa e un ottima soluzioneedgar ha scritto: Quello che proprio non mi piace dello schema originale è questa parte:
18 componenti per ottenere il +/- 5V mi sembrano uno spreco.
Toglierei il tutto e per pochi euro ci metterei un modulo come questo, si semplifica e si compatta il circuito
-

elektronik
7.800 4 6 7 - Master

- Messaggi: 3836
- Iscritto il: 12 mag 2015, 22:26
0
voti
Elektronik, ma tu con quale software realizzi gli schema e le board? Se utilizzi Eagle o DipTrace te li realizzo io i gerber, se non riesci...
-

gianniniivo
9.045 7 11 13 - No Rank
- Messaggi: 2875
- Iscritto il: 5 feb 2019, 23:50
0
voti
gianniniivo ha scritto:Elektronik, ma tu con quale software realizzi gli schema e le board? Se utilizzi Eagle o DipTrace te li realizzo io i gerber, se non riesci...
Conosco Eagle ma non so adoperarlo, io mi sono creato le librerie in DXF da solo con tutti i componenti che mi servono poi se voglio creare un circuito stampato prendo i componenti li copio nel cad creo le piste a mano e poi con il cam creo la foratura e fresatura delle piste in modo che posso lavorarle con la mia cnc su mach3.
-

elektronik
7.800 4 6 7 - Master

- Messaggi: 3836
- Iscritto il: 12 mag 2015, 22:26
0
voti
Eagle ha una utility per esportare un PCB in DXF, magari ti può semplificare la vita.
Il primo link che ho trovato: https://idleloop.com/robotics/cutter/index.php#stencil
Il primo link che ho trovato: https://idleloop.com/robotics/cutter/index.php#stencil
0
voti
elektronik ha scritto:Conosco Eagle ma non so adoperarlo, io mi sono creato le librerie in DXF da solo con tutti i componenti che mi servono poi se voglio creare un circuito stampato prendo i componenti li copio nel cad creo le piste a mano e poi con il cam creo la foratura e fresatura delle piste in modo che posso lavorarle con la mia cnc su mach3.
Prova EasyEDA, è davvero facile da usare, è integrato con jlcpcb, mandi a loro e te lo stampano anche il circuito. I prezzi sono davvero contenuti. La maggior parte dei componenti sono già in libreria.
0
voti
drGremi ha scritto: Prova EasyEDA, è davvero facile da usare, è integrato con jlcpcb, mandi a loro e te lo stampano anche il circuito. I prezzi sono davvero contenuti. La maggior parte dei componenti sono già in libreria.
il prpblema e che faccio a cazzotti con l'inglese, ho provato e mi sono perso per la strada, Grazie
-

elektronik
7.800 4 6 7 - Master

- Messaggi: 3836
- Iscritto il: 12 mag 2015, 22:26
1
voti
proveròdrGremi ha scritto:Credo ci sia un qualche video su youtube. Un po' è intuitivo, dove non arrivi usi google translator. Alla fine sono 2 parole.

-

elektronik
7.800 4 6 7 - Master

- Messaggi: 3836
- Iscritto il: 12 mag 2015, 22:26
Torna a Programmi applicativi: simulatori, CAD ed altro
Chi c’è in linea
Visitano il forum: Nessuno e 22 ospiti

Elettrotecnica e non solo (admin)
Un gatto tra gli elettroni (IsidoroKZ)
Esperienza e simulazioni (g.schgor)
Moleskine di un idraulico (RenzoDF)
Il Blog di ElectroYou (webmaster)
Idee microcontrollate (TardoFreak)
PICcoli grandi PICMicro (Paolino)
Il blog elettrico di carloc (carloc)
DirtEYblooog (dirtydeeds)
Di tutto... un po' (jordan20)
AK47 (lillo)
Esperienze elettroniche (marco438)
Telecomunicazioni musicali (clavicordo)
Automazione ed Elettronica (gustavo)
Direttive per la sicurezza (ErnestoCappelletti)
EYnfo dall'Alaska (mir)
Apriamo il quadro! (attilio)
H7-25 (asdf)
Passione Elettrica (massimob)
Elettroni a spasso (guidob)
Bloguerra (guerra)

