Led a ritmo di musica
Moderatore:
IsidoroKZ
22 messaggi
• Pagina 2 di 3 • 1, 2, 3
1
voti
wooow...ti ringrazio infinitamente...è incredibile quante cose si possono imparare qui..
-

andrewonfire
5 3 - Messaggi: 42
- Iscritto il: 28 ago 2013, 15:13
0
voti
Qualcuno Ha disegnato la PCB? in caso contrario, potrei postare il disegno che ho schifiato fatto io?
-

andrewonfire
5 3 - Messaggi: 42
- Iscritto il: 28 ago 2013, 15:13
0
voti
premetto che non ho dimenticato nulla... ne R2 (ho messo due piazzole per motivi...logistici) ne rs perché non ho ben chiare le effettive dimensioni... però non sono molto sicuro di tutto ciò
non linciatemi

non è la versione definitiva..avevo pensato di recuperare prima i componenti e poi fare una revisione totale..
non linciatemi

non è la versione definitiva..avevo pensato di recuperare prima i componenti e poi fare una revisione totale..
-

andrewonfire
5 3 - Messaggi: 42
- Iscritto il: 28 ago 2013, 15:13
0
voti
andrewonfire ha scritto:non linciatemi![]()
![]()
non è la versione definitiva..avevo pensato di recuperare prima i componenti e poi fare una revisione totale..
Beh, ci sarebbero molte cose da dire su quel PCB, ma se per te e' la prima volta.......
Bravo, prendi prima i componenti; altrimenti poi ti trovi con le sorprese.
marco
0
voti
non ho mai disegnato PCB
ho usato solo millefori e seguito il teorema della BDC
speriamo bene di...fondamentalmente è ok?
faccio un breve riepilogo delle cose d fare...
-lo stampo (stampante laser)
- lo trasferisco (by ferro da stiro) su una piastra di rame,
- cloruro ferrico e poi pulisco,
- poi i buchi e i componenti
giusto?
non smetterò mai di ringraziarvi 
faccio un breve riepilogo delle cose d fare...
-lo stampo (stampante laser)
- lo trasferisco (by ferro da stiro) su una piastra di rame,
- cloruro ferrico e poi pulisco,
- poi i buchi e i componenti
giusto?
non smetterò mai di ringraziarvi 
-

andrewonfire
5 3 - Messaggi: 42
- Iscritto il: 28 ago 2013, 15:13
0
voti
andrewonfire ha scritto: di...fondamentalmente è ok?
Mi sono limitato solo a guardare il layout e non il circuito; quando avrai comprato i componenti e controllato/modificato su quella base, chiamami che ci do un'occhiata.
marco
0
voti
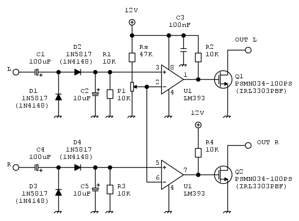
iniziano a sorgere alcuni dubbi riguardo R2 e Rs... (se non erro) se riduco il valore di R2 dovrei avere più reattività. se il volume è troppo alto devo diminuire il valore di Rs...ergo, sono due resistenze variabili rispettivamente da 10kΩ e 47kΩ? grazie 

-

andrewonfire
5 3 - Messaggi: 42
- Iscritto il: 28 ago 2013, 15:13
1
voti
Parlare di componenti di un circuito senza vedere lo schema (o dover andare a cercarselo) non e' il massimo.
Postalo in FidoCadJ con i valori di tutti i componenti che intendi usare.
Postalo in FidoCadJ con i valori di tutti i componenti che intendi usare.
marco
0
voti
caspita chiedo scusa..
preso dall' articolo http://www.electroyou.it/tardofreak/wiki/luci-a-ritmo-di-musica
preso dall' articolo http://www.electroyou.it/tardofreak/wiki/luci-a-ritmo-di-musica
-

andrewonfire
5 3 - Messaggi: 42
- Iscritto il: 28 ago 2013, 15:13
22 messaggi
• Pagina 2 di 3 • 1, 2, 3
Torna a Elettronica e spettacolo
Chi c’è in linea
Visitano il forum: Nessuno e 16 ospiti

Elettrotecnica e non solo (admin)
Un gatto tra gli elettroni (IsidoroKZ)
Esperienza e simulazioni (g.schgor)
Moleskine di un idraulico (RenzoDF)
Il Blog di ElectroYou (webmaster)
Idee microcontrollate (TardoFreak)
PICcoli grandi PICMicro (Paolino)
Il blog elettrico di carloc (carloc)
DirtEYblooog (dirtydeeds)
Di tutto... un po' (jordan20)
AK47 (lillo)
Esperienze elettroniche (marco438)
Telecomunicazioni musicali (clavicordo)
Automazione ed Elettronica (gustavo)
Direttive per la sicurezza (ErnestoCappelletti)
EYnfo dall'Alaska (mir)
Apriamo il quadro! (attilio)
H7-25 (asdf)
Passione Elettrica (massimob)
Elettroni a spasso (guidob)
Bloguerra (guerra)


