gestione automatica ventole PC in funzione della temperatura
Moderatori:
g.schgor,
IsidoroKZ
0
voti
Si ed è anche al post [28] fatto con FidoCadJ.
Ma al post[42]:
e secondo me è li l'errore.
P.S. ho evitato di riportare lo schema del post[42].
Ma al post[42]:
dj8simo6 ha scritto:questo e il modo come li ho collegati
e secondo me è li l'errore.
P.S. ho evitato di riportare lo schema del post[42].
0
voti
argento ha scritto:Ma al post[42]:dj8simo6 ha scritto:questo e il modo come li ho collegati
e secondo me è li l'errore.
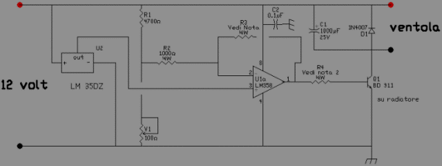
In effetti i collegamenti indicati sono sbagliati. Tra l'altro, a me quel circuito non piace granche'.
Comunque vediamo se con le correzioni cambia qualcosa.
marco
0
voti
Se è per quello, io non metterei nemmeno una regolazione delle ventole
Comunque sul sito, per R4 è scritto
Secondo me, alzando R4 dovrebbe riportare il transistor fuori dalla saturazione, se non dico fesserie.
Al limite con il tester può misurare la tensione sul piedino 1 del 358 e poi si regola di conseguenza.
Comunque sul sito, per R4 è scritto
Per R4 usiamo invece un valore di 2200 ohm per potenze fino a 2,5 w e di 1500 - 1000 ohm per valori superiori.
Secondo me, alzando R4 dovrebbe riportare il transistor fuori dalla saturazione, se non dico fesserie.
Al limite con il tester può misurare la tensione sul piedino 1 del 358 e poi si regola di conseguenza.
0
voti
In che senso non ti piace granché? Anchio avevo il dubbio di aver sbagliato il collegamento e vorrei capire dove ! Se correggo magari funziona. E nn ce bisogno di modificare .mi indicate il collegamento sbagliato sull ultimo schema che ho messo ?
r4 l ho messo di 1000 perché volevo mettere più ventole
0
voti
dj8simo6 ha scritto:r4 l ho messo di 1000 perché volevo mettere più ventole
il valore di R4 non serve a quello, semmai devi mettere un transistor di maggior potenza.0
voti
dj8simo6 ha scritto:Anchio avevo il dubbio di aver sbagliato il collegamento e vorrei capire dove ! Se correggo magari funziona.
quotandomi:
argento ha scritto:P.s. secondo me dallo schema che hai postato al post [42] c'è un errore in quanto secondo lo schema originale V1 termina sul potenziale di riferimento mentre nel tuo caso(o almeno da quello che hai disegnato nel post [42]) V1 è in serie a R2 per poi connettersi a V2.Quindi credo che hai realizzato male il partitore sul piedino invertente dell'LM358.
Per vedere se funziona prova a sfoltire il circuito come detto nel post[17] e fai attenzione nel realizzare il partitore resistivo che comprende V1 ed R1.
R4 serve a far saturare il transistor.
0
voti
Ok quindi fammi capire v1 va messo a massa ? E r4 la devo aumentare?
0
voti
argento ha scritto:quotandomi:argento ha scritto:P.s. secondo me dallo schema che hai postato al post [42] c'è un errore in quanto secondo lo schema originale V1 termina sul potenziale di riferimento mentre nel tuo caso(o almeno da quello che hai disegnato nel post [42]) V1 è in serie a R2 per poi connettersi a V2.Quindi credo che hai realizzato male il partitore sul piedino invertente dell'LM358.
Per vedere se funziona prova a sfoltire il circuito come detto nel post[17] e fai attenzione nel realizzare il partitore resistivo che comprende V1 ed R1.
Magari sono io che non ci vedo bene, ma il circuito originale
e lo schema fidocad sono uguali a livello di connessioni
Ultima modifica di
alev il 6 dic 2011, 14:43, modificato 1 volta in totale.
Motivazione: Modificata risoluzione immagine
Motivazione: Modificata risoluzione immagine
Torna a Elettrotecnica generale
Chi c’è in linea
Visitano il forum: Nessuno e 39 ospiti

Elettrotecnica e non solo (admin)
Un gatto tra gli elettroni (IsidoroKZ)
Esperienza e simulazioni (g.schgor)
Moleskine di un idraulico (RenzoDF)
Il Blog di ElectroYou (webmaster)
Idee microcontrollate (TardoFreak)
PICcoli grandi PICMicro (Paolino)
Il blog elettrico di carloc (carloc)
DirtEYblooog (dirtydeeds)
Di tutto... un po' (jordan20)
AK47 (lillo)
Esperienze elettroniche (marco438)
Telecomunicazioni musicali (clavicordo)
Automazione ed Elettronica (gustavo)
Direttive per la sicurezza (ErnestoCappelletti)
EYnfo dall'Alaska (mir)
Apriamo il quadro! (attilio)
H7-25 (asdf)
Passione Elettrica (massimob)
Elettroni a spasso (guidob)
Bloguerra (guerra)





