Ho verificato un'altra cosa
Ho copiato il codice dal post sul tread e l'ho incollato su un nuovo file FidocadJ sul mio PC
lo stesso codice che sul forum presenta nell'immagine dettagli mancanti, sul mio PC diventa un'immagine completa e corretta
a questo punto parrebbe quasi che il problema sia sul modo di gestire il codice presente nel forum
????
K
E' possibile integrare nel portale uno schematic editor?
Moderatore:
admin
0
voti
Forse ho capito.
Nel tuo schema, utilizzi un simbolo in una libreria "vacuum tubes.fcl" che non è presente un una delle due installazioni e qui sul forum:
Per alcune ragioni tecniche, abbiamo cambiato il luogo in cui le preferenze del programma sono salvate, quindi questo è possibile.
Ora, non so bene perché, ma sembra che il parser salti anche la riga successiva, quando incontra una macro che non riconosce. Se provi a copiare con Control+M (invece che con Control+C) ed incollare qui sul forum, il disegno dovrebbe apparire completo.
Nel tuo schema, utilizzi un simbolo in una libreria "vacuum tubes.fcl" che non è presente un una delle due installazioni e qui sul forum:
- Codice: Seleziona tutto
MC 50 65 0 0 vacuum tubes.072
Per alcune ragioni tecniche, abbiamo cambiato il luogo in cui le preferenze del programma sono salvate, quindi questo è possibile.
Ora, non so bene perché, ma sembra che il parser salti anche la riga successiva, quando incontra una macro che non riconosce. Se provi a copiare con Control+M (invece che con Control+C) ed incollare qui sul forum, il disegno dovrebbe apparire completo.
Follow me on Mastodon: @davbucci@mastodon.sdf.org
-

DarwinNE
31,0k 7 11 13 - G.Master EY

- Messaggi: 4420
- Iscritto il: 18 apr 2010, 9:32
- Località: Grenoble - France
0
voti
Grazie per l'indicazione
DarwinNE, adesso provo
molti dei componenti che uso nei miei disegni sono custom e fanno parte di una mia libreria personale
solo che prima di copiare (effettivamente lo faccio con ctrl+c) scompongo sempre le macro
adesso proverò a fare la copia con ctrl+m
K
molti dei componenti che uso nei miei disegni sono custom e fanno parte di una mia libreria personale
solo che prima di copiare (effettivamente lo faccio con ctrl+c) scompongo sempre le macro
adesso proverò a fare la copia con ctrl+m
K
-

Kagliostro
6.401 4 5 7 - Master

- Messaggi: 4832
- Iscritto il: 19 set 2012, 11:32
0
voti
Usando ctrl+m invece di ctrl+c funziona e l'immagine mostrata sul forum è la stessa di quella che vedo sul PC
invece usando ctrl+c ecco il risultato
Che differenza c'è tra ctrl+c e ctrl+m ?
GRAZIE
K
invece usando ctrl+c ecco il risultato
Che differenza c'è tra ctrl+c e ctrl+m ?
GRAZIE
K
-

Kagliostro
6.401 4 5 7 - Master

- Messaggi: 4832
- Iscritto il: 19 set 2012, 11:32
0
voti
Kagliostro ha scritto:Che differenza c'è tra ctrl+c e ctrl+m ?
Con ctrl+m, in pratica, tutte le macro non standard (e solo quelle) vengono scomposte automaticamente.
Il risultato è nella clipboard un codice che è compatibile con una versione generica di FidoCadJ e che quindi funziona bene qui sul forum.
Vista la nuova pagina su FidoCadJ?
http://fidocadj.sourceforge.net
Ho anche messo online una piccola correzione (0.24.4 theta)
http://sourceforge.net/projects/fidocad ... r/download
Se funziona bene, tra due o tre giorni rilascio la 0.24.4 definitiva

Follow me on Mastodon: @davbucci@mastodon.sdf.org
-

DarwinNE
31,0k 7 11 13 - G.Master EY

- Messaggi: 4420
- Iscritto il: 18 apr 2010, 9:32
- Località: Grenoble - France
0
voti
Grazie per il chiarimento
---
Vista adesso
ma ... i manuali, il tutorial, le librerie ...................???
---
se fossero quattro o cinque ............. per poterti almeno dire di aver provato qualcosa ?
---
Grazie ancora
K
---
Vista la nuova pagina su FidoCadJ?
Vista adesso
ma ... i manuali, il tutorial, le librerie ...................???
---
Se funziona bene, tra due o tre giorni rilascio la 0.24.4 definitiva
se fossero quattro o cinque ............. per poterti almeno dire di aver provato qualcosa ?
---
Grazie ancora
K
-

Kagliostro
6.401 4 5 7 - Master

- Messaggi: 4832
- Iscritto il: 19 set 2012, 11:32
0
voti
Ciao
DarwinNE
Qualcosa ho trovato
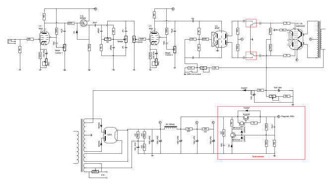
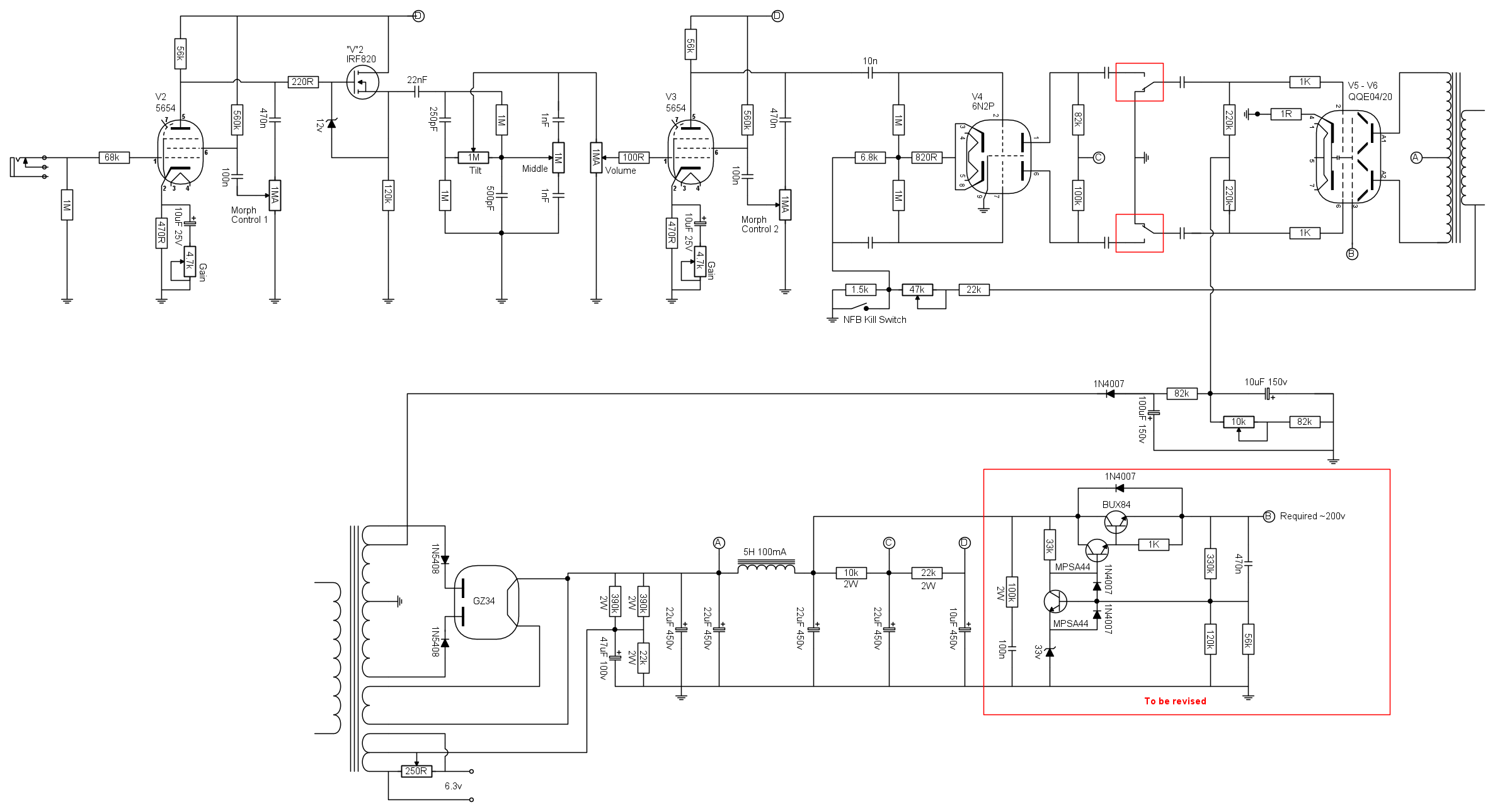
Aprendo questo file
Apro il file e lo si vede tutto
Uso lo zoom
Uso il comando adatta e la parte a destra del disegno resta fuori schermo
Uso nuovamente il comando adatta e la parte mancante a destra compare a sinistra
Uso ancora il comando adatta e l'immagine viene mostrata per intero
Ho ridimensionato le immagini a 600 per la questione delle immagini da postare, se ti serve una risoluzione maggiore per vedere i dettagli fammelo sapere
Ciao
K
Qualcosa ho trovato
Aprendo questo file
Apro il file e lo si vede tutto
Uso lo zoom
Uso il comando adatta e la parte a destra del disegno resta fuori schermo
Uso nuovamente il comando adatta e la parte mancante a destra compare a sinistra
Uso ancora il comando adatta e l'immagine viene mostrata per intero
Ho ridimensionato le immagini a 600 per la questione delle immagini da postare, se ti serve una risoluzione maggiore per vedere i dettagli fammelo sapere
Ciao
K
-

Kagliostro
6.401 4 5 7 - Master

- Messaggi: 4832
- Iscritto il: 19 set 2012, 11:32
8
voti
Ciao a tutti,
abbiamo fatto uscire la versione stabile
FidoCadJ 0.24.4
Per scaricare il programma, il posto è sempre il solito:
https://sourceforge.net/projects/fidocadj/files/?
Per adesso, sono aggiornati unicamente:
- il file fidocadj.jar che contiene la versione multipiattaforma
- il file FidoCadJ_MacOSX.dmg che contiene la versione per MacOSX (a partire dalla 10.7.3)
Manca ancora l'installer per Windows (il file FidoCadJ_Windows.msi contiene ancora la versione 0.24.3). Se mi ricordo, bene, è stato il nostro
dimaios che l'ultima volta ne ha preparato uno. Se fosse possibile fare lo stesso...
Non ci sono molte nuove funzioni, è una versione in cui si è lavorato moltissimo per pulire e riorganizzare il codice, di modo da renderlo modulare e portabile. La grande novità arriverà tra un po', quando la versione per Android sarà diffusa.
Una cosa nuova che esiste è la possibilità di cambiare il layer degli elementi selezionati direttamente selezionando il layer che si desidera a partire dalla finestra principale. Alcuni bug più o meno antipatici sono stati corretti (una parte sono stati discussi in questo topic). Per spostare elementi fra più librerie, invece dello scomodo drag&drop, è stato adottato il copia/incolla.
Kagliostro, ho visto la tua segnalazione, ma non sono riuscito a trovare il tempo per correggere quel problema, che resta alquanto minore. Puoi aprire un bug report su SF, di modo che non corriamo il rischio di dimenticarcene per la prossima versione?
A proposito, a lavorare attivamente sul codice siamo oggi in tre: io, il nostro
DanteCpp (che oggi ha beccato un bug grave su Linux in extremis) ed un ragazzo giapponese che si chiama Kohta Ozaki.
Parecchie persone hanno partecipato alla traduzione dell'interfaccia o del manuale, fra cui i nostri
PietroBaima,
DirtyDeeds,
simo85. Nella documentazione, negli screenshot e nel manuale, ho utilizzato diversi disegni, fatti da
admin,
elettrodomus e
mir.
I suggerimenti in questa discussione sono arrivati da molte persone (e non posso non citare
Kagliostro, che per questa versione si è dato veramente da fare).
Insomma, c'è una comunità. Per questa ragione, a partire da questa versione di FidoCadJ, il programma non mostra più il mio nome nelle informazioni, ma...
The FidoCadJ team, 2007-2014
Grazie a tutti per il supporto, continuare non è molto facile se ci si sente soli...
abbiamo fatto uscire la versione stabile
FidoCadJ 0.24.4
Per scaricare il programma, il posto è sempre il solito:
https://sourceforge.net/projects/fidocadj/files/?
Per adesso, sono aggiornati unicamente:
- il file fidocadj.jar che contiene la versione multipiattaforma
- il file FidoCadJ_MacOSX.dmg che contiene la versione per MacOSX (a partire dalla 10.7.3)
Manca ancora l'installer per Windows (il file FidoCadJ_Windows.msi contiene ancora la versione 0.24.3). Se mi ricordo, bene, è stato il nostro
Non ci sono molte nuove funzioni, è una versione in cui si è lavorato moltissimo per pulire e riorganizzare il codice, di modo da renderlo modulare e portabile. La grande novità arriverà tra un po', quando la versione per Android sarà diffusa.
Una cosa nuova che esiste è la possibilità di cambiare il layer degli elementi selezionati direttamente selezionando il layer che si desidera a partire dalla finestra principale. Alcuni bug più o meno antipatici sono stati corretti (una parte sono stati discussi in questo topic). Per spostare elementi fra più librerie, invece dello scomodo drag&drop, è stato adottato il copia/incolla.
A proposito, a lavorare attivamente sul codice siamo oggi in tre: io, il nostro
Parecchie persone hanno partecipato alla traduzione dell'interfaccia o del manuale, fra cui i nostri
I suggerimenti in questa discussione sono arrivati da molte persone (e non posso non citare
Insomma, c'è una comunità. Per questa ragione, a partire da questa versione di FidoCadJ, il programma non mostra più il mio nome nelle informazioni, ma...
The FidoCadJ team, 2007-2014
Grazie a tutti per il supporto, continuare non è molto facile se ci si sente soli...
Follow me on Mastodon: @davbucci@mastodon.sdf.org
-

DarwinNE
31,0k 7 11 13 - G.Master EY

- Messaggi: 4420
- Iscritto il: 18 apr 2010, 9:32
- Località: Grenoble - France
1
voti
DarwinNE ha scritto:Insomma, c'è una comunità. Per questa ragione, a partire da questa versione di FidoCadJ, il programma non mostra più il mio nome nelle informazioni, ma...
The FidoCadJ team, 2007-2014
Grazie a tutti per il supporto, continuare non è molto facile se ci si sente soli...
Posso dirti che ne sono onorato?
Grazie
Pietro
-

PietroBaima
90,7k 7 12 13 - G.Master EY

- Messaggi: 12207
- Iscritto il: 12 ago 2012, 1:20
- Località: Londra
Torna a Chiarimenti, regole, informazioni, proposte
Chi c’è in linea
Visitano il forum: Nessuno e 10 ospiti

Elettrotecnica e non solo (admin)
Un gatto tra gli elettroni (IsidoroKZ)
Esperienza e simulazioni (g.schgor)
Moleskine di un idraulico (RenzoDF)
Il Blog di ElectroYou (webmaster)
Idee microcontrollate (TardoFreak)
PICcoli grandi PICMicro (Paolino)
Il blog elettrico di carloc (carloc)
DirtEYblooog (dirtydeeds)
Di tutto... un po' (jordan20)
AK47 (lillo)
Esperienze elettroniche (marco438)
Telecomunicazioni musicali (clavicordo)
Automazione ed Elettronica (gustavo)
Direttive per la sicurezza (ErnestoCappelletti)
EYnfo dall'Alaska (mir)
Apriamo il quadro! (attilio)
H7-25 (asdf)
Passione Elettrica (massimob)
Elettroni a spasso (guidob)
Bloguerra (guerra)



pigreco]=π