Cos'è ElectroYou | Login Iscriviti

ElectroYou - la comunità dei professionisti del mondo elettrico

Riparazione alimentatore switching 12V - 6,5A

Tecniche per la costruzione e la riparazione di apparecchiature elettriche e non. Ricerca guasti. Adattamenti e riutilizzazioni
3
voti

[61] Re: Riparazione alimentatore switching 12V - 6,5A

Messaggioda Foto UtenteIsidoroKZ » 15 apr 2021, 7:15

Alan18 ha scritto:Solo una cosa non mi spiego. Il consumo assegnato al controllore “spento” di 0,5mA, da cosa è determinato? Datasheet, calcoli, stima, valore fittizio?

IST.png

Per una spiegazione qualitativa quella corrente e` stata trascurata. Se la si vuole considerare, per valutare meglio il tempo di ricarica, bisogna scrivere l'equazione differenziale di carica considerando anche questo termine forzante..... Ma anche no :D , c'e` un sistema piu` semplice, basta trovare un equivalente Thévenin della resistenza di ricarica con un generatore di corrente che succhia mezzo milliampere, molto piu` facile. Si ha una ricarica con la stessa costante di tempo e una tensione equivalente di 310V-0.5mA x Rricarica.

Alan18 ha scritto:Quindi, per sapere quanto tempo ci mette la tensione C5 a salire da 10V (che raggiunge dopo 878ms) a 16V (che raggiunge dopo 1,441s) basta fare la differenza. E quindi 563\,\mathrm{ms}
(La corrente assorbita dal controllore influenza solo il tempo di scarica giusto? O sbaglio?)

Va bene. Anche qui si puo` riscrivere l'eq. diff. della carica del condensatore e integrare, senza dover fare la differenza fra due tempi.... Ma anche no. Visto che il calcolo di una carica o scarica da un valore qualunque a un altro valore qualunque e` abbastanza comune con i sistemi del primo ordine (solo un condensatore o un induttore), c'e` una formula, che non mi hanno insegnato a scuola, non era ancora di moda, che dice

v_C(t)=(V_0-V_\infty) \exp(-t/RC)+V_\infty

E` facile verificare che per t=0s la tensione v_C vale la tensione iniziale V_0, mentre per t->oo la tensione vale V_oo
In questo caso la tensione V_oo e` la tensione asintotica, 310V, la tensione V_0 e` quella iniziale sul condensatore di 10V e devi trovare t per il quale v_C vale 16V.
Se si mettono questi valori nella formula si ha

16\mathrm{V}=(10\mathrm{V}-310\mathrm{V})\exp(-t/27\mathrm{s})+310\mathrm{V}da cui con arditi passaggi, come diceva il mio prof di Analisi 1, si ottiene

t=-27\mathrm{s}\times \ln\frac{310\mathrm{V}-16\mathrm{V}}{310\mathrm{V}-10\mathrm{V}}

Alan18 ha scritto:Comunque riassumendo:

E` vero che il corto prende tutta la corrente e tiene la tensione a zero, ma capitano anche altri fenomeni, per cui l'induttanza praticamente non si scarica, non essendoci all'uscita tensione. In queste condizioni l'induttanza non immagazzina una energia illimitata, il controllo in corrente limita la corrente di primario a un valore limitato e il circuito non muore.

Troppo complicato per adesso, ne avevo accennato quando ti avevo fatto calcolare il tempo di carica dei condensatori di uscita. Comunque il tutto funziona come hai detto.

Alan18 ha scritto:Un dubbio: hai detto che il controllore fa partire il circuito a 16V e si spegne a 10V. Ma quindi, tra 10V e 16V, il controllore è acceso, ma non funziona? Devo considerare 10V come tensione minima di vita e 16V come tensione di corretto funzionamento? E' per questo che dici che il circuito riparte a 16V e non a 10V?

Sopra i 16V di alimentazione il controllore lavora, sotto i 10V e` in stand by, fra 10V e 16V che fa? Dipende dalla storia precedente della tensione. Se la tensione sta salendo, arrivando da controllore in stand by, deve salire fino a 16V per partire. Una volta partito, la tensione puo` scendere fino a 10V per spegnersi. Quindi da 10V a 16V puo` essere sia funzionante che in stand by, dipende se prima di essere in quell'intervallo l'alimentazione era sopra 16V o sotto 10V. Questo comportamento e`di tipo isteretico, c'e` una isteresi sulla tensione, con soglie 10V e 16V. Vedi ad esempio questa figura, presa da qui
Isteresi.gif

Alan18 ha scritto:Qua, scusa, ma non ho capito la domanda. Mi stai chiedendo perché con l'uscita a 0V e il fototransistor che non conduce, il controllore capisce che serve più potenza?

Domanda espressa male. Dal punto di vista circuitale si puo` progettare il circuito in modo che quando il led si accende di piu`, questo significhi "dai piu` potenza", oppure nel modo opposto, quando si accende di piu` significa "riduci la potenza". Entrambi sono possibili, la retroazione e` negativa, il sistema e` stabile... ma uno funziona e l'altro no, a meno di fare qualche salto mortale nel circuito!

Alan18 ha scritto:Per quanto riguarda quell'errore di calcolo, ho sicuramente fatto casino cercando di risolverla in 3 passaggi come mi avevi detto, perché non ci sono abituato.

Il problema si ha quando si usano gli esponenti di 10, eventualmente negativi. A me pare estremamente comodo e sicuro fare i conti direttamente sui prefissi, senza passare per i 10 alla qualcosa. Essendo tutti gli esponenti multipli di 3, il risultato non puo` che venire un altro multiplo di 3, quindi un altro prefisso. Quando trovo mega per nano, dico subito milli, o kilo diviso giga fa micro, senza passare per le potenze di 10. Foto Utentecarloc dice che questo metodo e` molto comodo, basta ricordarsi i prefissi per ordine.

Alan18 ha scritto:peccato. Potevo arrivarci. #-o

Capita agli inizi, a me ancora adesso :(

Per gli spazi, fai in modo da ottenere un risultato che ti piaccia. Usa a completa discrezione gli spazi \"spazio" e \, e guarda se il risultato ti piace.
Per usare proficuamente un simulatore, bisogna sapere molta più elettronica di lui
Plug it in - it works better!
Il 555 sta all'elettronica come Arduino all'informatica! (entrambi loro malgrado)
Se volete risposte rispondete a tutte le mie domande
Avatar utente
Foto UtenteIsidoroKZ
121,2k 1 3 8
G.Master EY
G.Master EY
 
Messaggi: 21059
Iscritto il: 17 ott 2009, 0:00

2
voti

[62] Re: Riparazione alimentatore switching 12V - 6,5A

Messaggioda Foto UtenteAlan18 » 16 apr 2021, 3:10

IsidoroKZ ha scritto:Ma anche no :D , c'e` un sistema piu` semplice, basta trovare un equivalente Thévenin...

Ecco si, lasciamo tranquille le equazioni differenziali. Mi accontento di capire i concetti e fare calcoli con una buona approssimazione. E ti confermo che la tua spiegazione è certamente qualitativa e noto che spingi l'asticella alla massima altezza per le mie conoscenze e capacità attuali, senza però andare oltre. E questo massimizza l'apprendimento dei concetti.

Comunque, ne ho approfittato per iniziare a studiare Thevenin, che avevo solo sentito nominare.
Molto interessante e chiaro anche l'articolo sul trigger di Schmitt. Anche su questo, sfrutterò il weekend per approfondire.

Ovviamente non sono rimasto a secco di domande... anzi, più andiamo avanti e più domande mi vengono.
Per esempio:
guardando il lato output del circuito, vorrei qualche chiarimento sulla funzione di alcuni componenti.
Ad esempio D7, perché è utilizzato quel componente a 2 diodi? Un semplice diodo Schottky non andava bene?
Poi volevo sapere anche quale funzione assolvono L2 e C22.
Poi, tornando un attimo al corto circuito, C9 viene chiamato in causa?In che modo?

Un ultima cosa, lasciando un pochino da parte la teoria (ma non troppo) ed andando più sul pratico, mi avevi consigliato per R9 (sense), una resistenza da 0.56 ohm antinduttiva. Partendo con 1 ohm e provando nel caso a scendere.
Ecco, siccome avevo clamorosamente ignorato la parola antinduttiva (me ne sono accorto ieri rileggendomi la discussione), volevo chiedere questa cosa, anche se qualcosa ho trovato in rete. Una normale resistenza a filo metallico non sarebbe accettabile? Da quel che ho capito, la forma a spirale del filo interno, creerebbe disturbi elettromagnetici dovuti al fatto che fa' un po' anche da induttore. In particolare darebbe problemi durante le commutazioni del mosfet ad alta frequenza. Questo è quel poco che ho capito.
Nel frattempo ho già ordinato delle resistenze a strato di carbone da 1ohm che mi arrivano settimana prossima.
Eventualmente, dovesse servire una resistenza più bassa, posso fare un parallelo?
Grazie
Avatar utente
Foto UtenteAlan18
514 1 3 7
Frequentatore
Frequentatore
 
Messaggi: 225
Iscritto il: 8 mar 2020, 13:11

1
voti

[63] Re: Riparazione alimentatore switching 12V - 6,5A

Messaggioda Foto UtenteIsidoroKZ » 17 apr 2021, 1:12

Alan18 ha scritto:Ad esempio D7, perché è utilizzato quel componente a 2 diodi? Un semplice diodo Schottky non andava bene?

Sarebbe bastato anche un solo diodo, abbastanza grande. Ciascuno dei due diodi puo` tenere una corrente media di 10A, picco di 20A. La corrente media del diodo e` pari a quella di uscita, mentre quella di picco e` dalle parti di quattro o piu` volte quella media, pertanto diciamo dalle parti di 25A. Il singolo diodo non la tiene, ma due in parallelo si`. Di solito non e` una buona idea mettere in parallelo dei diodi, perche` quando scaldano la loro caduta di tensione diminuisce e quindi se ce ne sono due in parallelo uno prende la maggior parte della corrente, surriscalda e defunge. Pero` se i diodi in parallelo sono solo due, identici e nello stesso case, quindi alla stessa temperatura, per lo piu` va bene. Se avessero usato un singolo diodo da 10A medi, 40A di picco sarebbe andato bene lo stesso, ma probabilmente sarebbe costato di piu` oppure piu`critico da trovare...
Alan18 ha scritto:Poi volevo sapere anche quale funzione assolvono L2 e C22.

L2 con i tre condensatori prima e quello dopo forma un filtro passa basso che riduce la tensione di ripple sull'uscita. La coppia L2 C21 forma quelle che normalmente viene chiamato post filtro. Se L2 e` sufficientemente piccola, si puo` pensare di prendere la retroazione dopo il post filtro, come e` fatto nel tuo alimentatore, se invece ha un valore piu` elevato, bisogna prendere la retroazione sui condensatori prima di L2 C21. Non so i valori e come e` stato progettato il controllo.

C22 e` un condensatore piccolo per togliere i disturbi ad alta frequenza dall'uscita. Per il ripple alla frequenza di commutazione, 99kHz, ci pensano gli elettrolitici, per i disturbi a frequenza molto maggiore alla frequenza di commutazione dovrebbe provvedere C22. Non e` sempre vero, alle volte condensatori diversi in parallelo creano dei guai (ho visto qualche grazioso fuoco d'artificio in proposito :-) )
Alan18 ha scritto:Poi, tornando un attimo al corto circuito, C9 viene chiamato in causa?In che modo?

Direi di no, perche' dovrebbe?
Alan18 ha scritto:
Una normale resistenza a filo metallico non sarebbe accettabile? Da quel che ho capito, la forma a spirale del filo interno, creerebbe disturbi elettromagnetici dovuti al fatto che fa' un po' anche da induttore. In particolare darebbe problemi durante le commutazioni del mosfet ad alta frequenza. Questo è quel poco che ho capito.

Una resistenza ideale deve dare ai suoi capi una tensione proporzionale alla corrente. Un resistore a filo ha una sua resistenza con una induttanza in serie. Se si stesse lavorando in continua andrebbe benissimo, ma in alta frequenza, con correnti variabili, rampe... la tensione ai capi del resistore sarebbe diversa da quella che si vorrebbe vedere, e tipicamente all'accensione e durante la fase di carica si avrebbe una tensione maggiore di quella che ci si aspetta. Il filtro passa basso formato da R11 e C7 serve per compensare l'induttanza residua di una resistenza "non induttiva". Anche un semplice pezzo di filo diritto ha una sua induttanza, se il filo ha un diametro piccolo, tipo terminale di un componente elettronico, la sua induttanza e` dalle parti di 1nH/mm (*).

Il fatto che un resistore a filo emetta disturbi, sotto forma di campo magnetico, e` vero, ma in questo caso non e` l'aspetto peggiore.
Alan18 ha scritto:Eventualmente, dovesse servire una resistenza più bassa, posso fare un parallelo?

Si`, certo.

(*) Lo so che non ha senso parlare di induttanza di un filo, non ostracizzatemi dalla comunita` per aver detto una cosa del genere, si deve sempre considerare un circuito chiuso... pero` con le induttanze parziali qualcosa lo si riesce a dire.
Per usare proficuamente un simulatore, bisogna sapere molta più elettronica di lui
Plug it in - it works better!
Il 555 sta all'elettronica come Arduino all'informatica! (entrambi loro malgrado)
Se volete risposte rispondete a tutte le mie domande
Avatar utente
Foto UtenteIsidoroKZ
121,2k 1 3 8
G.Master EY
G.Master EY
 
Messaggi: 21059
Iscritto il: 17 ott 2009, 0:00

0
voti

[64] Re: Riparazione alimentatore switching 12V - 6,5A

Messaggioda Foto UtenteDarwinNE » 17 apr 2021, 12:42

Ho finalmente preso un po' di tempo per leggere questa discussione, imparando anch'io molte cose interessanti.
Complimenti Foto UtenteAlan18 per la tua attitudine molto volenterosa :ok:
Follow me on Mastodon: @davbucci@mastodon.sdf.org
Avatar utente
Foto UtenteDarwinNE
31,0k 7 11 13
G.Master EY
G.Master EY
 
Messaggi: 4420
Iscritto il: 18 apr 2010, 9:32
Località: Grenoble - France

0
voti

[65] Re: Riparazione alimentatore switching 12V - 6,5A

Messaggioda Foto UtenteAlan18 » 17 apr 2021, 18:09

Ciao Foto UtenteDarwinNE, grazie per i complimenti, e per i voti che sto ricevendo. Mi fa molto piacere che questa discussione si stia rivelando istruttiva ed utile. Ma se bisogna fare i complimenti a qualcuno, quelli devono andare tutti ad Foto UtenteIsidoroKZ. Io faccio solo le domande, ma quello che dà le risposte...che dice le cose istruttive...è lui =D>

A proposito di domande, avevo chiesto se C9 entrasse in gioco in un corto all'uscita...errore di digitazione, intendevo CY9. #-o Quindi ripropongo la domanda.

Mi sono anche dimenticato di dire che quella formula che hai indicato nel post #61 per calcolare il tempo di carica o scarica di un condensatore da un valore x ad uno y nei sistemi del primo ordine è decisamente molto più pratica e veloce dei calcoli che ho fatto io, e direi che è da salvare nei preferiti delle formule.

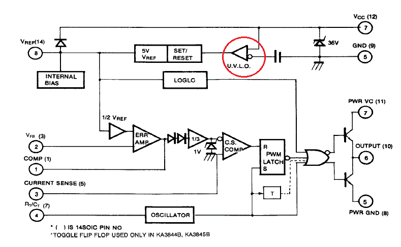
Per quanto riguarda le soglie di accensione e spegnimento del controllore (16V e 10V), regolate da un comparatore con isteresi o trigger di Schmitt (che mi piace di più), sono ovviamente andato a studiarmi un pochino le basi. Naturalmente sono anche andato a cercare questo trigger nello schema a blocchi del 3842 e volevo chiedere, intanto se l'ho individuato (l'ho cerchiato in rosso) e di seguito metto l'immagine presa da datasheet.
3842 schema a blocchi.gif

I miei dubbi vengono fuori perché ho visto che il simbolo del trigger di Schmitt in realtà è così
Trigger di Schmitt symbol.png

Se non sbaglio questo è quello non invertente.
Poi, a volte è indicato con un ingresso, come nell'immagine qui sopra e anche nel link che mi avevi indicato, a volte lo vedo con 2 ingressi.
In più, nello schema a blocchi, l'ingresso più in basso ha un pallino...cosa significa?
Comunque, a parte la questione simboli, siccome mi sento abbastanza sicuro che sia quello che ho cerchiato, volevo chiedere conferma che:
1) nel nostro caso, abbiamo a che fare con un tipo "non invertente";
2) la V_i entra dall'ingresso più in alto;
3) l'ingresso più in alto è la V^+ e quello più basso (con il pallino) è la V^-

Ultima domanda: a cosa serve lo zener da 36V tra Vcc e Gnd? A salvaguardare il controllore in caso di sovratensione?

Grazie.

DarwinNE ha scritto:Ho finalmente preso un po' di tempo per leggere questa discussione...

Capisco che qualcuno, vedendo pagine e pagine di discussione, potrebbe demotivarsi e rinunciare a leggersela tutta proprio perché dovrebbe dedicarci parecchio tempo. Ed in più, in una discussione lunga, si potrebbero toccare diversi argomenti specifici che magari il titolo non suggerisce.
Questo mi porta a fare una cosiderazione...che magari potrebbe costituire una fonte di riflessione anche per i gestori del forum per apportare un possibile miglioramento.
Potrebbe essere utile, magari per discussioni che vanno oltre un certo numero di pagine, dare la possibilità a chi apre la discussione o ai moderatori, di inserire un post #0 contenente l'indice degli argomenti con indicazione della pagina dove trovare ciascuno di essi. Boh, io l'ho buttata li....
Avatar utente
Foto UtenteAlan18
514 1 3 7
Frequentatore
Frequentatore
 
Messaggi: 225
Iscritto il: 8 mar 2020, 13:11

1
voti

[66] Re: Riparazione alimentatore switching 12V - 6,5A

Messaggioda Foto UtenteIsidoroKZ » 18 apr 2021, 1:03

Alan18 ha scritto:A proposito di domande, avevo chiesto se C9 entrasse in gioco in un corto all'uscita...errore di digitazione, intendevo CY9. #-o Quindi ripropongo la domanda.

I condensatori CY dello schema sono condensatori piccoli, pochi nanofarad, che servono per ridurri i disturbi ad alta frequenza che vorrebbero uscire attraverso le linee di alimentazione e quelle di uscita, non hanno effetto sul funzionamento della parte di potenza o di controllo.

Si chiamano CY perche' tipicamente sono usati sugli ingressi, collegati fra ciascuno delle due linee di ingresso e massa (=scatola metallica a sua volta messa a terra, vedere questo articolo), in questo modo



Vedi che i due condensatori formano una Y? I due condensatori CY NON possono essere di tipo qualunque, devono essere condensatori di tipo "Y", anche i costruttori per lo piu` li chiamano cosi`, fatti in modo da essere fail-safe: se si guastano NON devono assolutamente andare in cortocircuito altrimenti si potrebbe mettere in collegamento la fase con la scatola metallica. La loro capacita` e` limitata da normative varie, tipicamente pochi nanofarad, e la tensione di lavoro spesso e` dalle parti di qualche kilovolt, dipende dai test che l'apparato deve poter superare. E, ripeto, DEVONO essere di tipo "Y".

Invece il condensatore CX, che c'e` anche nel tuo alimentatore, CX1, e` collegato a cavallo (across in inglese, dove cross viene indicata con X), fra fase e neutro e serve anche lui per ridurre i disturbi elettrici che l'alimentatore vorrebbe tanto inviare attraverso le linee di alimentazione, ma il progettista non vuole!

Per CX non ci sono limiti stringenti di capacita` (ce ne sono comunque), ma anche questo NON puo` essere un qualunque condensatore. La caratteristica dei condensatori X e` che se vanno in cortocircuito devono "cicratizzarsi" da soli, si chiamano autocicatrizzanti o self-healing. La ragione e` che in quella posizione un condensatore che andasse in perdita o in cortocircuito avrebbe a sua disposizione tutta l'energia che vuole, proveniente dalla rete, e potrebbe incendiarsi, cosa da evitare NEL MODO PIU` ASSOLUTO.

Pensa se di notte si incendiasse un condensatore in una fotocopiatrice della Libreria del Cogresso! Questi condensatori si chiamano normalmente X, devono tenere sovratensioni spettacolari (kilovolt) e per nessun motivo devono incendiarsi.

Alan18 ha scritto:Per quanto riguarda le soglie di accensione e spegnimento del controllore (16V e 10V), regolate da un comparatore con isteresi o trigger di Schmitt (che mi piace di più), sono ovviamente andato a studiarmi un pochino le basi. Naturalmente sono anche andato a cercare questo trigger nello schema a blocchi del 3842 e volevo chiedere, intanto se l'ho individuato (l'ho cerchiato in rosso)


Si`, e` lui. Dopo c'e` anche qualcosa con su scritto SET-RESET che fa vedere che il sistema ha memoria. I simboli degli schemi interni degli integrati non sempre sono standard. Il pallino in basso vuol dire ingresso invertente. Quanto dici dopo e` corretto.

Ad esempio in questo integrato pdf.datasheetcatalog.com/datasheet/microsemi/SG1842.pdf (Il comando URL non funziona :( bisogna fare copia incolla) il comparatore a pagina 5 e` disegnato meglio, e a destra del comparatore e`indicata esplicitamente l'ampiezza dell'isteresi.

Alan18 ha scritto:Ultima domanda: a cosa serve lo zener da 36V tra Vcc e Gnd? A salvaguardare il controllore in caso di sovratensione?

Negli alimentatori da rete, e` possibile che la tensione di alimentazione possa crescere a valori molto alti e si mette uno zener per limitarla. Ovviamente perche' lo zener possa funzionare la sorgente di alimentazione deve essere limitata in corrente. In alcuni alimentatori l'alimentazione del controllore e` fatta con un generatore di corrente, quindi bisogna in qualche modo limitare la tensione.

Ultimi compiti a casa. Visto che stai guardando anche operazionali e comparatori, guarda questi due articoli viewtopic.php?f=1&t=16478#p112710 e viewtopic.php?f=1&t=76129&start=30#p798184
Forse sono ancora un po' prematuri, ma prima o poi potrebbero venire utili.

Dicevo ultimi compiti a casa perche' ti ho raccontato quasi tutto quello che so sull'argomento, non mi vengono in mente altre cose interessanti da raccontare.

Domanda da parte mia: sei sicuro che il condensatore C23 sia da 10µF?

Alan18 ha scritto:Potrebbe essere utile, magari per discussioni che vanno oltre un certo numero di pagine, dare la possibilità a chi apre la discussione o ai moderatori, di inserire un post #0 contenente l'indice degli argomenti con indicazione della pagina dove trovare ciascuno di essi. Boh, io l'ho buttata li....


Mi pare che al momento non si possa fare perche' i post sono in stretto ordine cronologico. Quello che si potrebbe fare e` un post iniziale con l'indice e poi attaccare dietro tutto il thread.

Non mi sembra pero' che sia molto utile perche' solitamente i thread si perdono nel mare magnum di tutti gli interventi. Al piu` gli interessati possono farsi un bookmark per trovare rapidamente un post che reputano interessante e non vogliono perdere.

Quando un thread e` di particolare interesse ed e` gia` ben strutturato, chiedo all'autore di fare un articolo che ha una visibilita` molto maggiore di un thread. Ad esempio avevo chiesto ad Foto Utenteelfo di fare un articolo di questo thread viewtopic.php?f=1&t=83602&hilit=elfo in cui si vedono diverse soluzioni spiegate bene al problema posto. Questo non mi pare ne valga la pena, dovrebbe essere presentato in modo organico e mi pare complicato fare un articolo sul flyback senza avere come basi almeno il buck-boost. Ho fatto un articolo su un buck, ma e` per una applicazione particolare, non e` didattico e didascalico. Ci penso.
Per usare proficuamente un simulatore, bisogna sapere molta più elettronica di lui
Plug it in - it works better!
Il 555 sta all'elettronica come Arduino all'informatica! (entrambi loro malgrado)
Se volete risposte rispondete a tutte le mie domande
Avatar utente
Foto UtenteIsidoroKZ
121,2k 1 3 8
G.Master EY
G.Master EY
 
Messaggi: 21059
Iscritto il: 17 ott 2009, 0:00

1
voti

[67] Re: Riparazione alimentatore switching 12V - 6,5A

Messaggioda Foto Utenteclaudiocedrone » 18 apr 2021, 1:22

C23 non è polarizzato , non è elettrolitico, è verde e piccolino quindi penso che sia da 10 nF.
"Non farei mai parte di un club che accettasse la mia iscrizione" (G. Marx)
Avatar utente
Foto Utenteclaudiocedrone
21,3k 4 7 9
Master EY
Master EY
 
Messaggi: 15303
Iscritto il: 18 gen 2012, 13:36

0
voti

[68] Re: Riparazione alimentatore switching 12V - 6,5A

Messaggioda Foto UtenteIsidoroKZ » 18 apr 2021, 1:23

claudiocedrone ha scritto:C23 non è polarizzato , non è elettrolitico, è verde e piccolino quindi penso che sia da 10 nF.


Cosi` va meglio! Mille volte meglio :D. Ma tu come fai a saperlo?
Per usare proficuamente un simulatore, bisogna sapere molta più elettronica di lui
Plug it in - it works better!
Il 555 sta all'elettronica come Arduino all'informatica! (entrambi loro malgrado)
Se volete risposte rispondete a tutte le mie domande
Avatar utente
Foto UtenteIsidoroKZ
121,2k 1 3 8
G.Master EY
G.Master EY
 
Messaggi: 21059
Iscritto il: 17 ott 2009, 0:00

0
voti

[69] Re: Riparazione alimentatore switching 12V - 6,5A

Messaggioda Foto Utenteclaudiocedrone » 18 apr 2021, 1:27

1) posizione nello schema, 100 uF non avrebbe senso, ma soprattutto 2) foto del PCB, in cui si vede che è un poliestere :mrgreen:
"Non farei mai parte di un club che accettasse la mia iscrizione" (G. Marx)
Avatar utente
Foto Utenteclaudiocedrone
21,3k 4 7 9
Master EY
Master EY
 
Messaggi: 15303
Iscritto il: 18 gen 2012, 13:36

0
voti

[70] Re: Riparazione alimentatore switching 12V - 6,5A

Messaggioda Foto UtenteIsidoroKZ » 18 apr 2021, 1:30

claudiocedrone ha scritto:...foto del PCB in cui si vede che è un poliestere :mrgreen:


Mi ero completamente dimenticato della foto :oops:
Per usare proficuamente un simulatore, bisogna sapere molta più elettronica di lui
Plug it in - it works better!
Il 555 sta all'elettronica come Arduino all'informatica! (entrambi loro malgrado)
Se volete risposte rispondete a tutte le mie domande
Avatar utente
Foto UtenteIsidoroKZ
121,2k 1 3 8
G.Master EY
G.Master EY
 
Messaggi: 21059
Iscritto il: 17 ott 2009, 0:00

PrecedenteProssimo

Torna a Costruzione, riparazione, riutilizzo

Chi c’è in linea

Visitano il forum: Nessuno e 33 ospiti