Io tra altri alimentatori ho voluto costruire anche questo.
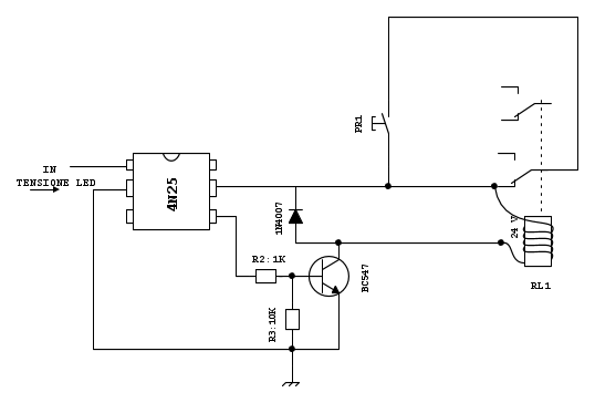
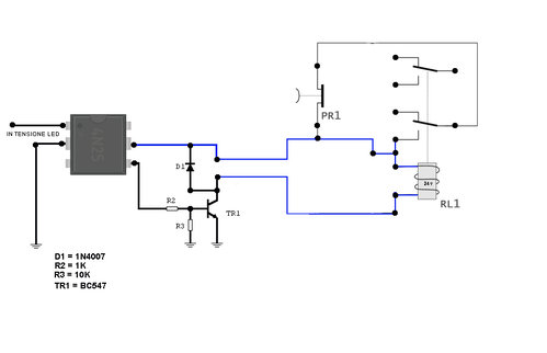
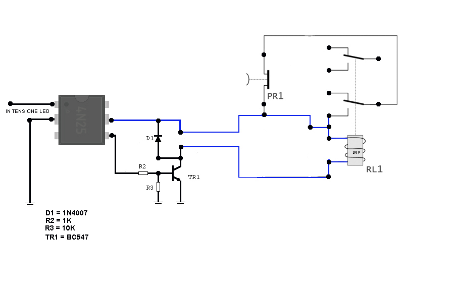
https://it.aliexpress.com/item/Factory- ... autifyAB=0 Purtroppo i puntali sul mio incasinato tavolo di lavoro sono andati in corto e nonostante ci sia l'azzeramento dopo poco ho sentito uno sparo vero e proprio, sono andato a guardare cosa era successo e ho trovato il transistor D882 esploso, a questo punto ho deciso di inserire un circuito come questo che se va in corto mi stacca il positivo con la parte di relè che nel circuito risulta libero, verrebbe attivato dal diodo led che si accende quando va in corto o c'è un assorbimento maggiore della soglia stabilita. Mi piacerebbe un vostro parere, potrebbe funzionare?, grazie.
Relè stacca tensione alimentatore in corto
22 messaggi
• Pagina 1 di 3 • 1, 2, 3
0
voti
a) schemi in fidocadj
b) se il cortocircuito accidentale è bastato a distruggere il transistor, quel circuito sarà troppo lento (affidandosi alla stessa detezione del circuito originale) per evitare danni simili in futuro
c) pensa un po' a cosa succede alla corrente subito dopo che il relé ha aperto...
Boiler
b) se il cortocircuito accidentale è bastato a distruggere il transistor, quel circuito sarà troppo lento (affidandosi alla stessa detezione del circuito originale) per evitare danni simili in futuro
c) pensa un po' a cosa succede alla corrente subito dopo che il relé ha aperto...
Boiler
0
voti
Ciao,
non ho capito bene come vorresti fare.
Vorresti tenere il led del fotoaccoppiatore attivo con la tensione d'uscita dell'alimentatore in modo che se va in corto l'uscita il relay tolga tensione ?
Dovresti segnare dove e come alimenti il relay.

P.S.
puoi usare fidocadj?
2° P.S.
@boiler
non ho capito bene come vorresti fare.
Vorresti tenere il led del fotoaccoppiatore attivo con la tensione d'uscita dell'alimentatore in modo che se va in corto l'uscita il relay tolga tensione ?
Dovresti segnare dove e come alimenti il relay.

P.S.
puoi usare fidocadj?
2° P.S.
@boilerAlex
https://www.facebook.com/Elettronicaeelettrotecnica
<< vedi di pigliare arditamente in mano, il dizionario che ti suona in bocca,
se non altro è schietto e paesano.
(Giuseppe Giusti) <<
https://www.facebook.com/Elettronicaeelettrotecnica
<< vedi di pigliare arditamente in mano, il dizionario che ti suona in bocca,
se non altro è schietto e paesano.
(Giuseppe Giusti) <<
0
voti
Devi implementare una sorta di autoritenuta sul circuito, altrimenti:
*Corto-Circuito < -
*Stacco il carico dall'uscita |
*Non c'è più il corto |
*Lo riattacco -
Il circuito da te postato non è chiaro da chi venga alimentato e dove, quindi se possa funzionare o meno.
*Corto-Circuito < -
*Stacco il carico dall'uscita |
*Non c'è più il corto |
*Lo riattacco -
Il circuito da te postato non è chiaro da chi venga alimentato e dove, quindi se possa funzionare o meno.
0
voti
Il circuito del relè verrà alimentato con 24 V. Il circuito dell' alimentatore variabile visibile nel link quando viene regolato per assorbimento e si inserisce un utilizzatore che supera la soglia impostata fa si che si accende un led, la stessa cosa succede con un corto. Vorrei utilizzare quel diodo che quando capita un corto o assorbimento anomalo vada ad alimentare l'optoisolatore che fa agganciare il relè che stacca il positivo boccole out. Il circuito che ho disegnato fa o dovrebbe fare proprio questo, per resettarlo va premuto il pulsante normalmente chiuso che togliendo tensione di ritenuta relè lo fa sganciare e richiude il positivo dell'alimentatore.
P.s. scusate mi sono dimenticato di inserire il positivo del 24 V che deve essere messo sul piedino 5 dell'optocoupler
P.s. scusate mi sono dimenticato di inserire il positivo del 24 V che deve essere messo sul piedino 5 dell'optocoupler
-

elektronik
7.800 4 6 7 - Master

- Messaggi: 3836
- Iscritto il: 12 mag 2015, 22:26
1
voti
I circuiti sono controcorrente. Seguono sempre la massa
-Per rispondere utilizza il tasto [RISPONDI] e non il tasto [CITA], grazie.-
-Per rispondere utilizza il tasto [RISPONDI] e non il tasto [CITA], grazie.-
0
voti
Il pin 6 del 4N25 è la base del fototransistor, così com'è non può comandare il relay.
O perlomeno non credo di aver detto una cavolata e allora mi scuso.

Alex
https://www.facebook.com/Elettronicaeelettrotecnica
<< vedi di pigliare arditamente in mano, il dizionario che ti suona in bocca,
se non altro è schietto e paesano.
(Giuseppe Giusti) <<
https://www.facebook.com/Elettronicaeelettrotecnica
<< vedi di pigliare arditamente in mano, il dizionario che ti suona in bocca,
se non altro è schietto e paesano.
(Giuseppe Giusti) <<
0
voti
A monte di tutto...
Non conosco lo schema, ma dalla foto quella resistenza ceramica di basso valore al centro fa pensare che sia già protetto dai CC, come del resto a rigor di logica dovrebbe.
Quindi sei sicuro che invece non ti è entrata tensione?
Considerando che hai detto che il finale è praticamente esploso?

Non conosco lo schema, ma dalla foto quella resistenza ceramica di basso valore al centro fa pensare che sia già protetto dai CC, come del resto a rigor di logica dovrebbe.
Quindi sei sicuro che invece non ti è entrata tensione?
Considerando che hai detto che il finale è praticamente esploso?

Ultima modifica di
Lancillotto il 4 mar 2018, 13:06, modificato 2 volte in totale.
-

Lancillotto
986 3 6 - Sostenitore

- Messaggi: 526
- Iscritto il: 13 ott 2017, 14:47
- Località: ۞ ₯ ۞
0
voti
setteali ha scritto:mir , scusami ma credo che ci sia un errore nello schema che hai postato.
I circuiti sono controcorrente. Seguono sempre la massa
-Per rispondere utilizza il tasto [RISPONDI] e non il tasto [CITA], grazie.-
-Per rispondere utilizza il tasto [RISPONDI] e non il tasto [CITA], grazie.-
0
voti
In effetti
Lancillotto, quel circuito ha la protezione per i cortocircuiti e secondo me la strada più giusta è quella di vedere come mai è saltato il transistor e se la protezione è guasta o no.
elektronik dovrebbe rilevare lo schema elettrico in modo da ragionarci sopra.

P.S.
mir, mi era sorto questo dubbio, ti ho dato una colpa di troppo......pago da bere


P.S.
Alex
https://www.facebook.com/Elettronicaeelettrotecnica
<< vedi di pigliare arditamente in mano, il dizionario che ti suona in bocca,
se non altro è schietto e paesano.
(Giuseppe Giusti) <<
https://www.facebook.com/Elettronicaeelettrotecnica
<< vedi di pigliare arditamente in mano, il dizionario che ti suona in bocca,
se non altro è schietto e paesano.
(Giuseppe Giusti) <<
22 messaggi
• Pagina 1 di 3 • 1, 2, 3
Torna a Costruzione, riparazione, riutilizzo
Chi c’è in linea
Visitano il forum: Nessuno e 7 ospiti

Elettrotecnica e non solo (admin)
Un gatto tra gli elettroni (IsidoroKZ)
Esperienza e simulazioni (g.schgor)
Moleskine di un idraulico (RenzoDF)
Il Blog di ElectroYou (webmaster)
Idee microcontrollate (TardoFreak)
PICcoli grandi PICMicro (Paolino)
Il blog elettrico di carloc (carloc)
DirtEYblooog (dirtydeeds)
Di tutto... un po' (jordan20)
AK47 (lillo)
Esperienze elettroniche (marco438)
Telecomunicazioni musicali (clavicordo)
Automazione ed Elettronica (gustavo)
Direttive per la sicurezza (ErnestoCappelletti)
EYnfo dall'Alaska (mir)
Apriamo il quadro! (attilio)
H7-25 (asdf)
Passione Elettrica (massimob)
Elettroni a spasso (guidob)
Bloguerra (guerra)




