Ciao a tutti,
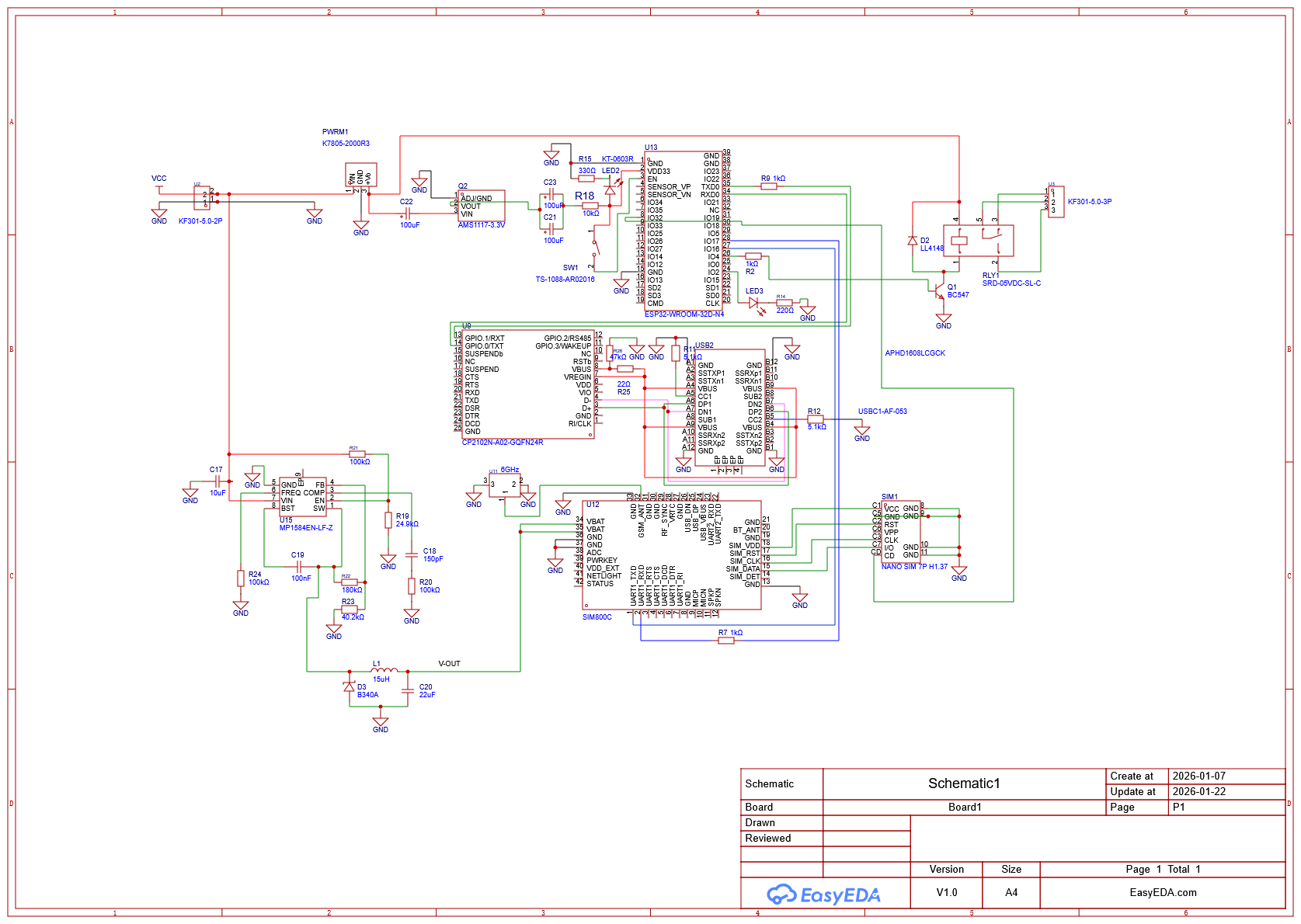
sto sviluppando un mio progetto, un dispositivo IoT per la chiusura/apertura di un relè da remoto. Usa un ESP32 per il controllo WiFi e logica principale, integrato con un SIM800C per connettività GSM/GPRS (per controllo remoto senza internet).
Ho progettato lo schema elettrico in EasyEda. Ecco i punti principali:
L'alimentazione principale sara 12/24 V DC
ho aggiunto un regolatore 5V/3.3V per Esp32 /4V per SIM800C
ESP32: GPIO4 per relè, LED status.
SIM800C: Antenna esterna, matching rete, controllo AT commands via UART.
Potreste darmi un feedback? Sto cercando occhi esperti per:
- Errori di routing/piste (segnale vs power).
- Gestione alimentazione (picchi GSM, brownout ESP32).
- Valori resistenze e Condensatori corretti?
Qualsiasi consiglio è oro! Vi allego lo schema.
Grazie mille!
Aiuto controllo schema PCB
Moderatori:
g.schgor,
IsidoroKZ
10 messaggi
• Pagina 1 di 1
1
voti
Lo schema è di difficile lettura. Inizia a ripulirlo usando i simboli apposta per GND e per tutte le alimentazioni.
Questo è un altro software, ma la sostanza è questa. Così, non spaghetti ovunque:
E anche se volessi fare un routed ground, non si usano componenti con pin multipli per farne la distribuzione.
Leggi anche questo articolo: https://www.electroyou.it/pietrobaima/w ... -sul-forum
Poi se ne può riparlare e cercare di capire se davvero hai messo i condensatori di bypass in serie al pin di alimentazione.
Questo è un altro software, ma la sostanza è questa. Così, non spaghetti ovunque:
E anche se volessi fare un routed ground, non si usano componenti con pin multipli per farne la distribuzione.
Leggi anche questo articolo: https://www.electroyou.it/pietrobaima/w ... -sul-forum
Poi se ne può riparlare e cercare di capire se davvero hai messo i condensatori di bypass in serie al pin di alimentazione.
0
voti
boiler ha scritto:Lo schema è di difficile lettura. Inizia a ripulirlo usando i simboli apposta per GND e per tutte le alimentazioni (...)
... e, magari, inseriscilo disegnandolo con FidoCadJ
Disapprovo quello che dite, ma difenderò fino alla morte il vostro diritto di dirlo [attribuita a Voltaire]
La gentilezza dovrebbe diventare lo stile naturale della vita, non l'eccezione [Siddhārtha Gautama]
La gentilezza dovrebbe diventare lo stile naturale della vita, non l'eccezione [Siddhārtha Gautama]
-

Max2433BO
18,6k 4 11 13 - G.Master EY

- Messaggi: 4724
- Iscritto il: 25 set 2013, 16:29
- Località: Universo - Via Lattea - Sistema Solare - Terzo pianeta...
2
voti
Mi permetto di di aggiungere una cosa all' ottimo articolo di
PietroBaima, cosi con l' occasione la metto al vaglio del forum.
Non so se sia una regola ne tantomeno se sia corretto, ma io, quando è possibile, cerco di disegnare i componenti che vanno a massa rivolti verso il basso.
Mi sembra che mi aiuti a seguire il percorso delle correnti.
Per esempio nello schema proposto dall' op modificherei cosi:
Non so se sia una regola ne tantomeno se sia corretto, ma io, quando è possibile, cerco di disegnare i componenti che vanno a massa rivolti verso il basso.
Mi sembra che mi aiuti a seguire il percorso delle correnti.
Per esempio nello schema proposto dall' op modificherei cosi:
1
voti
D'accordissimo!
Secondo me è una conseguenza diretta del punto 11 dell'articolo di Pietro:
Boiler
Secondo me è una conseguenza diretta del punto 11 dell'articolo di Pietro:
Per migliorare ulteriormente la leggibilità dello schema sarebbe opportuno disegnarlo, quando possibile, da sinistra verso destra e dall'alto verso il basso
Boiler
0
voti
-

PietroBaima
90,7k 7 12 13 - G.Master EY

- Messaggi: 12206
- Iscritto il: 12 ago 2012, 1:20
- Località: Londra
0
voti
Grazie a tutti per i consigli, si in efetti posso capire che per "gli addetti ai lavori" possa essere un casino leggere il mio schema chiedo scusa
ho cercato di seguire le vostre indicazione e spero che sia un po' più chiaro, fatemi sapere
ho cercato di seguire le vostre indicazione e spero che sia un po' più chiaro, fatemi sapere
1
voti
Il regolamento del forum prevede che gli schemi vengano postati in FidoCad --> https://www.electroyou.it/darwinne/wiki/fidocadj
D'altra parte che capisco che se lo scopo è avere un review dello schema fatto in un certo CAD per poi mandarlo in produzione, aggiungere un passaggio tramite un altro formato sia tedioso e possibile fonte di errore.
Suggerirei il seguente compromesso: ridisegna lo schema in FidoCad e postalo qui, così possiamo parlarne e migliorarlo (c'è parecchio da fare, purtroppo). Quando avremo raggiunto uno stadio avanzato, potrai apportare le modifiche in EasyEDA e poi facciamo ancora un controllo su quello schema prima che tu lo mandi in produzione.
Boiler
D'altra parte che capisco che se lo scopo è avere un review dello schema fatto in un certo CAD per poi mandarlo in produzione, aggiungere un passaggio tramite un altro formato sia tedioso e possibile fonte di errore.
Suggerirei il seguente compromesso: ridisegna lo schema in FidoCad e postalo qui, così possiamo parlarne e migliorarlo (c'è parecchio da fare, purtroppo). Quando avremo raggiunto uno stadio avanzato, potrai apportare le modifiche in EasyEDA e poi facciamo ancora un controllo su quello schema prima che tu lo mandi in produzione.
Boiler
1
voti
Mi ricordavo di aver già provato la versione online di questo Software, e mi hai fatto ricordare anche il perché non l'abbia più usata.
Forse sono stato troppo frettoloso e da qualche parte ci sono nascoste funzioni che ormai dò per scontate, tipo la possibilità di assegnare a Pin e/o cavi, alla net alla quale agganciarsi.
comunque, bando alle ciance...
Ho voluto ridisegnare al volo una parte del tuo schema, ANNESSI ERORI, ma come lo disegnerei io
Per darti degli spunti, evita di fare passare i cavi attraverso i componenti, Nomina le NET (anche se su questo programma è un po ostico), allargati un pochino, non mettere tutto appiccicato, il simbolo GND è gratis usalo spesso al posto di tirare km di fili, fai meno curve.
Facendo così ti salteranno agli occhi in maniera più lampante gli erroro che hai fatto, che ti ho ridisegnato per farteli notare.
Dal mio disegno riesci a scoprire almeno 2 errori che hai fatto ?
PS: non ce ne sono solo 2, buona caccia!
Forse sono stato troppo frettoloso e da qualche parte ci sono nascoste funzioni che ormai dò per scontate, tipo la possibilità di assegnare a Pin e/o cavi, alla net alla quale agganciarsi.
comunque, bando alle ciance...
Ho voluto ridisegnare al volo una parte del tuo schema, ANNESSI ERORI, ma come lo disegnerei io
Per darti degli spunti, evita di fare passare i cavi attraverso i componenti, Nomina le NET (anche se su questo programma è un po ostico), allargati un pochino, non mettere tutto appiccicato, il simbolo GND è gratis usalo spesso al posto di tirare km di fili, fai meno curve.
Facendo così ti salteranno agli occhi in maniera più lampante gli erroro che hai fatto, che ti ho ridisegnato per farteli notare.
Dal mio disegno riesci a scoprire almeno 2 errori che hai fatto ?
PS: non ce ne sono solo 2, buona caccia!
- Codice: Seleziona tutto
[code=php]per il codice a colori[/code]
10 messaggi
• Pagina 1 di 1
Torna a Elettrotecnica generale
Chi c’è in linea
Visitano il forum: Nessuno e 33 ospiti

Elettrotecnica e non solo (admin)
Un gatto tra gli elettroni (IsidoroKZ)
Esperienza e simulazioni (g.schgor)
Moleskine di un idraulico (RenzoDF)
Il Blog di ElectroYou (webmaster)
Idee microcontrollate (TardoFreak)
PICcoli grandi PICMicro (Paolino)
Il blog elettrico di carloc (carloc)
DirtEYblooog (dirtydeeds)
Di tutto... un po' (jordan20)
AK47 (lillo)
Esperienze elettroniche (marco438)
Telecomunicazioni musicali (clavicordo)
Automazione ed Elettronica (gustavo)
Direttive per la sicurezza (ErnestoCappelletti)
EYnfo dall'Alaska (mir)
Apriamo il quadro! (attilio)
H7-25 (asdf)
Passione Elettrica (massimob)
Elettroni a spasso (guidob)
Bloguerra (guerra)





pigreco]=π
