prosdeus ha scritto:Appuntamento per martedì tardo pomeriggio...
dunque,vediamo un po',..mmh..martedì..tardo pomeriggio--mmh..dovrei esserci...
Moderatori:
carloc,
g.schgor,
BrunoValente,
IsidoroKZ


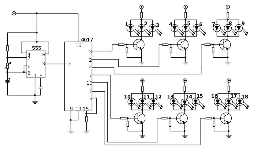
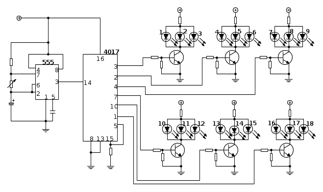
Mar48 ha scritto:Comunque preferisco il circuito con il ne 555!
Mar48 ha scritto:rusty ha scritto:Come la vedi una cosa del genere? Qui non hai bisogno di saper programmare un microcontrollore, componenti discreti. Non ci sono valori perché non mi hai detto i tempi e la tensione d'alimentazione (vorrei i valori precisi).
Un 555, un 4017, 6 BJT ed una manciata di componenti passivi. Magari aspetta anche altre soluzioni da altri, questa è solo un'idea disegnata in 10 minuti netti![]()
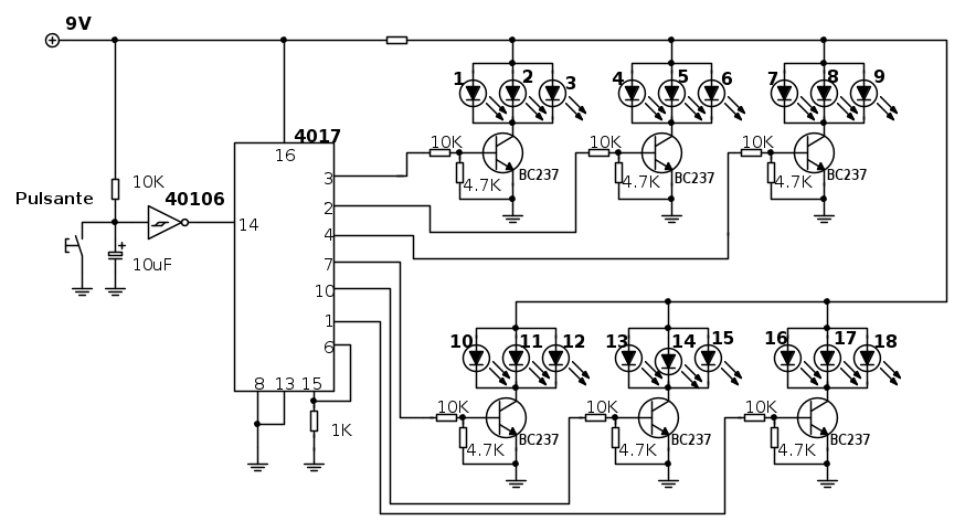
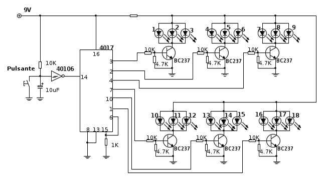
Prendendo questo circuito ho intenzione ( da tempo ormai ) di formare una stringa che compone il mio nome e quindi ogni uscita del cd4017 una lettera , fino ad un totale di otto lettere.Ma al nono impulso si devono accendere tutte insieme.Avevo pensato (se si puo fare ) di pilotare con il cd 4017 dei led bicolore , cosi le lettere si accendono ad una ad una con un colore e infine il nono impulso accendeva tutti i led dell'altro colore!
Si può fare?
NB:scusate se sono andato fuori discussione!
Visitano il forum: Nessuno e 77 ospiti