Ciao,
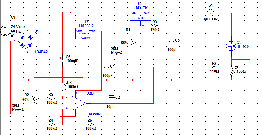
ho provato a realizzare questo circuito con lo scopo di fare un controllo della corrente tramite opamp.
Nello schema non è presente (ma c'è) uno shunt monitor di corrente max4173 che permette di rilevare la corrente che scorre sulla R9. tramite il max4173 la retroazione viene mandata all'ingresso meno dell'opamp e invece tramite l'ingresso più imposto la corrente. Praticamente l'opamp fa da sommatore (differenza tra v+ e v-): quindi a regola quando ho un carico (il motore per esempio per far capire che può variare l'assorbimento) variabile quindi che può richiedere più o meno corrente rispetto al valore impostato col potenziometro, il circuito dovrebbe stabilizzarla nell'intorno del valore impostato.
In realtà però riesco a regolare la corrente ma non riesco a mantenerla stabile in quel valore se il carico varia l'assorbimento. Mi viene da pensare che il range di tensione necessaria per mantenere il MOS polarizzato e quindi alla corrente richiesta sia molto piccolo e quindi appena la retroazione mi sposta da li ho già perso la stabilità.
vi posto lo schema....suggerimenti ben accetti, grazie,.
Pseudo controllo di corrente
Moderatori:
carloc,
g.schgor,
BrunoValente,
IsidoroKZ
21 messaggi
• Pagina 1 di 3 • 1, 2, 3
0
voti
Ciao Electrojack,
stavo dando uno sguardo al tuo schema(ma perché non usi fidocadj?)
e ho notato che l'uscita del 358 va subito su un elettrolitico da 10 microfarad.
E' corretto ?

stavo dando uno sguardo al tuo schema(ma perché non usi fidocadj?)
e ho notato che l'uscita del 358 va subito su un elettrolitico da 10 microfarad.
E' corretto ?

Technology has the shelf life of a banana
0
voti
non conosco quel programma..si hai ragione è sbagliato come è collegato il 338 ma lo messo nello schema solo per farvi capire che l'opamp riceve una tensione stabilizzata tutto qua...
comunque penso di aver capito il problema...praticamente il MOS entra in conduzione quando vgs > 4v, quindi devo far in modo che l'opamp dia in uscita una tensione nell'intorno della Vt in modo da restare nel range di accensione e spegnimento del MOS. se la vgs supera i 4 volt il MOS sta acceso indipendentemente se la corrente cala o cresce perché l'opamp mi da una uscita proporzionale ad una differenza e se v- non è abbastanza grande da portare tale differenza intorno alla Vt non succede nulla, cioè non ho retroazione.
comunque penso di aver capito il problema...praticamente il MOS entra in conduzione quando vgs > 4v, quindi devo far in modo che l'opamp dia in uscita una tensione nell'intorno della Vt in modo da restare nel range di accensione e spegnimento del MOS. se la vgs supera i 4 volt il MOS sta acceso indipendentemente se la corrente cala o cresce perché l'opamp mi da una uscita proporzionale ad una differenza e se v- non è abbastanza grande da portare tale differenza intorno alla Vt non succede nulla, cioè non ho retroazione.
-

elektrojack
16 6 - Frequentatore

- Messaggi: 198
- Iscritto il: 11 mar 2011, 11:34
0
voti
Penso che come al solito posti degli schemi sbagliati, ma solo per indicare qualche cos'altro, e illeggibili (usa fidocad).
Se poi ti si dice dov'e` l'errore continui imperterrito a sostenere la tua posizione. Del resto sei un ingegnere, le cose le sai.
Anche in questo caso l'errore e` nella retroazione, ma non vale la pena di spiegartelo, non leggeresti la spiegazione. Non solo il circuito, come hai notato, non e` adatto a fare quello che vorresti, ma la tua spiegazione sulla soglia di 4V del MOS denota una profonda mancanza dei concetti base della retroazione (mai sentito parlare di sistemi di tipo 1?).
Credo comunque che sia per mancanza di conoscenze nonche' di tua attitude mostrata in passato, sia una discreta perdita di tempo cercare di spiegarti che cosa non va.
Se poi ti si dice dov'e` l'errore continui imperterrito a sostenere la tua posizione. Del resto sei un ingegnere, le cose le sai.
Anche in questo caso l'errore e` nella retroazione, ma non vale la pena di spiegartelo, non leggeresti la spiegazione. Non solo il circuito, come hai notato, non e` adatto a fare quello che vorresti, ma la tua spiegazione sulla soglia di 4V del MOS denota una profonda mancanza dei concetti base della retroazione (mai sentito parlare di sistemi di tipo 1?).
Credo comunque che sia per mancanza di conoscenze nonche' di tua attitude mostrata in passato, sia una discreta perdita di tempo cercare di spiegarti che cosa non va.
Per usare proficuamente un simulatore, bisogna sapere molta più elettronica di lui
Plug it in - it works better!
Il 555 sta all'elettronica come Arduino all'informatica! (entrambi loro malgrado)
Se volete risposte rispondete a tutte le mie domande
Plug it in - it works better!
Il 555 sta all'elettronica come Arduino all'informatica! (entrambi loro malgrado)
Se volete risposte rispondete a tutte le mie domande
0
voti
elektrojack ha scritto:praticamente il MOS entra in conduzione quando vgs > 4v...
Si, è vero che il MOS entra in conduzione quando Vgs>Vt, ma se vuoi far lavorare un MOS in saturazione c'è una ulteriore condizione, Vds > Vgs-Vt, condizione che non prendi in considerazione mi pare.
Il tutto comunque è un bel pastrocchio

-

rusty
4.075 2 9 11 - Utente disattivato per decisione dell'amministrazione proprietaria del sito
- Messaggi: 1578
- Iscritto il: 25 gen 2009, 13:10
0
voti
Non e` necessario che il MOS sia in saturazione. La sorgente di corrente non viene data dal MOS "da solo", ma dalla retroazione (se fosse quella giusta). Con il feedback di corrente anche se il MOS va in zona triodo la corrente di uscita rimane regolata.
Per usare proficuamente un simulatore, bisogna sapere molta più elettronica di lui
Plug it in - it works better!
Il 555 sta all'elettronica come Arduino all'informatica! (entrambi loro malgrado)
Se volete risposte rispondete a tutte le mie domande
Plug it in - it works better!
Il 555 sta all'elettronica come Arduino all'informatica! (entrambi loro malgrado)
Se volete risposte rispondete a tutte le mie domande
0
voti
Elektrojack,
quando ti ho chiesto se era corretto in uscita al 358 quell' elettrolitico da 10 microfarad
intendevo proprio l'uscita dell'operazionale 358 e non il regolatore 338 .
Scusa ma il resto del circuito non riesco proprio a capirlo, è troppo contorto per me hobbista
sono abituato a circuiti più semplici/lineari che trovi in questi link
http://www.webalice.it/crapellavittorio/
http://www.scribd.com/doc/15263093/NUOV ... RONICA-765
http://www.nuevaelectronica.com/index.asp
Sull'ultimo link puoi anche scaricare liberamente gli schemi pdf dei progetti.
Ecco qualche link di EY su
come usare FidocadJ e domande frequenti
la Guida Galattica di EY
e molte altre dritte ancora
http://www.electroyou.it/darwinne/wiki/fidocadj
http://www.electroyou.it/darwinne/wiki/ ... u-fidocadj
http://www.electroyou.it/donj/wiki/guidagalattica
http://www.electroyou.it/admin/wiki/grammatica_tecnica
http://www.electroyou.it/pasciok/wiki/q ... erve-aiuto
Prova a disegnare nuovamente il tuo circuito con Fidocadj e già solo a ridisegnarlo vedrai i problemi
Con fidocadj anche gli altri utenti del forum possono intervenire per modifiche/suggerimenti
cosa che non è proprio possibile col formato(non modificabile) che adotti tu qui su EY.
Se vuoi proprio capire dove sbagli , e quindi imparare,
allora
devi riuscire a superare il momento di disagio
quando intervengono gli esperti (non io ! sono solo un hobbista)
e rispondere prontamente e puntualmente ai chiarimenti che ti chiedono.
Lo so, non è facile superare il disagio, ma ri-prova (con Fidocadj stavolta!)
e vedrai che andrà meglio
Qui sono gli esperti sono tutti molto bravi e molto pazienti, vedrai.
Ciao
Urbano
quando ti ho chiesto se era corretto in uscita al 358 quell' elettrolitico da 10 microfarad
intendevo proprio l'uscita dell'operazionale 358 e non il regolatore 338 .
Scusa ma il resto del circuito non riesco proprio a capirlo, è troppo contorto per me hobbista
sono abituato a circuiti più semplici/lineari che trovi in questi link
http://www.webalice.it/crapellavittorio/
http://www.scribd.com/doc/15263093/NUOV ... RONICA-765
http://www.nuevaelectronica.com/index.asp
Sull'ultimo link puoi anche scaricare liberamente gli schemi pdf dei progetti.
Ecco qualche link di EY su
come usare FidocadJ e domande frequenti
la Guida Galattica di EY
e molte altre dritte ancora
http://www.electroyou.it/darwinne/wiki/fidocadj
http://www.electroyou.it/darwinne/wiki/ ... u-fidocadj
http://www.electroyou.it/donj/wiki/guidagalattica
http://www.electroyou.it/admin/wiki/grammatica_tecnica
http://www.electroyou.it/pasciok/wiki/q ... erve-aiuto
Prova a disegnare nuovamente il tuo circuito con Fidocadj e già solo a ridisegnarlo vedrai i problemi

Con fidocadj anche gli altri utenti del forum possono intervenire per modifiche/suggerimenti
cosa che non è proprio possibile col formato(non modificabile) che adotti tu qui su EY.
Se vuoi proprio capire dove sbagli , e quindi imparare,
allora
devi riuscire a superare il momento di disagio
quando intervengono gli esperti (non io ! sono solo un hobbista)
e rispondere prontamente e puntualmente ai chiarimenti che ti chiedono.
Lo so, non è facile superare il disagio, ma ri-prova (con Fidocadj stavolta!)
e vedrai che andrà meglio
Qui sono gli esperti sono tutti molto bravi e molto pazienti, vedrai.
Ciao
Urbano
Technology has the shelf life of a banana
0
voti
Grazie urbao per i consigli, li accetto volentieri.
Non ci sarebbe disagio se anche gli esperti "scendessero un po' dall'albero" e ti facessero sentire a tuo agio e non un imputato.
Per Isidoro: li ho visti i sistemi di tipo 1 ma non li ricordo molto anche perché li ho fatti al primo anno.
Se vuoi aiutarmi rinfrescami la memoria partendo da dove sbaglio nel circuito ed aiutandomi a modificarlo in modo che funzioni.
A provocazioni e supposizioni su altro non rispondo.
Non ci sarebbe disagio se anche gli esperti "scendessero un po' dall'albero" e ti facessero sentire a tuo agio e non un imputato.
Per Isidoro: li ho visti i sistemi di tipo 1 ma non li ricordo molto anche perché li ho fatti al primo anno.
Se vuoi aiutarmi rinfrescami la memoria partendo da dove sbaglio nel circuito ed aiutandomi a modificarlo in modo che funzioni.
A provocazioni e supposizioni su altro non rispondo.
-

elektrojack
16 6 - Frequentatore

- Messaggi: 198
- Iscritto il: 11 mar 2011, 11:34
0
voti
Il "controllo in corrente" è un sistema di per se instabile...in genere per stabilizzarlo si aggiunge una rampa esterna con una certa pendenza per migliorare la commutazione del comparatore...
In piu la rampa porta con se il duplice effetto di introdurre un controllo di feed-forward, che aggiusta automaticamente l'uscita(entro i suoi limiti) al variare della tensione di ingresso(che non sempre è costante).
Io mi documentai su "foundamentals of power electronics" di Ericson e su alcuni fascicoli IEEE in cui partecipò Ridley.

In piu la rampa porta con se il duplice effetto di introdurre un controllo di feed-forward, che aggiusta automaticamente l'uscita(entro i suoi limiti) al variare della tensione di ingresso(che non sempre è costante).
Io mi documentai su "foundamentals of power electronics" di Ericson e su alcuni fascicoli IEEE in cui partecipò Ridley.

0
voti
Secondo me stai facendo un po' di casino
E` instabile quando si tratta di un sistema switching, quando si controlla la corrente di picco e il duty cycle e` maggiore di 0.5: si chiama instabilita` subarmonica. Quello di questo post mi sembra un controllo analogico.
Il feedforward mi pare sia implicito nel controllo in corrente. La rampa, se di valore corretto, nel caso del buck Vo/(2L), puo` azzerare la suscettibilita` alle variazioni di ingresso, che peraltro e` gia` bassa anche senza rampa.
Qual e` il secondo effetto, visto che parli di duplice effetto?
mini ha scritto:Il "controllo in corrente" è un sistema di per se instabile...in genere per stabilizzarlo si aggiunge una rampa esterna con una certa pendenza per migliorare la commutazione del comparatore...
E` instabile quando si tratta di un sistema switching, quando si controlla la corrente di picco e il duty cycle e` maggiore di 0.5: si chiama instabilita` subarmonica. Quello di questo post mi sembra un controllo analogico.
mini ha scritto:In piu la rampa porta con se il duplice effetto di introdurre un controllo di feed-forward, che aggiusta automaticamente l'uscita(entro i suoi limiti) al variare della tensione di ingresso(che non sempre è costante).
Io mi documentai su "foundamentals of power electronics" di Ericson e su alcuni fascicoli IEEE in cui partecipò Ridley.
Il feedforward mi pare sia implicito nel controllo in corrente. La rampa, se di valore corretto, nel caso del buck Vo/(2L), puo` azzerare la suscettibilita` alle variazioni di ingresso, che peraltro e` gia` bassa anche senza rampa.
Qual e` il secondo effetto, visto che parli di duplice effetto?
Per usare proficuamente un simulatore, bisogna sapere molta più elettronica di lui
Plug it in - it works better!
Il 555 sta all'elettronica come Arduino all'informatica! (entrambi loro malgrado)
Se volete risposte rispondete a tutte le mie domande
Plug it in - it works better!
Il 555 sta all'elettronica come Arduino all'informatica! (entrambi loro malgrado)
Se volete risposte rispondete a tutte le mie domande
21 messaggi
• Pagina 1 di 3 • 1, 2, 3
Chi c’è in linea
Visitano il forum: Nessuno e 228 ospiti

Elettrotecnica e non solo (admin)
Un gatto tra gli elettroni (IsidoroKZ)
Esperienza e simulazioni (g.schgor)
Moleskine di un idraulico (RenzoDF)
Il Blog di ElectroYou (webmaster)
Idee microcontrollate (TardoFreak)
PICcoli grandi PICMicro (Paolino)
Il blog elettrico di carloc (carloc)
DirtEYblooog (dirtydeeds)
Di tutto... un po' (jordan20)
AK47 (lillo)
Esperienze elettroniche (marco438)
Telecomunicazioni musicali (clavicordo)
Automazione ed Elettronica (gustavo)
Direttive per la sicurezza (ErnestoCappelletti)
EYnfo dall'Alaska (mir)
Apriamo il quadro! (attilio)
H7-25 (asdf)
Passione Elettrica (massimob)
Elettroni a spasso (guidob)
Bloguerra (guerra)


