Scacciazanzare elettronico
Moderatori:
carloc,
g.schgor,
BrunoValente,
IsidoroKZ
-1
voti
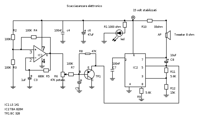
Questo circuitino permetterà di tenere lontane le fastidiosissime zanzare, per la frequenza occorre andare a tentativi tramite il potenziometro. Per il buon funzionamento del congegno occorre un altoparlante idoneo che riesca a riprodurre i suonidi altissima frequenza.
0
voti
taur49 ha scritto:Questo circuitino permetterà di tenere lontane le fastidiosissime zanzare, per la frequenza occorre andare a tentativi
Non mi sembra un metodo "serio"
taur49 ha scritto: Per il buon funzionamento del congegno occorre un altoparlante idoneo che riesca a riprodurre i suonidi altissima frequenza.
Quanto altissima ?
BTW Tempo fa ne abbiamo discusso con basi un po' piu' scientifiche
"Il circuito ha sempre ragione" (Luigi Malesani)
-2
voti
Beh..non lo sapevo che ne avevate già discusso con "basi più scentifiche" comunque la frequenza più idonea che da fastidio alle zanzare è tra i 25 e i 30 kHz... "così dicono..." le zanzare lo sanno più di me
Comunque penso che le basi non troppo scentifiche possano far anche bene a chi non mastica elettronica in maniera "maniacale"
non tutti sono ingegneri elettronici o fisici... ci sono quelli poveracci come me con la quinta elementare che amano l'elettronica ma possono arrivare a livelli mediocri. Credo che gente come me ce ne siano tantissime e quando si addentrano in discussioni di natura troppo scentifica cambiano canale.... e cercano altri argomenti più alla loro portata. L'umiltà, credo, sia il dono migliore che una persona possa avere. 
Comunque penso che le basi non troppo scentifiche possano far anche bene a chi non mastica elettronica in maniera "maniacale"

0
voti
taur49 ha scritto:Per il buon funzionamento del congegno occorre un altoparlante idoneo che riesca a riprodurre i suonidi altissima frequenza.
in BF in genere le alte frequenze sono riprodotte da un trasduttore, ovvero dal tweeter che in genere ha una risposta in frequenza nel campo audio, quindi 20 Hz-20 kHz per arrivare oltre si potrebbe provare con tweeter piezoelettrici,ma non credo arrivino oltre i 30 kHz, o forse si ?
1
voti
I tweeter piezoelettrici oltrepassano tranquillamente i 20.000 arrivando anche a 50.000 kHz (tipo i Motorola) e se ne possono collegare svariati in parallelo perché hanno l'impedenza molto alta, ma credo che esistano anche trasduttori specifici col magnete a 8 ohm predisposti per gli ultrasuoni , non credo siano comuni trasduttori per l'alta fedeltà. Forse anche i semplici cicalini possono superare i 20.000 . Io ho acquistato l'anno scorso uno scacciatopi elettronico perché avevo il magazzino invaso dai topi e mi dispiaceva mettere il veleno per sterminarli, così ho acquistato questo scacciatopi a ultrasuoni presso un consorsio agrario e a distanza di 10 giorni sono spariti tutti i topi, non ne ho nemmeno uno e ne sono sicuro perché da quel giorno non ho più trovato in giro i loro ricordini. Da questo scacciatopi io non odo nessun sibilo, e questo perché supera abbondantemente le frequenze udibili dall'orecchio umano, ma il mio cagnolino quando entra nel magazzino scuote la testa e va via...lui lo sente però.
0
voti
taur49 ha scritto:... non tutti sono ingegneri elettronici o fisici... ci sono quelli poveracci come me con la quinta elementare che amano l'elettronica ma possono arrivare a livelli mediocri. Credo che gente come me ce ne siano tantissime e quando si addentrano in discussioni di natura troppo scentifica cambiano canale.... e cercano altri argomenti più alla loro portata. L'umiltà, credo, sia il dono migliore che una persona possa avere.
Pensavo che l'emoticon finale bastasse per far capire che la mia era solo una "battuta", ma mi sono sbagliato; ... purtroppo anche il senso dell'umorismo e' un dono che non tutti hanno
"Il circuito ha sempre ragione" (Luigi Malesani)
-1
voti
Beh... io ne ho da vendere di senso dell'umorismo.... sono nato per questo... non capisco perché te la prendi così tanto.... ad esempio io mica me la prendo se mi abbassate i punti reputation.... non devo andare da nessuna parte con o senza.... non mi cambiano la vita .... 
1
voti
Quinta elementare o tre lauree... Ciò non toglie che, se si danno messaggi pubblici, debbano essere corretti, ovvero, che si possa intervenire a correggerli. Io non mi sentirei autorizzato a dare schemi o informazioni errate, per poi dire: ma io non sono competente, e dicevo, (scrivevo), tanto per dire.
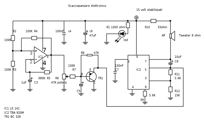
Il tuo schema, che riposto sotto solo corretto nell'aspetto grafico:
secondo me ha alcuni errori:
1) Non vedo modo di variare la frequenza: IC1 è usato come oscillatore a frequenza fissa.
2) IC2 era meglio rappresentarlo col suo simbolo. Mi sembra strano che il segnale di riferimento sia connesso diretamente all'uscita, terminale 5. Non era meglio collegarlo al terminale di ingresso 3 ??
3) C5 che valore dovrebbe avere ? E' abbastanza importante, e, deve essere per forza elettrolitico ?
Non ho controllato gli altri valori numerici, magari aspettiamo di capire cosa voleva essere realmente lo schema. In ogni caso, sarebbe utile alimentarlo magari a 9 V c.c., togliendo il LED, così lo si rende "portatile" con una pila.
Il tuo schema, che riposto sotto solo corretto nell'aspetto grafico:
secondo me ha alcuni errori:
1) Non vedo modo di variare la frequenza: IC1 è usato come oscillatore a frequenza fissa.
2) IC2 era meglio rappresentarlo col suo simbolo. Mi sembra strano che il segnale di riferimento sia connesso diretamente all'uscita, terminale 5. Non era meglio collegarlo al terminale di ingresso 3 ??
3) C5 che valore dovrebbe avere ? E' abbastanza importante, e, deve essere per forza elettrolitico ?
Non ho controllato gli altri valori numerici, magari aspettiamo di capire cosa voleva essere realmente lo schema. In ogni caso, sarebbe utile alimentarlo magari a 9 V c.c., togliendo il LED, così lo si rende "portatile" con una pila.
-

Candy
32,5k 7 10 13 - CRU - Account cancellato su Richiesta utente
- Messaggi: 10123
- Iscritto il: 14 giu 2010, 22:54
0
voti
taur49 ha scritto:[..] io mica me la prendo se mi abbassate i punti reputation...[..]... non mi cambiano la vita ....
Ed hai perfettamente ragione. Io però volevo farti notare un motivo probabile del voto negativo. E' il finale del tuo messaggio precedente
taur49 ha scritto: L'umiltà, credo, sia il dono migliore che una persona possa avere.
Ammettiamo che la frase corrisponda a una verità assoluta.
Uno completamente estraneo che legge il thread come la può interpretare?
Secondo me è portato a credere che tu ti riferisca alla poca umiltà del tuo interlocutore che tu già privi della qualità umana secondo te migliore. Io ho provato ad essere quell'estraneo e nella risposta del tuo interlocutore non ho notato la presunzione che tu sembri avere colto. Chi ha la possibilità di votare negativo lo ha fatto allora per evidenziarti come ingiustificata la tua reazione e troppo affrettato il tuo giudizio.
A parte queste indagini psicologiche, che io tendo a fare ma che non convincono mai l'interessato, che anzi le ritiene sempre completamente errate, io desideravo almeno complimentarmi con te per la rapidità con cui hai imparato ad usare FidocadJ che non conoscevi assolutamente. Ieri avevi infatti scritto:
taur49 ha scritto:Ma io ho provato ad usare fidocad ma non ci sono riuscito, mi scuso, non l'ho mai usato quel software dovrei studiarmelo prima, o magari cerco su youtube qualche filmato che spieghi come si usa(mi riferisco al tuo primo
Ritengo che potresti fare il testimonial sia della rapidità di apprendimento che della facilità d'uso di FidocadJ, il CAD per tutti, utenti e sistemi operativi, sviluppato da
Chi c’è in linea
Visitano il forum: Google Adsense [Bot] e 319 ospiti

Elettrotecnica e non solo (admin)
Un gatto tra gli elettroni (IsidoroKZ)
Esperienza e simulazioni (g.schgor)
Moleskine di un idraulico (RenzoDF)
Il Blog di ElectroYou (webmaster)
Idee microcontrollate (TardoFreak)
PICcoli grandi PICMicro (Paolino)
Il blog elettrico di carloc (carloc)
DirtEYblooog (dirtydeeds)
Di tutto... un po' (jordan20)
AK47 (lillo)
Esperienze elettroniche (marco438)
Telecomunicazioni musicali (clavicordo)
Automazione ed Elettronica (gustavo)
Direttive per la sicurezza (ErnestoCappelletti)
EYnfo dall'Alaska (mir)
Apriamo il quadro! (attilio)
H7-25 (asdf)
Passione Elettrica (massimob)
Elettroni a spasso (guidob)
Bloguerra (guerra)







