Cos'è ElectroYou | Login Iscriviti

ElectroYou - la comunità dei professionisti del mondo elettrico

Microswitch... ma esiste??

Elettronica lineare e digitale: didattica ed applicazioni

Moderatori: Foto Utentecarloc, Foto Utenteg.schgor, Foto UtenteBrunoValente, Foto UtenteIsidoroKZ

0
voti

[11] Re: Microswitch... ma esiste??

Messaggioda Foto Utentemaggio93 » 12 gen 2012, 19:42

schema  0.JPG
schema 0.JPG (4.11 KiB) Osservato 3598 volte

questo è quello che devo fare io... deve farmi passare o solo la fase, o solo il neutro o nessuno dei due... :)
i disegni/schemi vanno eseguiti con fidocadj come già indicato da Foto Utentemarco438, e le immagini non devono avere dimensioni enormi (max 680x470), inoltre per ispondere non serve citare l'intero messaggio , ma utilizzare il tasto "rispondi" e non il tasto "cita".
Ultima modifica di Foto Utentemir il 12 gen 2012, 19:48, modificato 2 volte in totale.
Avatar utente
Foto Utentemaggio93
0 2
 
Messaggi: 40
Iscritto il: 25 lug 2011, 10:25

0
voti

[12] Re: Microswitch... ma esiste??

Messaggioda Foto Utentemir » 12 gen 2012, 20:00

maggio93 ha scritto: ... deve farmi passare o solo la fase, o solo il neutro o nessuno dei due. .

non hai ancora indicato cosa devi realizzare, comunque si può pensare di utilizzare lo schema del doppio deviatore (con posizione centrale) utilizzando i contatti invertiti per le due uscite, cioè utilizzare il contatto NC per la fase ed il contatto NO per il neutro (o viceversa) così da avere in una posizione la fase in uscita ed il neutro no, e viceversa nell'altra e nella posizione centrale non si avrebbe nessuno dei due (è un esempio )
Avatar utente
Foto Utentemir
66,0k 9 12 13
G.Master EY
G.Master EY
 
Messaggi: 21869
Iscritto il: 19 ago 2004, 21:10

0
voti

[13] Re: Microswitch... ma esiste??

Messaggioda Foto Utentezanck83 » 12 gen 2012, 22:26

Utilizzare un relè passo-passo?
Avatar utente
Foto Utentezanck83
10 1 4
Frequentatore
Frequentatore
 
Messaggi: 229
Iscritto il: 29 apr 2007, 8:29

1
voti

[14] Re: Microswitch... ma esiste??

Messaggioda Foto Utenteangus » 12 gen 2012, 22:39

Foto Utentemaggio93, segui il mio consiglio: inizia col dire QUALE problema stai cercando di risolvere!

Parli di microswitch a levetta e interruttori a pulsante... e poi di Fase e Neutro... Quanta corrente deve circolare?
in /dev/null no one can hear you scream
Avatar utente
Foto Utenteangus
8.475 4 6 9
G.Master EY
G.Master EY
 
Messaggi: 4168
Iscritto il: 20 giu 2008, 17:25

0
voti

[15] Re: Microswitch... ma esiste??

Messaggioda Foto Utentemaggio93 » 12 gen 2012, 22:52

zanck83 ha scritto:Utilizzare un relè passo-passo?


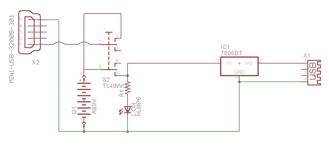
eh, ci avevo pensato... ma deve stare tutto in una scatolina alta circa 1,5cm

Chiedo scusa a tutti se non uso FidoCad ma non trovo tutti i simboli che mi servono e quindi allego un'altra immagine chiedendo ai moderatori di portare pazienza e prometto che è l'ultima... poi imparo ad usare FidoCad, PROMESSO!!! :D
QUESTO È QUELLO CHE DEVO FARE:
Senza titolo-1.jpg
Senza titolo-1.jpg (51.07 KiB) Osservato 3560 volte

Il filo che va dalla mini USB allo switch non deve essere attaccato quando il filo che va dalla pila al 7805 è attaccato... spero stavolta di essermi chiarito!! Grazie a tutti per le risposte, spero di ricevere la risposta alla mia domanda :D
p.s. parlavo di fase e neutro per spiegarmi meglio :D ...sarà circa 1A se non meno :S
Avatar utente
Foto Utentemaggio93
0 2
 
Messaggi: 40
Iscritto il: 25 lug 2011, 10:25

1
voti

[16] Re: Microswitch... ma esiste??

Messaggioda Foto Utentemir » 12 gen 2012, 22:59

scusa Foto Utentemaggio93 ma lo switch S2 è un doppio deviatore con posizione centrale di riposo come abbiam visto da qualche topic corrispondono anche i numerini che ipoteticamente avevo inserito........
maggio93 ha scritto:p.s. parlavo di fase e neutro per spiegarmi meglio

in questo caso era meglio parlare di "positivo" e "negativo".
Avatar utente
Foto Utentemir
66,0k 9 12 13
G.Master EY
G.Master EY
 
Messaggi: 21869
Iscritto il: 19 ago 2004, 21:10

0
voti

[17] Re: Microswitch... ma esiste??

Messaggioda Foto Utenteangus » 12 gen 2012, 23:06

mir ha scritto:corrispondono anche i numerini che ipoteticamente avevo inserito...

:ok:
in /dev/null no one can hear you scream
Avatar utente
Foto Utenteangus
8.475 4 6 9
G.Master EY
G.Master EY
 
Messaggi: 4168
Iscritto il: 20 giu 2008, 17:25

0
voti

[18] Re: Microswitch... ma esiste??

Messaggioda Foto Utentemir » 12 gen 2012, 23:12

maggio93 ha scritto:. poi imparo ad usare FidoCad, PROMESSO!!! :D

ti prendiamo in parola !
Avatar utente
Foto Utentemir
66,0k 9 12 13
G.Master EY
G.Master EY
 
Messaggi: 21869
Iscritto il: 19 ago 2004, 21:10

0
voti

[19] Re: Microswitch... ma esiste??

Messaggioda Foto Utentemaggio93 » 12 gen 2012, 23:21

Ragazzi lo switch che ho messo io é messo a caso... me ne servo uno con poizione di off e che mi fa passare un polo positivo per volta... nello schema va tutto bene tranne lo switch.. :S
Avatar utente
Foto Utentemaggio93
0 2
 
Messaggi: 40
Iscritto il: 25 lug 2011, 10:25

1
voti

[20] Re: Microswitch... ma esiste??

Messaggioda Foto Utenteangus » 12 gen 2012, 23:32

Ti basta un semplice deviatore, con posizione centrale.
Tipo questo. http://it.rs-online.com/web/p/interrutt ... a/7023417/

Se usavi FidocadJ potevo modificarti anche lo schema...
in /dev/null no one can hear you scream
Avatar utente
Foto Utenteangus
8.475 4 6 9
G.Master EY
G.Master EY
 
Messaggi: 4168
Iscritto il: 20 giu 2008, 17:25

PrecedenteProssimo

Torna a Elettronica generale

Chi c’è in linea

Visitano il forum: Nessuno e 68 ospiti